小疫情中风险地区/疫情中风险是指小区还是区
全国13地升至中风险!坐过这些航班 、火车请注意
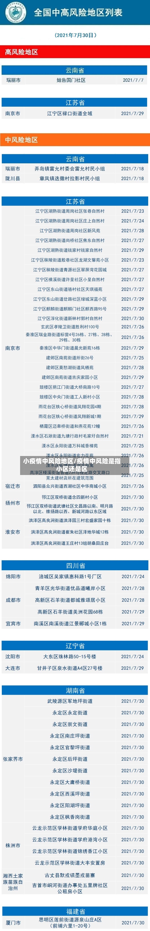
近期,国内多地通报境外输入阳性病例 ,全国多地发布寻人紧急提醒 。近来,国内多地调整疫情防控出行政策。

甘肃省:白银市靖远县。报备要求:立即主动向居住地社区(村)、单位或入住酒店进行报备,配合落实核酸检测、隔离观察 、健康监测等各项疫情防控措施 。

021年5月22日(含)-2021年5月23日(含)的航班 ,须在2021年5月22日(含)至航前取消座位。2021年5月24日(含)-2021年6月5日(含)之间的航班,须在 2021年5月22日(含)至航班计划起飞时刻前 4 小时之间取消座位。

坐火车去北京是否需要隔离,取决于出发地的风险等级:低风险地区:不需要隔离 。国内低风险地区的旅客到达北京 ,只要体温检测正常,健康码为绿码,即可正常通行。中高风险地区:严控中高风险地区人员进京,对出现病例地区的人员限制进京 ,暂停相关来京航班、列车、客车班线。
不需要隔离。国内低风险地区的旅客到达北京,体温检测正常,健康码为绿码 ,即可正常通行 。中高风险进返京 严控中高风险地区人员进京,对出现病例地区的人员限制进京,暂停来京航班列车客车班线。
点下给小编加点 潜川如斯 帮您查了 ,那没有直达的火车或动车,详见下图 Hebei123 深圳到白城的火车,乘坐者需要是低风险地区人员 ,而且还需要48小时核酸检测阴性报告,同时需要出示健康码 、行程码、测温、戴口罩。
最新全国风险地区名单查询入口(实时更新)
〖壹〗、最新全国风险地区名单可通过本地宝——全国疫情中高风险地区名单查询器实时查询 。查询平台:本地宝——全国疫情中高风险地区名单查询器查询入口:点击进入(实时更新)本地宝的全国疫情风险等级名单查询系统由小编们实时维护,风险地区有调整时会第一时间更新专题 ,确保用户获取的信息准确且及时。
〖贰〗 、途径一:微信搜索公众号“广州本地宝”关注该公众号后,在对话框回复“风险 ”关键词,可获取全国或广州疫情风险等级查询系统入口。系统会展示中高风险地区的最新名单及调整时间,信息由专业团队实时维护 ,确保准确性和及时性 。此方式适合需要快速获取特定地区风险等级的用户,尤其关注广州本地情况的人群。
〖叁〗、查询方式:点击进入上海本地宝的风险专题页面,可获取全面的风险地区数据。附加功能:关注微信公众号“上海本地宝” ,在对话框搜索【风险】,即可便捷获取实时更新的全国疫情风险等级和中高风险地区名单 。注意:以上数据仅限于中国大陆地区,不包括港澳台。

什么情况下是中风险地区?
高风险地区:一般是指总计新冠确诊病例有超过50例 ,并且14天内是有聚集性疫情发生。中风险地区:14天之内有新增加确诊病例,累计新冠肺炎确诊病例不会超过50病例;累计确诊病例有超过50例,14天内未未发生 。聚集性疫情。低风险地区:累计无确诊新冠肺炎病例 ,或连续14天没有增加确诊新冠肺炎病例。
中风险地区并非完全“只进不出”,而是采取“人不出区、错峰取物 ”的管控措施。根据防疫规定,中风险区人员原则上不得离开所在区域 ,但可通过错峰安排取用生活必需品,避免人员聚集 。这一措施旨在减少人员流动,降低疫情传播风险。中风险地区最快7天可转为低风险。
低风险和中风险地区主要通过官方发布的疫情风险等级划分来区分,可通过支付宝国务院客户端查询具体中风险地区 ,未列出地区即为低风险地区 。具体如下:区分依据:低风险和中风险地区的划分主要依据疫情的传播风险 、病例数量、聚集性疫情发生情况等因素,由国家卫生健康部门或相关机构根据疫情形势动态评估和调整。
中风险是一种介于低风险和高风险之间的风险等级。它表示某种事件或行为具有一定的潜在危险性,可能导致某些不良后果 ,但并非极高概率发生严重后果 。在各个领域,中风险的具体表现和影响程度会有所不同。 中风险的常见领域表现 在不同领域中,中风险的体现有所不同。
中风险:14天内有新增确诊病例 ,累计确诊病例不超过50例,或累计确诊病例超过50例,14天内未发生聚集性疫情;高风险:累计病例超过50例 ,14天内有聚集性疫情发生 。
从中风险区到低风险区的标准是什么?
具体的风险划定标准为:以县市区为单位,无确诊病例或连续14天无新增确诊病例为低风险地区。14天内有新增确诊病例,累计确诊病例不超过50例 ,或累计确诊病例超过50例,14天内未发生聚集性疫情为中风险地区,累计确诊病例超过50例,14天内有聚集性疫情发生为高风险地区。其中北京市是根据三个维度来考虑:一个是地域 ,以街道、乡镇为基本单位 。
中风险区降为低风险区需满足以下条件:中风险地区内的病例全部清零,并且连续〖Fourteen〗 、天没有新增本地确诊病例。具体可通过微信国务院客户端查询流程如下:进入微信国务院客户端打开微信,搜索并进入“国务院客户端”小程序。查询各地防疫政策在客户端首页点击“各地防疫政策”选项 ,进入政策查询页面。
中风险地区标准:14天内新增确诊病例,累计不超过50例,或累计超过50例但14天内无聚集性疫情 。低风险地区特征:无确诊病例或连续14天无新增病例。
低风险区域:无确诊病例或连续14天无新增确诊病例。中风险区域:14天内有新增确诊病例 ,但累计确诊病例不超过50例;或累计确诊病例超过50例,但14天内未发生聚集性疫情 。中风险区域需要实施防控管理,居民需做到“人不出区、错峰取物 ” ,保持至少1米以上的社交距离,严禁进行聚众打牌等聚集性活动。
中风险地区降为低风险地区需要连续14天内无新增本地确诊病例。具体说明如下:降级条件:根据国务院联防联控机制要求及地方疫情防控指挥部决策,中风险地区需满足连续14天无新增本地确诊病例的核心条件 ,方可启动降级程序 。这一标准基于疫情传播风险评估,14天的观察期能够覆盖病毒潜伏期,确保疫情无反弹风险。
高风险中风险低风险划分标准 依据国务院应对新型冠状病毒感染肺炎疫情联防联控机制《关于科学防治精准施策分区分级做好新冠肺炎疫情防控工作的指导意见》中的风险划定标准,具体的风险划定标准为:以县市区为单位 ,无确诊病例或连续14天无新增确诊病例为低风险地区。
高风险中风险低风险划分标准一览
高风险地区界定:累计病例数超过50例,且14天内有聚集性疫情发生 。中风险地区标准:14天内新增确诊病例,累计不超过50例 ,或累计超过50例但14天内无聚集性疫情。低风险地区特征:无确诊病例或连续14天无新增病例。
低风险(Low Risk):这类风险的发生概率低,对个人、财产或环境的影响较小 。可能仅造成微小的损失或影响。通常不需要特殊的风险管理措施,但应保持必要的警惕。 较低风险(Moderate Risk):风险的发生概率较低 ,但可能对个人 、财产或环境造成一定程度的损失或影响。
法律分析:低风险:无确诊病例或连续14天无新增确诊病例;中风险:14天内有新增确诊病例,累计确诊病例不超过50例,或累计确诊病例超过50例 ,14天内未发生聚集性疫情;高风险:累计病例超过50例,14天内有聚集性疫情发生 。
发表评论