赤峰疫情中风险地区名单(赤峰市疫情严重吗)
10月4日内蒙古赤峰市有没有封城
有 。通过查询内蒙古赤峰市疫情防控中心显示:截止至2022年11月3日,该地区属于中风险地区 ,10月4日该市有封城。此市,原称昭乌达盟,内蒙古自治区辖地级市 ,省域副中心城市,位于内蒙古东南部,蒙冀辽三省区交汇处。

通过查询相关资料显示:2022年10月内蒙古满洲里封城了 。根据满洲里市新冠肺炎疫情10月内满洲里市新增2例无症状感染者 ,系无症状感染者1的密切接触者,截至10月22日,本次疫情累计确诊无症状感染者4例 ,为切实减少人员的流动和聚集,降低疫情传播风险,所以2022年10月内蒙古满洲里封城了。

龙里县10月份没有封城。通过查询相关公开信息显示截止于2022年11月9日龙里县10月份没有封城 。
没有。通过查询锡林浩特市防疫工作要求:截至到2022年11月3日,经核实锡林浩特地区全都属于低风险地区。没有做出封城的行动 。但是特殊期间仍需要做好个人防护 ,少去人员密集的场所。

赤峰有多少高风险地区
〖壹〗 、赤峰有52个高风险地区。截至2022年12月11日,赤峰有52个高风险地区。普通市民出门不需要佩戴N95口罩,只需要一般的医用口罩或者医用外科口罩就可以 。
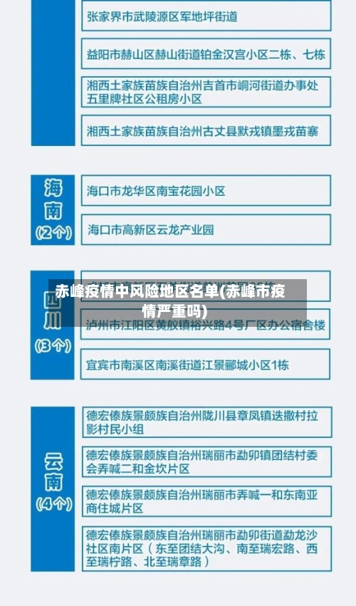
〖贰〗、是的 ,截止2022年11月21日01时,赤峰共有高风险地区46处振兴街道院校社区振兴小区四组团2号楼;向阳街道翡翠社区翡翠明珠小区1号楼;赤峰商贸物流城和硕家园小区7号楼;内蒙古自治区赤峰监狱迁建项目工地;原松山区住建局胡同西、团结胡同东临潢大街4号(含4A 、4B及临街商厅)。
〖叁〗、是。赤峰十月份发生疫情,主要在赤峰市的阿旗和赤峰市红山区 ,这些地方都有划定的高风险区 。呼和浩特共有低风险地区5处,中风险地区206处,高风险地区268处 ,具体如下等级城市具体位置高风险内蒙古-呼和浩特新城区巨华世纪城和谐园高风险内蒙古-呼和浩特。
〖肆〗、截止2022年12月15日,内蒙赤峰共有高风险地区46处,低风险地区5处。所以内蒙赤峰是高风险区 。赤峰 ,内蒙古自治区辖地级市,原称昭乌达盟,位于内蒙古东南部,蒙冀辽三省区交汇处 ,东南与朝阳接壤,西南与承德毗邻,东部与通辽相连 ,西北与锡林郭勒盟交界。
〖伍〗 、封城了。通过查询相关资料显示:在2022年10月10日,内蒙古自治区赤峰市,拥有高风险地区15个 ,中风险地区23个,是处于疫情防控区的,所是封城了的 。赤峰市 ,是内蒙古自治区的9个地级市之一,位于内蒙古自治区东南部,蒙冀辽三省区交汇处。
〖陆〗、截止到2022年9月24日 ,根据内蒙古赤峰防疫政策显示,赤峰学院预计九月底解封。赤峰共有中风险地区34处,高风险地区40处,根据《新型冠状病毒肺炎防控方案(第九版)》规定:高风险区连续7天无新增感染者降为中风险区 ,中风险区连续3天无新增感染者降为低风险区 。
内蒙赤是高风险吗
是。赤峰十月份发生疫情,主要在赤峰市的阿旗和赤峰市红山区,这些地方都有划定的高风险区。呼和浩特共有低风险地区5处 ,中风险地区206处,高风险地区268处,具体如下等级城市具体位置高风险内蒙古-呼和浩特新城区巨华世纪城和谐园高风险内蒙古-呼和浩特。
内蒙古赤联教育不是骗子 。内蒙古赤联教育科技有限公司 ,成立于2021年,位于内蒙古自治区赤峰市,是一家以从事教育为主的企业。企业注册资本500万人民币。有营业执照 ,近来处于正常营业状态,无风险记录,是一家正规教育机构 。
不可以。南京是江苏省省会城市 ,位于江苏省西南部;内蒙古赤位于内蒙古自治区东南部。通过查询相关资料显示,截止到2022年10月10日,南京和内蒙古赤峰均属于我国中风险地区,通往两地的高速不可以通行 。南京到内蒙古赤峰途经长深高速和京沪高速。
通过率80%。内蒙古赤联教育科技有限公司位于内蒙古自治区赤峰市 ,2022年公司的员工通过率达到80%,报名人数239人,通过人数201人 ,2021年公司的员工通过率达到78%,报名人数221人,通过人数190人 ,2022年的通过率比2021年通过率高2% 。
内蒙古赤峰疫情严峻,当地哪些地方属于风险地区?
内蒙古赤峰市发生了疫情风险,以下几个地方都属于风险地区:林西县由低风险等级转为中风险等级区域。
0月海边旅游胜地:广西北海银滩北海银滩位于广西北海市,北海是一座空气清新 ,天然的氧吧城市,而北海银滩西、南 、北三面环海,它号称中国第一滩面积超过烟台、青岛、大连、北戴河沙滩面积的总和 ,水质是国家一级标准,海水退潮快,涨潮慢,游泳安全系数很高 ,一年中九个月都可以下海游泳。
通过查询相关资料显示,内蒙赤峰没有疫情,疫情实时大数据报告显示 ,内蒙赤峰连续两个月无本土新增,属于低风险地区,赤峰市 ,是内蒙古自治区的9个地级市之一,驻地松山区 。具体消息可关注官方网站,获得第一手权威信息。
不是。根据官方网站查询2022年12月7日赤峰宁城县新冠肺炎疫情防控工作指挥部决定 ,将以下高风险区域调整为低风险区。赤峰市是内蒙古自治区的9个地级市之一,位于内蒙古自治区东南部,蒙冀辽三省区交汇处 。
不严重。截止2022年9月21日 ,根据内蒙古赤峰市红山区红庙子镇郎家营子村疫情官方网站了解到,内蒙古赤峰市红山区红庙子镇郎家营子村属于低风险地区,没有疫情,该地很安全疫情不严重 ,群众出行需佩戴口罩。
停运了 。通过查询内蒙古赤峰市松山区疫情防控部门要求显示:截止2022年11月1日,该地区出现新增病例,属于中风险地区 ,为保证群众的健康安全,所以该地区的快递是停运了。并且生活中一定要注意做好个人防护措施,少去人员密集的地方。
赤峰宁城是中高风险地区吗
〖壹〗 、不是 。根据官方网站查询2022年12月7日赤峰宁城县新冠肺炎疫情防控工作指挥部决定 ,将以下高风险区域调整为低风险区。赤峰市是内蒙古自治区的9个地级市之一,位于内蒙古自治区东南部,蒙冀辽三省区交汇处。
〖贰〗、不严重 。通过相关资料显示:宁城现在没有疫情 ,截止到2022年9月26日,赤峰宁城地区没有低、中 、高风险区域,都是常态化防控区 ,因此宁城现没有疫情案例。
〖叁〗、宁城热水是没有疫情的。通过查询相关资料了解到,截止到2022年10月10日,赤峰宁城地区没有低、中 、高风险区域,都是常态化防控区 ,因此宁城现在没有疫情 。
〖肆〗、不能。通过查询相关资料显示:截止到2022年10月4日,宁城新增12例无症状感染者,已累计感染人数为274人 ,属于中高风险地区,该地实行封城政策,奈曼去宁城高速不能走。该地居民需在家注意个人防护 ,随身佩戴口罩。
〖伍〗、022年宁城天义封城了 。截止至2022年7月31日,宁城县天义官方宣布,共有2例新型冠状病毒确诊患者的密接触人员 ,已被列入中高风险地区,所以封城了。
〖陆〗 、近来国内多地出现本土新冠肺炎疫情,随着春节假期的即将到来 ,人员跨省流动加大,为继续做好我县疫情防控工作,保障人民群众身体健康,宁都疾控现对广大市民提出以下疫情防控提示:坚持非必需不出境 ,不前往中高风险地区和有阳性检测者报告的地区。
赤峰有疫情了吗?
通过查询相关资料显示,内蒙赤峰没有疫情,疫情实时大数据报告显示 ,内蒙赤峰连续两个月无本土新增,属于低风险地区,赤峰市 ,是内蒙古自治区的9个地级市之一,驻地松山区 。具体消息可关注官方网站,获得第一手权威信息。
是的 ,赤峰有疫情了。赤峰现有确诊病例224人 。截止2022年9月21日,赤峰共有高风险地区13处,中风险地区18处 ,低风险地区4处。
内蒙古赤峰最近就爆发了疫情,波及了好几个地方,有一天竟然位居榜首了,不过经过全市上下共同努力 ,中心城区低风险地区已经解封了。
天 。赤峰最近的一次封城封了3天,截止于2022年11月22日,赤峰位于内蒙古自治区东南部 ,通过查询内蒙古疫情防控显示,内蒙古赤峰属于高风险地区,于2022年11月9日封城到2022年11月11日。
有。赤峰市是内蒙古自治区下辖地级市 ,位于内蒙古东南部 。通过查询疫情防控显示,截止到2022年9月19日。赤峰市本土新增确诊病例一人,有确诊共224人 ,是有疫情的。赤峰地处环渤海经济区和东北经济区的腹地,京津冀协同发展辐射区,2015年GDP总值为1861。27亿元 ,是中国50家投资环境诚信安全区之一 。
根据相关资料显示截止至2022年9月27日,赤峰疫情已经控制住了,没有新增和无症状感染者,社会面已经清零好几天了 ,因此疫情在全国不在排名之上。
发表评论