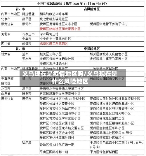
义乌现在是疫情地区吗/义乌现在是什么风险地区
浙江义乌还没开放吗
〖壹〗、义乌双江湖公园已开放部分区域,但整体仍在建设中。开放情况近来 ,义乌双江湖公园并非全部区域都对外开放,而是开放了部分区域。其中,云黄山健康步道示范段于2024年10月率先开放 ,为游客提供了一个休闲健身的好去处 。游客可以在这里漫步 、跑步,享受自然风光带来的愉悦。

〖贰〗、义乌西门老街不需要预约,游客可在开放时间内直接前往参观。以下是关于参观的详细信息:开放时间义乌西门老街的开放时间为2月17日至3月3日(农历正月初一至正月十五) 。

〖叁〗、开放时间 1月1日至3月31日:09:00-17:00 ,17:00停止入园。4月1日至6月30日:08:50-17:00,17:00停止入园。7月1日至8月31日:08:45-19:00,19:00停止入园 。9月1日至10月31日:08:50-17:00 ,17:00停止入园。11月1日至12月31日:09:00-17:00,17:00停止入园。

〖肆〗 、义乌大年初三开放的景点及相关活动如下:义乌世界商贸城五区进口商品城该区域于正月初三上午十点正式开市,作为全球小商品集散地 ,汇聚了来自100多个国家和地区的15万种商品,涵盖日用百货、工艺礼品、食品等品类 。游客可在此体验“一站式”全球购物,感受义乌作为“世界超市 ”的商贸活力。
〖伍〗 、开放了。截止到2023年1月5日,浙江义乌所在地区已经解开了防疫疫情政策 ,恢复正常,所以已经开放了 。义乌,古称“乌伤” ,浙江省辖县级市,由金华市代管。

2022义乌封城了吗
〖壹〗、综上所述,虽然义乌并未完全封城 ,但采取了严格的疫情防控措施,以遏制疫情的蔓延。
〖贰〗、虽然并未完全封城,但这种封闭式管理也极大地限制了人员流动。综上所述 ,义乌在2022年面对疫情时,采取了严格的疫情防控措施,包括封闭式管理等 ,但并没有实施封城的举措 。
〖叁〗 、全域静默管理。义乌市位于浙江省中部,2022年义乌并未封城,从8月11日0点起,全市实施三天临时性全域静默管理 ,具体管理实施包括严格控制人员流动、严格公共场所管控、严格市际交通卡口查控等。
〖肆〗 、通过查询相关资料显示,浙江义乌不会封城 。2022年义乌并未封城,只是官方发布最新消息表示从8月11日0时起 ,全市实施3天临时性全域静默管理。并没有消息表示要封城。
〖伍〗、月2日义乌义驾山封城了 。因为截止2022年12月1日,义乌义驾山属于中、高风险地区,已封城。所以12月2日义乌义驾山封城了。义乌是浙江省的城市义乌位于浙江省中部 。
〖陆〗、- 封城情况:2022年8月3日 ,义乌市未实施封城措施。当日发布的通告显示,全市新增3个高风险区和1个中风险区。高风险区实施封控,居民“足不出户 、上门服务”;中风险区实施管控 ,居民“足不出区、错峰取物 ”,每户每天可指派1人外出采购生活必需品 。
现在出入浙江义乌最新规定
出义乌规定 - 非必要不离义。确需离义者,需出示健康码绿码和48小时内核酸检测阴性证明。
中国在《中华人民共和国商业银行法》中明确规定了商业银行“安全性、流动性 、盈利性”的经营原则。安全性、流动性、盈利性三性统一是各国商业银行普遍认同的经营与管理的一般原则 。银行经营者根据经营环境的变化 ,综合协调不同资产和负债的搭配,谋求最佳组合,从而实现“三性原则”之间的协调统一。
义乌疫情出入最新规定如下:倡导市外人员非必要不来义,市内人员非必要不离义 ,确需离义的,需凭健康码绿码及24小时核酸检测阴性证明。为顺利实施全员核酸检测,进入商场 、超市、药店、医疗机构和餐饮场所的 ,需严格落实“一扫三查 ”(扫场所码 、查健康码、查行程卡、48小时核酸检测阴性证明) 。
义乌城西有没有疫情发生
〖壹〗 、通过查询相关资料显示义乌城西有疫情发生。截止8月22日9时至21时,义乌市报告新增25例初筛阳性人员,经复核为阳性 ,其中22例为集中隔离发现。义乌市江东街道永胜小区义乌市西谷小区 。义乌市石塔头村。都是义乌城西,已被封控。
〖贰〗、有 。根据查阅相关资料:截止8月13日9时至21时,义乌市报告新增25例初筛阳性人员 ,经复核为阳性,其中22例为集中隔离发现。义乌,浙江省辖县级市 ,由金华市代管,古称“乌伤”,金华义乌和杭州、宁波、温州并列浙江四大区域中心城市。位于浙江省中部,地处金衢盆地东部 ,市境东 、南、北三面群山环抱 。
〖叁〗、不需要。城西街道位于浙江省地理中心地处境内,通过查询当地防控显示,截止到2022年9月5日 ,义乌的赤岸镇 、城西街道为常态化防控区域,不需要再免费发放物资,居民可以外出买物资 ,但要做好防疫措施。
〖肆〗、展开全部 没有。根据疫情防疫政策显示,截止至2022年10月份,城西客运站和甘肃没有疫情 ,属于常态化地区,所以2022年10月份城西客运站发往甘肃的班车没有停运 。疫情具有病毒传播快、伤亡大 、控制难度高、地域广等特点。疫情在即,务必做好个人防护。
义乌现在有没有疫情
通过查询相关资料显示 ,截止2022年8月27日,义乌疫情现在有好转 。根据《新型冠状病毒肺炎防控方案(第九版)》规定,经义乌市新冠肺炎疫情防控指挥部研究决定,自2022年8月24日0时起 ,解除全市疫点的管控,全面恢复常态化疫情防控。
有疫情。2022年11月24日 新型冠状病毒肺炎疫情最新通报 (义乌市)2022年11月24日14-22时,义乌市在集中隔离点检出2例新冠病毒无症状感染者 ,均为外省输入 。以上人员抵达义乌后第一时间即落实点对点闭环管理,无社会面活动轨迹。
浙江义乌疫情解封了。在光明网查询到一条2022年08月24日10点03分的消息,经浙江义乌市新冠肺炎疫情防控指挥部研究决定 ,自2022年8月24日0时起,解除全市疫点的管控,全面恢复常态化疫情防控 。
开放了。截止到2023年1月5日 ,浙江义乌所在地区已经解开了防疫疫情政策,恢复正常,所以已经开放了。义乌 ,古称“乌伤”,浙江省辖县级市,由金华市代管 。
义乌这次疫情是从8月2日开始的。新增4例无症状感染者,均在金华市 ,为集中隔离点检出;新增境外输入确诊1例、无症状2例。近来义乌疫情相对严峻复杂,对于疫情源头在哪里,官方还没有发布相关报道 ,应该是还在调查当中。
南京义乌封了吗
〖壹〗 、没有 。截止于2022年12月4日,根据义乌市政府的疫情防控政策显示,义乌市属于低风险地区 ,已经是处于解封状态。南京义乌小商品城属于江宁区淳化街道,具体地址位于南京江宁科学园内,在天元路、城东路、科苑路和兴苑路的交汇处 ,毗邻江宁大学城。
〖贰〗 、南京江宁义乌没有封 。南京江宁义乌并没有封,只是南京义乌小商品城夜市现不开业。
〖叁〗、不需要。根据相关资料查询显示,截止到9月6日 ,义乌南京两地都属于低风险地区,因此往返两地无需进行隔离,但须出示个人的健康码和行程码即可通行 。
〖肆〗、义乌到南京火车站近来无直达列车,需通过中转方式到达 ,具体时刻信息如下:2025年推荐中转路线根据最新信息,义乌至南京暂无直达列车,系统推荐5条中转方案 ,例如:G1672次转其他列车:从义乌站出发,经中转站换乘后续列车抵达南京,具体中转时间及站点需根据实时购票系统确认。
〖伍〗、不需要。根据防控疫情小组通知 。截止到12月12号 ,南京到义乌不需要隔离,隔离是采用各种方法 、技术防止病原体从病人以及携带者传播给的措施。
〖陆〗、没有。通过查询相关资料显示:7月28日从义乌来的南京的人员并没有阳性,疫情实时报告官方网站显示:7月18日新增确诊病例 ,无新增无症状感染者,因此没有关系 。
发表评论