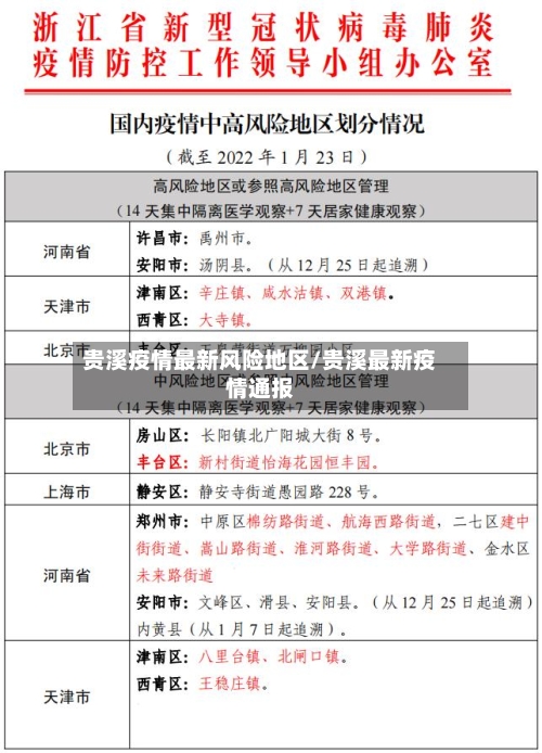
贵溪疫情最新风险地区/贵溪最新疫情通报
贵溪解封了吗
〖壹〗 、题主是否想询问的是:“余江新冠疫情2022年9月29日有没有解封的”?有。截止2022年9月29日 ,通过查询相关资料显示:余江区已经列入我国低风险地区,该区全面解封,无新增本土无症状感染者,余江区 ,隶属江西省鹰潭市,地处赣东北、信江中下游,东与月湖区、贵溪市接壤 ,南和金溪县相通 。

〖贰〗、不能。截止2022年9月13日,鹰潭月湖去处于高风险地区,还不能解封。月湖区 ,隶属江西省鹰潭市,地处江西省东北部信江中游,介于北纬21°到218°之前 、东经1157°—117°之间。月湖区东、南邻贵溪市余家乡 ,北邻贵溪市鸿塘镇,西连余江区洪湖乡,面积137平方千米 。

〖叁〗、景德镇市2例 ,均在珠山区。九江市12例,其中濂溪区4例 、浔阳区3例、柴桑区2例、武宁县3例。新余市10例,其中渝水区1例 、分宜县9例 。鹰潭市1例,在贵溪市。吉安市3例 ,均在永新县。抚州市2例,均在南丰县) 。
〖肆〗、自2022年5月24日18时起,进行全面解封解控。江西省上饶市万年县全面解封 ,根据国务院联防联控机制有关规定,经专家组综合评估研判,万年县疫情防控指挥部决定 ,自2022年5月24日18时起,进行全面解封解控。
〖伍〗、解封了 。截止2022-09-20最新数据显示,上饶弋阳地区近来没有低 、中、高风险区域 ,都是常态化防控区,因此弋阳火车站解封了。弋阳县,隶属江西省上饶市 ,地处江西省东北部、信江中游,东邻横峰县,南接铅山县,西与万年县 、贵溪市接壤 ,北界乐平市、德兴市。

发表评论