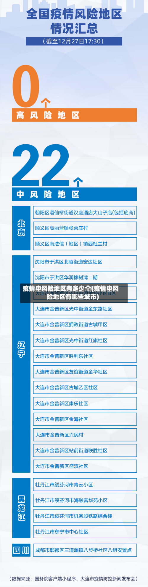
疫情中风险地区有多少个(疫情中风险地区有哪些城市)
国内疫情风险地区/国内疫情风险等级划
〖壹〗 、国内疫情风险地区主要分为高、中、低风险区 ,划分依据包括病例数量 、聚集性疫情发生情况等,具体标准如下:高风险地区:定义:累计新冠病例超过50例,且14天内有聚集性疫情发生。

〖贰〗、疫情级别通常根据疫情的传播风险、严重程度及防控需求进行划分 ,主要分为低风险地区 、中风险地区和高风险地区三个级别,具体划分标准及依据如下:低风险地区:定义:无确诊病例,或连续14天无新增确诊病例 。

〖叁〗、疫情风险区的划分主要依据病例数量、传播风险、区域特征及防控需求 ,通常分为高 、中、低风险区,具体标准及查看方式如下:划分标准高风险区:病例数较多,且存在明显社区传播风险(如聚集性疫情)。通常以小区、村组或楼栋为单位划定,实行“足不出户 、上门服务 ”的封控措施。
〖肆〗、高风险地区的定义:这类地区通常是指在一定时间内(通常是14天)累积新冠病例数超过50例 ,并且这段时间内发生过聚集性疫情 。 中风险区域的特征:14天内出现过新增新冠确诊病例,但累计确诊病例数未超过50例;或者累计确诊病例超过50例,但在14天内没有发生聚集性疫情。
〖伍〗、疫情等级划分的4个等级判定通常基于疫情传播风险 、病例数量、防控需求及区域影响等综合因素 ,具体标准可能因地区或政策调整而略有差异。以下是通用判定逻辑的详细说明:四个等级的通用划分标准低风险地区 判定条件:无确诊病例,或连续14天内无新增本土确诊病例 。
〖陆〗、法律分析:高风险地区:一般是指累计新冠病例超过了50例,同时〖Fourteen〗 、天内是有聚集性疫情发生。中风险区域:14天以内有新增新冠确诊病例 ,合计新冠肺炎确诊病例未超过50病例;共合计确诊的病例超过50例,14天之内未未发生聚集性疫情。

天津近来是什么风险地区?
高风险地区:共12处。高风险地区通常指疫情传播风险极高、病例集中或存在广泛社区传播的区域,需采取最严格的防控措施(如封控管理、全员核酸筛查等) 。中风险地区:共26处。中风险地区存在一定传播风险 ,但疫情规模相对可控,需采取强化管控措施(如限制聚集 、分区管理、定期检测等)。
高风险地区津南区辛庄镇林锦花园24号楼依据天津市疫情防控指挥部消息,该区域因存在较高疫情传播风险 ,被划定为高风险地区 。高风险地区实行“区域封闭、足不出户、服务上门”的严格管控措施,居民需严格遵守居家隔离要求,由社区提供必要的生活物资保障和医疗服务。
抵津前要求:抵津前14天内,具有中高风险地区旅居史的人员 ,需实施48小时内核酸检测阴性证明核验制度。即需持有48小时内核酸检测阴性证明才能进入天津 。抵津后隔离要求:14天内具有中高风险地区旅居史的人员,实施抵津后14天集中隔离。这意味着到达天津后,需在指定地点进行为期14天的集中隔离观察。
天津近来属于高风险 。截止到4月7日天津共有4处高风险地区 ,4处中风险地区,其他区域为低风险地区。虽然高中风险地区在减少,但当前疫情还是很严峻 ,还是要注意个人防护,减少不必要的聚集,戴好口罩 ,勤洗手,多通风,严格遵守各地区的防疫政策。
天津:低风险地区持天津市绿色健康码 ,体温正常并且向当地社区报备;中风险地区也需提供健康码绿码和7日内核酸检测阴性报告,联系当地社区进行报备,居家隔离14天 。
天津津南区近来无高风险地区,中风险地区为津南区双港镇欣桃园21号楼1门。以下是详细说明:风险等级划分依据根据国务院应对新冠肺炎疫情联防联控机制要求 ,天津市防控指挥部结合疫情形势和防控需求,通过科学研判动态调整风险等级。
全国疫情中高风险地区名单最新
最新全国风险地区名单可通过本地宝——全国疫情中高风险地区名单查询器实时查询。查询平台:本地宝——全国疫情中高风险地区名单查询器查询入口:点击进入(实时更新)本地宝的全国疫情风险等级名单查询系统由小编们实时维护,风险地区有调整时会第一时间更新专题 ,确保用户获取的信息准确且及时 。
途径一:微信搜索公众号“广州本地宝”关注该公众号后,在对话框回复“风险 ”关键词,可获取全国或广州疫情风险等级查询系统入口。系统会展示中高风险地区的最新名单及调整时间 ,信息由专业团队实时维护,确保准确性和及时性。此方式适合需要快速获取特定地区风险等级的用户,尤其关注广州本地情况的人群 。
截至近来 ,国内共有2个高风险地区,76个中风险地区,主要分布在陕西省 、河南省、浙江省等地 ,以下为详细信息(数据不包括港澳台地区):高风险地区:具体地区名单会随疫情形势动态调整,可通过权威渠道实时查询。
021年12月2日,上海浦东新区花木街道牡丹路186弄小区被列为中风险地区,上海市其他区域风险等级不变。中风险地区划定依据:根据国务院联防联控机制要求及上海市疫情防控工作领导小组办公室研究决定 ,自2021年12月2日0时起,因新增本土确诊病例关联因素,将浦东新区花木街道牡丹路186弄小区划定为中风险地区 。
中风险地区:共26处。中风险地区存在一定传播风险 ,但疫情规模相对可控,需采取强化管控措施(如限制聚集、分区管理 、定期检测等)。信息获取与更新 风险地区名单可能随疫情发展动态调整,需以最新官方通报为准 。
发表评论