郑州疫情防控风险地区(郑州疫情防控风险等级)
重要!河南省疾控中心紧急提醒
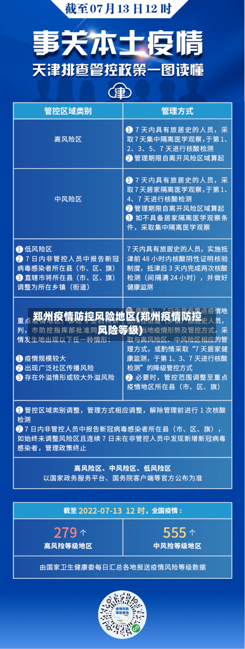
河南省疾控中心11月1日紧急提醒的核心内容如下:当前疫情形势国内多地出现新冠肺炎本土确诊病例及无症状感染者,“西北旅行团 ”相关疫情波及12省26市 ,黑龙江 、江西等4省新增本土疫情。截至10月31日,本轮疫情已扩散至16个省(区、市),且呈快速发展态势 ,防控形势严峻复杂 。

春节将至,人员流动更加频繁,为了严格落实“外防输入、内防反弹”的常态化防控策略,有效控制和降低疫情输入传播风险 ,河南省疾控中心紧急提醒如下:积极主动报备。

月29日,河南省疾控中心发布紧急提醒,为有效控制和降低新冠疫情输入传播风险 ,三类人员需立即主动报备行程。11月27日,内蒙古自治区满洲里市发现3例新冠病毒核酸检测阳性人员 。

为切实降低疫情输入和扩散风险,筑牢外防输入严密防线 ,河南省疾控中心紧急提醒如下:主动提前报备所有从省外来豫人员,务必提前3天向目的地所在社区 、单位或酒店报备。抵豫时,需向目的地提供48小时内核酸检测阴性证明。
为严格落实“外防输入、内防反弹”的防控策略 ,有效控制和降低疫情传播风险,结合近期国内疫情特点,河南省疾控中心紧急提醒如下:主动报备行程。
2022年河南属于什么风险等级?
022年河南省的风险等级因地区和具体时间而异 ,无法直接给出全省统一的风险等级,需通过实时查询获取具体信息 。全国疫情形势变化较快,风险等级处于动态调整中,不同城市、不同时间段的风险等级可能存在差异。
河南省:一些地市在面对疫情输入或本土疫情时 ,也会有部分地区被列为中风险。比如安阳、许昌等地,在疫情传播链条涉及当地时,相关区域会根据疫情形势和防控要求 ,调整风险等级,采取如加强交通管制 、限制人员流动等措施,以控制疫情蔓延 。
022年郑东新区不是高风险区 ,而是低风险区,且全年无高风险区记录。以下为详细说明:风险等级情况根据公开信息,截至2022年全年 ,郑东新区始终被划定为低风险区,未出现高风险区调整记录。风险等级的划分通常基于疫情传播风险、病例数量及防控需求,郑东新区在此期间未达到高风险标准 。

郑州现在是什么风险地区
〖壹〗、截至近来 ,郑州中牟县为低风险区。以下为详细说明:当前风险等级:根据最新信息,中牟县近来未被划分为中高风险地区,整体处于低风险状态。风险等级动态性:风险等级可能随疫情发展快速调整,建议通过官方渠道(如【风险等级专题】链接或郑州本地宝公众号)实时查询最新情况 。
〖贰〗 、022年1月9日起 ,郑州市新增5处中风险地区,具体包括二七区和中原区的5个小区或楼栋,其他地区风险等级不变。
〖叁〗、截至近来 ,郑州金水区是低风险区,且郑州市全市均为低风险区,暂未调整风险等级。具体说明如下:金水区风险等级现状:根据现有信息 ,金水区近来均为低风险区 。这意味着在金水区范围内,疫情传播风险相对较低,居民的生活和出行受到的限制较少。
河南郑州属于什么风险地区
〖壹〗、郑州风险等级情况:近来郑州全域为低风险地区 ,不存在中高风险区域。根据行程码的星号标记规则,只有当用户过去14天内途经或到访的城市存在中风险或高风险地区时,行程码中的城市名称旁才会显示星号。由于郑州当前无中高风险地区 ,因此行程码不会带星 。
〖贰〗 、截至近来,郑州中牟县为低风险区。以下为详细说明:当前风险等级:根据最新信息,中牟县近来未被划分为中高风险地区,整体处于低风险状态。风险等级动态性:风险等级可能随疫情发展快速调整 ,建议通过官方渠道(如【风险等级专题】链接或郑州本地宝公众号)实时查询最新情况 。
〖叁〗、022年1月9日起,郑州市新增5处中风险地区,具体包括二七区和中原区的5个小区或楼栋 ,其他地区风险等级不变。
郑州疫情最严重的五个地方
〖壹〗、管城回族区 、二七区、中原区、新郑市 、荥阳市。根据郑州当地疫情防控中心发布最新消息,截止2022年8月18日管城回族区、二七区、中原区、新郑市 、荥阳市为高风险地区,疫情严重 ,这些地区的人员不允许随意进出 。
〖贰〗、郑州疫情严重的三个区是高新区,中原区,二七区 ,这几个区确诊的比较多,新发病历大都集中在这几个区。其他区域很多小区已经有序解封,逐步恢复正常生产生活秩序。温馨提示 ,疫情期间一定要做好个人防护 。
〖叁〗、中原区 绿东村街道陇西社区陇海西路306号院(康桥上城品小区)中原西路街道绿都社区绿都城南区14号楼 棉纺路街道盛润锦绣城社区盛润锦绣城小区东院1号楼以上区域自2022年1月9日起被划定为中风险地区,执行相应防控措施,如封闭管理 、限制人员流动等。
〖肆〗、中原区。郑州中原区疫情比较严重,因为中原区是郑州比较多的高风险区 。郑州市 ,郑州,简称“郑 ”,古称商都 ,是河南省省会、特大城市 、中原城市群核心城市,国务院批复确定的中国中部地区重要的中心城市、国家重要的综合交通枢纽。
发表评论