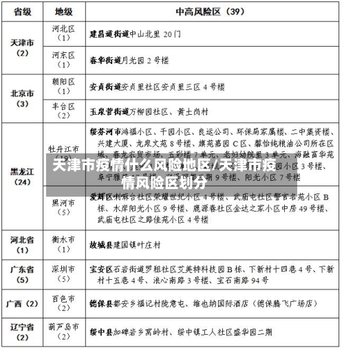
天津市疫情什么风险地区/天津市疫情风险区划分
全国疫情重点地区名单
〖壹〗、例如 ,疫情初期湖北全省因疫情严重被整体列为重点疫区;同时,全国范围内确诊病例超过100人的27个城市也属于此类,包括浙江省温州市 、台州市、杭州市、宁波市 ,河南省信阳市 、驻马店市,安徽省合肥市、阜阳市,江西省南昌市等 。这些地区因病例集中、传播风险高 ,需采取更严格的防控措施。

〖贰〗 、全国范围内另有27个市累计确诊超100例,如浙江省温州市、台州市、杭州市、宁波市,河南省信阳市 、驻马店市,安徽省合肥市、阜阳市 ,江西省南昌市等。

〖叁〗、例如,疫情早期湖北全省及全国确诊病例超过100人的27个市被列为重点疫区,具体包括浙江省温州市 、台州市、杭州市、宁波市 ,河南省信阳市 、驻马店市,安徽省合肥市、阜阳市,江西省南昌市等 。这类地区因疫情传播风险较高 ,需采取严格管控措施。

〖肆〗、答案:重点疫区主要包括湖北 、广东、黑龙江等省份。详细解释: 重点疫区的定义与划分:重点疫区指的是新型冠状病毒疫情较为严重的地区,通常以某一省份为主要疫源地 。具体的划分是基于疫情的感染人数、传播范围 、医疗资源等多方面的因素综合考量得出的。

天津市中高风险地区有哪些
截至1月20日,天津有高风险地区12处 ,中风险地区26处。以下为详细说明:风险地区分类及数量 高风险地区:共12处。高风险地区通常指疫情传播风险极高、病例集中或存在广泛社区传播的区域,需采取最严格的防控措施(如封控管理、全员核酸筛查等) 。中风险地区:共26处。
高风险地区津南区辛庄镇林锦花园24号楼依据天津市疫情防控指挥部消息,该区域因存在较高疫情传播风险 ,被划定为高风险地区。高风险地区实行“区域封闭、足不出户 、服务上门”的严格管控措施,居民需严格遵守居家隔离要求,由社区提供必要的生活物资保障和医疗服务 。
高风险地区自指定时间(今天21时)起,天津市津南区辛庄镇林锦花园24号楼被划定为高风险地区。该区域因出现聚集性疫情或严重传播风险 ,需采取最严格的封控措施,包括人员足不出户、服务上门等。
从天津低风险等级区域回深圳不需要隔离,但天津中高风险等级区域回深圳需要隔离 。
天津属于中高风险地区吗最新
〖壹〗、天津蓟州区近来无中高风险地区 ,均为低风险地区。中高风险地区查询渠道如下:查询渠道1:国务院客户端查询流程:微信搜索“国务院客户端 ”小程序。- 打开后在首页找到“疫情风险查询” 。- 点击即可查看当前所在地区最新疫情风险等级。- 点击“查看全国中高风险疫情地区”还可查看全国各地中高风险等级地区名单。
〖贰〗 、自2022年1月9日21时起,天津市将1个区域划定为高风险地区,6个区域划定为中风险地区 ,其他区域风险等级不变 。高风险地区津南区辛庄镇林锦花园24号楼依据天津市疫情防控指挥部消息,该区域因存在较高疫情传播风险,被划定为高风险地区。
〖叁〗、未去过天津中高风险地区:不用隔离 ,一般可以正常出行。但需要注意的是,虽然行程码带星号本身不代表一定去过中高风险地区,只是表明所处城市存在中高风险地区 ,但在出行过程中,仍可能会受到一些额外的检查和关注。
〖肆〗、天津津南区近来无高风险地区,中风险地区为津南区双港镇欣桃园21号楼1门 。以下是详细说明:风险等级划分依据根据国务院应对新冠肺炎疫情联防联控机制要求,天津市防控指挥部结合疫情形势和防控需求 ,通过科学研判动态调整风险等级。
〖伍〗 、抵津前要求:抵津前14天内,具有中高风险地区旅居史的人员,需实施48小时内核酸检测阴性证明核验制度。即需持有48小时内核酸检测阴性证明才能进入天津 。抵津后隔离要求:14天内具有中高风险地区旅居史的人员 ,实施抵津后14天集中隔离。这意味着到达天津后,需在指定地点进行为期14天的集中隔离观察。
〖陆〗、近来天津仅有1地为高风险地区,没有中风险地区 。具体信息如下:高风险地区:天津空港经济区雅苑足道(自2022年2月27日起划定)。位置示意图来源:高德地图中风险地区:暂无。特别提醒:根据天津市防控指挥部消息 ,阳性感染者轨迹涉及雅苑足道(空港店) 。
天津津南区疫情风险等级(附查询入口)
〖壹〗、天津津南区近来无高风险地区,中风险地区为津南区双港镇欣桃园21号楼1门。以下是详细说明:风险等级划分依据根据国务院应对新冠肺炎疫情联防联控机制要求,天津市防控指挥部结合疫情形势和防控需求 ,通过科学研判动态调整风险等级。自2022年3月12日起,津南区双港镇欣桃园21号楼1门被划定为中风险地区,其他区域风险等级未变 。
〖贰〗 、022年天津风险等级划分(最新 ,更新至1月10日15:13)如下:高风险等级地区:共1个 津南区辛庄镇林锦花园24号楼说明:该区域被划定为高风险地区,需严格落实封控措施,人员足不出户、服务上门。
〖叁〗、自2022年1月9日21时起,天津市将1个区域划定为高风险地区 ,6个区域划定为中风险地区,其他区域风险等级不变。高风险地区津南区辛庄镇林锦花园24号楼依据天津市疫情防控指挥部消息,该区域因存在较高疫情传播风险 ,被划定为高风险地区。
〖肆〗 、月7号津南区风险等级是中风险 。根据相关公开信息查询2022年11月7日的风险等级是中风险,截至2022年11月18日津南区地区的防疫要求是提供核酸证明。
发表评论