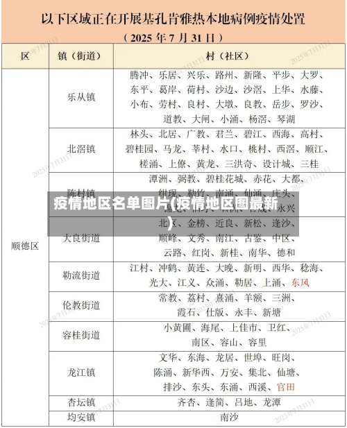
疫情地区名单图片(疫情地区图最新)
2022全国中高风险地区一览表最新(实时更新)
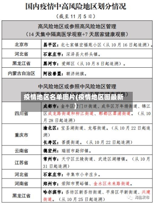
〖壹〗 、截至近来 ,国内共有2个高风险地区,76个中风险地区,主要分布在陕西省、河南省、浙江省等地 ,以下为详细信息(数据不包括港澳台地区):高风险地区:具体地区名单会随疫情形势动态调整,可通过权威渠道实时查询 。高风险地区通常意味着当地疫情较为严重,传播风险高 ,会采取更为严格的防控措施,如封控管理 、全员核酸检测等。

〖贰〗、全国中高风险地区名单持续更新如下:截至2022年6月21日,全国有高风险地区11个,中风险地区38个如下。

〖叁〗、022年全国中高风险地区查询可通过以下两种主要方式实现:查询方式一:国务院客户端小程序——疫情风险等级查询入口获取:通过微信搜索“国务院客户端 ”小程序 ,进入后即可找到“疫情风险等级查询”功能入口 。

〖肆〗 、截至相关通告发布时,2022年安阳市中高风险地区汇总如下:高风险地区有2个 1月10日,汤阴县育才学校被划定为高风险地区。1月10日 ,汤阴县古贤镇大朱庄村被划定为高风险地区。中风险地区有3个 1月10日,内黄县六村乡袁六村被划定为中风险地区 。
2022浙江省疫情风险等级最新消息(持续更新)
〖壹〗、截至2022年1月20日18:50:48,浙江省全域为低风险地区。以下是详细信息:金华永康市调整风险等级根据永康市新型冠状病毒肺炎疫情防控工作指挥部通告〔2022〕19号 ,自2022年1月20日18时起:解除永康市封控区、管控区和防范区的管控措施;解除Ⅱ级应急响应,转为常态化疫情防控;永康市全域调整为低风险区域。
〖贰〗、风险等级划分截至2022年1月14日13:51,杭州全域为低风险地区 ,无中高风险区域。区域管控措施根据杭州市余杭区新冠肺炎疫情防控指挥部2022年1号通告,西溪雅苑小区划分如下:封控区:北至访溪支路 、西至访溪南路、东和南分别至小区围墙合围区内的1122222227幢 。
〖叁〗、可关注微信公众号“杭州本地宝”,在对话框回复【风险】 ,即可查看杭州当前疫情风险等级 、获取全国风险疫情等级查询工具、了解实时风险等级更新等消息。通过该渠道能及时、准确地获取浙江包括杭州在内各地区的风险等级动态。
〖肆〗 、跨省返杭人员无疫情省份返杭 凭杭州健康码绿码,配合行程卡查验,可正常返杭 。有疫情省份(浙江省除外)低风险地区返杭 须持48小时内核酸检测阴性证明返杭。中高风险地区及关联区域返杭 中高风险地区内人员:实行“14+7 ”管理措施(14天集中隔离+7天居家健康观察)。
〖伍〗、022年来返杭州的疫情防控政策如下(截至最后一次更新时间2022年1月13日,建议出发前电话确认最新政策):国内低风险地区来杭 全域低风险地区来返杭州人员 ,需核验浙江健康码绿码及通信行程卡 。杭州部分区县市要求返乡人员提前报备,具体可查看《2022来返杭州疫情报备报告入口汇总(持续更新)》。
〖陆〗、西湖区风险等级情况:截至2022年2月5日04时,西湖区没有中高风险地区 ,全域为低风险地区。杭州市整体风险等级名单(截至2022年2月4日):高风险地区(1个):富阳区咕甜全球母婴店(咕甜全球进口母婴生活馆) 。
全国疫情最新中高风险地区名单全国疫情最新中高风险地区名单图片
截至近来,国内共有2个高风险地区,76个中风险地区 ,主要分布在陕西省 、河南省、浙江省等地,以下为详细信息(数据不包括港澳台地区):高风险地区:具体地区名单会随疫情形势动态调整,可通过权威渠道实时查询。
中风险地区:14天内有新增确诊病例;累计确诊病例不超过50例 ,或超过50例但14天内无聚集性疫情。低风险地区:无确诊病例,或连续14天无新增确诊病例 。查询建议 实时性:中高风险地区名单每天更新,出行前需再次确认目的地风险等级。
- 上海市黄浦区贵西小区 - 上海市黄浦区昭通路居民区(福州路以南区域)- 上海市黄浦区中福世福汇大酒店 - 上海市宝山区临江新村(二村)小区 - 黑龙江省哈尔滨市呼厅滑兰区兰河街道 - (更多中风险地区 ,请更新列表以包含最新信息)请注意,上述信息可能会随着疫情的发展而发生变化。
营口市(1个):鲅鱼圈区北大荒物流股份有限公司。黑龙江省 哈尔滨市(2个):五常市拉林镇,八家子乡全域 。境外情况:除澳门地区为低风险外,境外其他地区仍全部为高风险地区。

发表评论