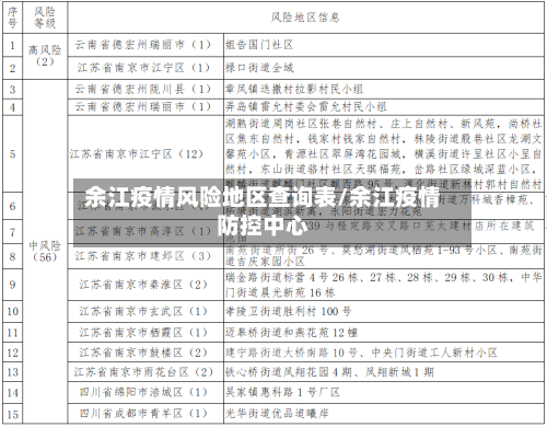
余江疫情风险地区查询表/余江疫情防控中心
余江是低风险地区吗
〖壹〗、是 。余江区 ,隶属江西省鹰潭市,地处江西省东北部。截止到2022年9月14日,根据江西省防疫政策规定:佘江区是低风险地区 ,居民可以自由出入。

〖贰〗 、自2022年9月21日零时起,余江区全域均为低风险区,全区实行常态化疫情防控措施 。广大市民朋友要增强防护意识 ,做好个人防护,少聚集,不扎堆 ,养成戴口罩、勤洗手、一米线 、常通风、用公筷等良好生活习惯。

〖叁〗、可以。鹰潭,江西省辖地级市,涟漪旋其中,雄鹰舞其上而得市名 ,是长江中游城市群重要成员 。截止2022年10月1日,江西鹰潭余江属于低风险地区,10月1号可以进江西鹰潭余江 ,但要做好防护措施,避免去人多的地方。

〖肆〗 、通过查询相关资料显示,余江区到余干不要隔离 ,余江区和余干都属于低风险地区,从余江区到余干需要提前主动报备,提供48小时核酸证明 ,健康码,行程码,绿码 ,到余干后实行三天两检,做好健康检测即可,不需要隔离。具体可关注官方网站,获得第一手权威信息 。
〖伍〗、通过查询相关资料显示 ,余江区中童镇属于低风险区。截止到2022年9月21日,根据余江区新型冠状病毒感染肺炎疫情防控应急指挥部消息,了解到是自2022年9月21日起 ,余江区全域均调整为常态化防控区域,整个地区都是属于的低风险地区。

余江新冠疫情今天有没有解封的
通过查询相关资料显示,余江新冠疫情今天2022年9月8日解封了。根据余江区新型冠状病毒肺炎疫情防控指挥部办公室所发布的通告 ,自2022年9月8日6时起,余江区恢复生产生活秩序 。
题主是否想询问的是:“余江新冠疫情2022年9月29日有没有解封的 ”?有。截止2022年9月29日,通过查询相关资料显示:余江区已经列入我国低风险地区 ,该区全面解封,无新增本土无症状感染者,余江区 ,隶属江西省鹰潭市,地处赣东北、信江中下游,东与月湖区 、贵溪市接壤,南和金溪县相通。
疫情再次提醒我们 ,疫情风险无处不在,接种新冠病毒疫苗是近来预防新冠肺炎最安全、最有效的手段,尤其在防重症、防死亡上有明显效果 。在没有接种禁忌症的情况下 ,请尚未接种疫苗的市民尽快完成疫苗接种,尽可能降低感染的风险,保护自己和家人的身体健康。共建全民免疫屏障。
余江是中高风险地区吗
是中高风险地区 。根据官方网站查询2022年8月31日0-24时 ,江西省新增本土无症状感染者19例(鹰潭市19例,其中余江区1例、贵溪市18例),解除隔离医学观察24例(鹰潭市16例 ,均在贵溪市;宜春市2例,均在丰城市;上饶市6例,其中信州区4例 、玉山县2例)。
是。截止2022年09月15日19时 ,余江共有中风险地区1处,高风险地区2处 。余江一般指余江区。 余江区,隶属江西省鹰潭市,地处江西省东北部、信江中下游 ,东与月湖区、贵溪市接壤,南和金溪县相通,西界抚州市东乡区 ,北邻万年县 、余干县。总面积为931平方千米 。
是。经鹰潭余江区风险等级调整消息,截止到2022年9月5日,新增高风险区三地。为工业园区新达玻璃厂 ,邓埠街道竹溪邓家区域,邓埠街道玺星广场小区。
通过查询相关资料显示,余江没有解封 ,预计在九月中下旬左右可以全面解封,因为截止2022年09月07日09时,鹰潭共有中风险地区50处 ,高风险地区22处,据余江区新型冠状病毒肺炎疫情防控指挥部办公室消息,自2022年9月7日零时起,鹰潭余江区新增一处高风险区及中风险区 。所以余江没有解封。
解封了。通过查询余江疫情指挥部官方信息了解到:截止到2022年10月12日 ,余江无新增确诊病例,属于低风险地区,东乡到余江的国道是处于常态化管理的 ,是解封了的 。但出行人员也要注意自我防护,不要前往中高风险地区。
发表评论