【疫情风险地区查询浙江省,疫情风险地区查询浙江省最新】
如何查询地区疫情风险等级
〖壹〗、首先打开微信,点击右下角的“我”。然后点击“支付”。接着点击“城市服务 ” 。然后点击底部的“国务院”进入。然后点击“国务院客户端”。然后点击“疫情风险查询 ” 。进入后 ,就可以看到所在地区的风险等级,点击上面的倒三角形可以切换城市,从而查询全国各地的风险等级。

〖贰〗、搜索“国务院客户端”在小程序页面右上角点击放大镜图标 ,输入“国务院客户端”并搜索,选取官方小程序进入。进入“疫情风险查询 ”功能在国务院客户端首页找到“疫情风险查询”入口,点击进入查询页面 。

〖叁〗 、通过皖事通APP可实现各地疫情风险等级“一键查” ,还支持订阅变更通知及查询全国中高风险地区。具体操作如下:下载与登录 扫描下方二维码,下载“皖事通 ”APP,注册并登录。


怎么查风险地区
〖壹〗、进入支付宝风险等级查询里;点击“地区”;再选取查询的地区即可 。
〖贰〗、要出远门查询全国中高风险地区 ,可通过微信的国务院客户端小程序完成,具体步骤如下:进入微信小程序页面打开微信,点击底部导航栏的“发现”选项 ,选取“小程序 ”进入页面。搜索“国务院客户端”在小程序页面右上角点击放大镜图标,输入“国务院客户端”并搜索,选取官方小程序进入。
〖叁〗 、可以通过支付宝中的风控地区查询功能来查看自己所在区域是否为中高风险地区,具体操作如下:工具/原料 华为P50HarmonyOS0.0支付宝80方法/步骤 第一步:打开手机进入支付宝 ,在首页点击国内新增 。第二步:点击风险区域菜单。第三步:在疫情风险等级查询页面选取自己所在区域查看风险等级。
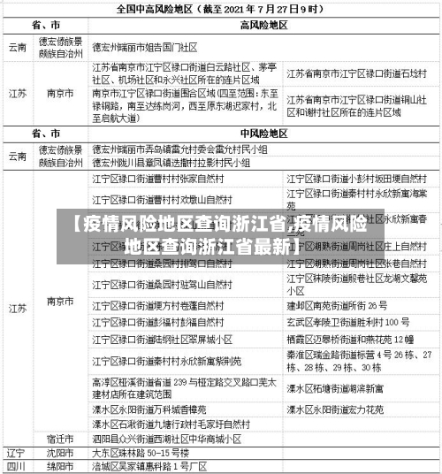
〖肆〗、可以通过手机支付宝上的国务院客户端查询风险地区,具体步骤如下:打开国务院客户端在手机支付宝上打开国务院客户端。进入疫情风险查询功能在国务院客户端界面中,找到并点击“疫情风险查询”选项 。查看全国风险区域进入疫情风险等级查询界面后 ,点击“查看全国疫情风险区域 ”,系统将展示最新的全国风险地区分布。
〖伍〗、地区风险等级可通过国家卫生健康委提供的“疫情风险等级查询”服务进行查询,该服务可在国家政务服务平台上使用 ,可查全国近3000个县(市 、区、旗)的疫情风险等级。具体可查询内容和查询方法如下:能查询的内容:查所在地:进入查询后系统会自动定位所在地区,呈现该地区的疫情风险等级 。
〖陆〗、在手机查询风险地区,可通过支付宝中的国务院客户端进行操作 ,具体步骤如下:打开支付宝并进入国务院客户端:首先在手机中打开支付宝应用,在支付宝内找到并点击打开国务院客户端。点击疫情风险查询:进入国务院客户端后,在界面中找到“疫情风险查询”选项并点击。
湖州疫情风险等级查询流程
首先 ,在微信中搜索“国务院客户端 ”小程序并点击进入,或者长按识别小程序二维码直接进入 。进入小程序后,在“便民服务”选项中找到“疫情风险查询”功能,点击进入疫情风险等级查询页面。在查询页面中 ,可以在地区选取栏内将城市修改为“浙江省湖州市XX区 ”(根据个人需求选取具体的区县),然后即可查询到该地区的疫情风险等级。
符合条件的市民应尽快完成全程接种及加强免疫,共同构建免疫屏障 。信息查询渠道关注微信公众号“杭州本地宝” ,回复关键词“风险”,可获取:全国最新疫情风险等级;中高风险地区详细名单;健康码赋码规则及变色申诉流程。
全国中高风险地区查询工具:国务院客户端小程序或国家政务服务平台。延伸建议 若计划前往或途经浙江省,需提前查询目的地风险等级 ,中风险地区人员建议暂缓非必要出行 。低风险地区人员出行时,需配合目的地防疫政策(如核酸检测 、健康码查验等)。
截至3月26日,湖州三区内不同风险等级区域来杭州桐庐的隔离要求不同 ,封控区需“14+7 ”隔离,管控区需“3+11”管理,防范区需“2+14”管理。具体如下:湖州市封控区来桐庐人员:需要落实“14+7 ”健康管理措施 ,即14天集中隔离医学观察+7天居家健康观察。
没有 。湖州安吉县属于:低风险区域。低风险区是指当地无确诊病例,或连续14天无新增确诊病例。疫情低风险地区就是以县(区)为单位,依据人口、发病情况综合研判,科学划分疫情风险等级 ,有低风险去、中风险区和高风险区,明确分级分类的防控策略 。来自低风险的人员无特殊症状不用隔离14天。
怎么用微信看全国中高风险疫情地区
〖壹〗 、在微信上查询全国中高风险疫情地区,可按以下步骤操作:打开微信并进入“支付”页面:打开微信应用 ,在底部菜单栏点击“我”,随后选取“支付”选项。进入“城市服务 ”板块:在“支付”页面中,找到并点击“城市服务”功能入口 。该功能整合了各类本地化便民服务 ,包括与疫情相关的查询服务。
〖贰〗、在手机上查看全国中高风险疫情地区,可通过微信《扫码抗疫情》小程序实现,具体步骤如下:步骤一:进入《扫码抗疫情》小程序打开微信 ,点击顶部“搜索小程序 ”栏,输入“扫码抗疫情”,在搜索结果中选取并进入该小程序。
〖叁〗、打开微信搜索功能打开手机中的微信app ,点击顶部“搜索”选项 。进入粤省事小程序在搜索页面输入“粤省事 ”,点击搜索结果中的“粤省事”小程序。进入疫情区域页面在粤省事首页点击“疫情区域”选项,进入风险地区查询页面。查看风险地区名单页面会直接显示全国高风险和中风险地区列表,用户可滑动查看完整信息 。
〖肆〗、核心步骤:打开微信 ,通过“支付-医疗健康 ”入口进入疫情查询页面,选取风险地区功能查看具体信息。详细流程:进入医疗健康模块打开微信后,点击底部菜单栏的“我” ,选取“支付”选项,在支付页面中找到“医疗健康 ”功能并点击进入。
〖伍〗 、通过微信查看全国中高风险疫情地区的具体操作步骤如下:打开微信并进入小程序界面启动微信后,点击底部导航栏的“发现”选项 ,在发现页中选取“小程序”功能入口。搜索并进入国家政务服务平台在小程序搜索框中输入“国家政务服务平台”,点击搜索结果中的官方小程序进入 。
〖陆〗、在微信中查看全国中高风险疫情地区的操作步骤如下:核心流程:通过微信小程序进入“国家政务服务平台 ”,使用“各地疫情风险等级查询”功能 ,最终定位至全国中高风险地区列表。具体步骤:进入小程序入口打开微信,点击底部导航栏的“发现”选项,选取“小程序 ”功能。
发表评论