【广东算是疫情高危地区吗,广东算疫情中高风险区吗】
广东疫情最严重的地方
〖壹〗 、广东深圳市 。截止到2022年9月6日 ,广东疫情风险等级地区最新名单高风险地区有159个,其中广东深圳市有138个,广东省惠州市有6个 ,广东揭阳市有4个,广东省江门市有7个,广东省梅州市有3个,广东省东莞市有1个 ,所以广东深圳市疫情最严重。截止到9与恶日,累计确诊有3404例,现有确诊有117例 ,治愈人数为3286例,死亡人数有1例。

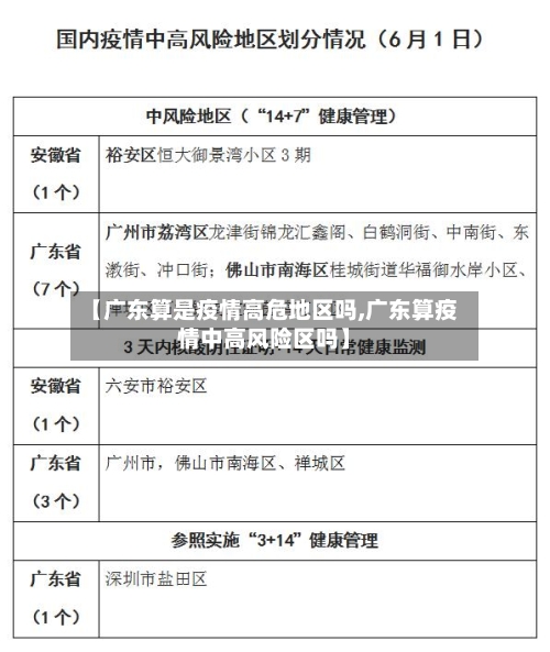
〖贰〗、广东的疫情高风险233个 。截止2022年12月8日,根据广东发布 ,高风险地区涉及广州、深圳 、茂名、东莞等。高风险区连续5天未发现新增感染者,降为低风险区。第5天按照解封要求进行核酸采样和公共区域环境检测,如均为阴性 ,经评估后降级为低风险区域防控。区域内工作人员按要求做好防护 。

〖叁〗、严重。通过查询相关资料显示。深圳本土的新冠感染者截止2022年12月21日,新增确诊病例69例 。
〖肆〗、疫情严重的十个省份分别是 除了湖北,疫情比较严重的省份有以下省份广东 、湖北、河南、浙江 、湖南、安徽、江西。各省疫情高发的地区是广东的深圳与广州。
〖伍〗 、然而 ,河南省政府高度重视疫情防控工作,及时采取了多种措施,包括加强农村地区疫情防控、提高医疗救治能力等,以应对疫情的冲击 。此外 ,河南省还充分发挥了中医药在疫情防控中的独特作用,为抗击疫情贡献了河南智慧。总之,湖北省、广东省和河南省是疫情最严重的三个省份。

发表评论