疫情管控地区是哪里管控/疫情管理地区
什么是封控区、管控区 、防范区?
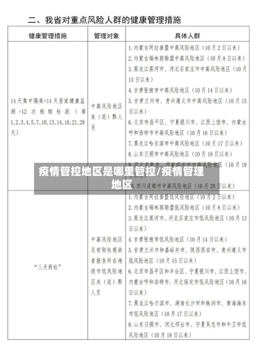
〖壹〗、封控区、管控区 、防范区是疫情防控中根据风险程度划分的三类区域,具体定义及管理措施如下: 封控区 定义:病例和无症状感染者的居住地所在小区及活动频繁的周边区域;或病例发病前2天、无症状感染者检测阳性前2天起至隔离管理前 ,曾活动且传播风险高、密接/次密接追踪难度大的区域 。

〖贰〗、封控区:主要是病例和无症状感染者的居住地所在小区及活动频繁的周边区域。这些区域由于存在直接的病例关联或高风险暴露,因此被划定为封控区。

〖叁〗 、封控区、管控区、防范区是疫情防控中根据风险程度划分的三个区域 。封控区:定义:主要是划定的中 、高风险区及阳性病例的发现地点、居住地点、工作地点 、活动地点及上述的周边区域。管理措施:实行“区域封闭、足不出户、服务上门 ”,居住人员赋予黄码 ,并严格落实居家隔离措施。

深圳罗湖区东晓街道疫情管控区范围在哪里
深圳罗湖区东晓街道疫情管控区范围位于兰花社区,具体划分为以下两个区域:A区:丰湖花园 、翠苑市场 。B区:布吉农批市场、成业冷库公司、干货库。以上管控措施自2022年1月12日起实施,至2022年1月18日24时结束 ,后续将根据疫情防控形势变化及时调整。相关保障措施:保障管控区内人员正常生活需求,针对老弱病残孕幼等特殊群体,安排专人提供服务,及时解决群众需求。
该区域离清水河街道管控区较近 ,社区内有农批市场,从业人员大量居住在鹤围村封控 、管控区内,人流、物流密集 ,风险较高 。划为管控区可严防人员自由流动,堵截传播链条。近来,罗湖在莲塘、翠竹、清水河和东晓街道共有三个封控区 、四个管控区 ,纳管人口1万多人。
深圳罗湖区东晓街道管控区防疫措施及实行时间如下:防疫措施人员及场所管理:管控区内居民小区及市场实行围合式管理,禁止人员流动及聚集 。核酸检测安排:即日起至1月18日实行核酸“一天一检”,并于1月21日、25日采样检测。人员转移隔离:非管控区人员可向兰花社区申请转移至管控区居住地居家隔离。

青岛市南区划分两处管控区域是哪?
青岛市市南区划定的两处管控区域为:延吉路160号交运山庄小区除7号楼3单元以外的其他楼座和单元 。 具体划分及背景信息如下:区域划分依据根据疫情防控要求 ,市南区以延吉路160号交运山庄为单元进行分级管理。其中7号楼3单元因存在较高传播风险被列为封控区,其余楼座及单元因风险相对可控被列为管控区。
青岛市市南区将延吉路160号交运山庄部分区域划分为封控区、管控区两类管控区域,具体划分情况及管控措施如下:划分区域封控区:延吉路160号交运山庄7号楼3单元 。管控区:延吉路160号交运山庄小区除7号楼3单元以外的其他楼座和单元。
青岛市南区是青岛市的一个行政区 ,其范围大致从团岛向东延伸,包括胶州路以南至延吉路以南的区域,浮山以西 、麦岛一带也被划归为市南区。以下是关于青岛市南区范围的详细说明:东界:市南区的东界大致在延吉路以南,延吉路东端与浮山相连 。
青岛一中考点:6月6日下午15时开始 ,对单县路汶上路至单县路汶水路口、范县路成武路至范县路单县路、单县路汶水路至汶水路贵州路实施临时交通管控,管控时间至6月10日高考结束。
延安三路 、延吉路和山东路围成的区域,被镇江路分为两个部分 ,镇江路东侧是市南,而镇江路西侧则属于市北。值得注意的是,延安路以南并非全在市南区 ,延安路与延安三路至海边的区域,有一片山地,山南面主要属于市南 ,山北则归市北所有。因此,青岛的市南市北区域划分相当模糊,可以说是一片混沌 。
发表评论