【贵阳市疫情高中风险地区,贵阳高风险地区属于几级地区】
贵阳是否中高风险地区
并不是 ,贵阳并不是中高风险地区 。截止2022年的4月28日,贵阳并不是一个中高风险地区,近来的时间点没有达到相关的疫情风险地区的评定标准。近来相关的风险地区的判定就还只是一个低风险地区 ,并且相关的疫情防控都是做得比较好的。

四川成都:中高风险地区人员到成都,需进行14天集中隔离和进行2次核酸检测;来自北京朝阳、顺义区等存在疫情的低风险地区,需要提供7天核酸检测阴性报告;若其他低风险地区人员只需持有健康码绿码和向社区报备 。

根据出行防疫政策 ,贵阳的部分地区被划分为中高风险地区,因此需要进行核酸检测。 到达西双版纳后,若有7天内低风险区旅居史的人员,需要在抵达后实行“三天两检”。
都不是 。贵阳是贵州省辖地级市 ,南京市江苏省会 、副省级市、特大城市,通过查询相关资料显示:两地市内都有中高风险地区,所以都不是低风险地区 ,出入需要提供24小时核酸检测阴性证明。
贵州贵阳:国内中高风险地区入黔人员实施“14 + 14 + 12 ”管控措施,即14天集中隔离+14天居家健康监测+12次核酸检测。所有从省外来(返)黔人员,需进行14天自我健康监测。
不可以 。根据贵阳市防疫工作要求 ,截至到2022年9月8号,经核实贵阳是中高风险地区城市,外地来的朋友 ,非特殊不要入“筑”,现在已经基本全城封闭,外地车辆来的贵阳不是特别重要的事情 ,是不允许下高速的,因此要来贵阳的话需要提前与当地的社区居委会报备,上面批复了以后才能够来到贵阳。

贵阳市风险地区划分
高风险区域:阳性感染者居住场所,以及频繁活动且疫情传播可能性比较高的活动地和工作地等区域 ,划分为高风险区。原则来说以居住小区或村为划定单位,依据流调结果可调整风险区域范围 。
一类、二类 、三类、四类风险地区的划分主要依据媒介伊蚊的地域分布、活跃期长短以及疫情发生的风险等因素。一类地区:定义:媒介伊蚊活跃期较长 、既往报告登革热本地病例较多、聚集性疫情发生风险相对较高的省份。包括:浙江、福建、广东 、广西、海南、云南 。
然后在中风险地区的话,就是存在于河南省 ,北京市,河北省,吉林省 ,上海市,江苏省,黑龙江省等等这些省份的。然后在这些省份的话 ,就是不包括贵州这样子的一个省份,当然也不包括贵阳这样子的一个城市,所以说贵阳就不属于中高风险地区。
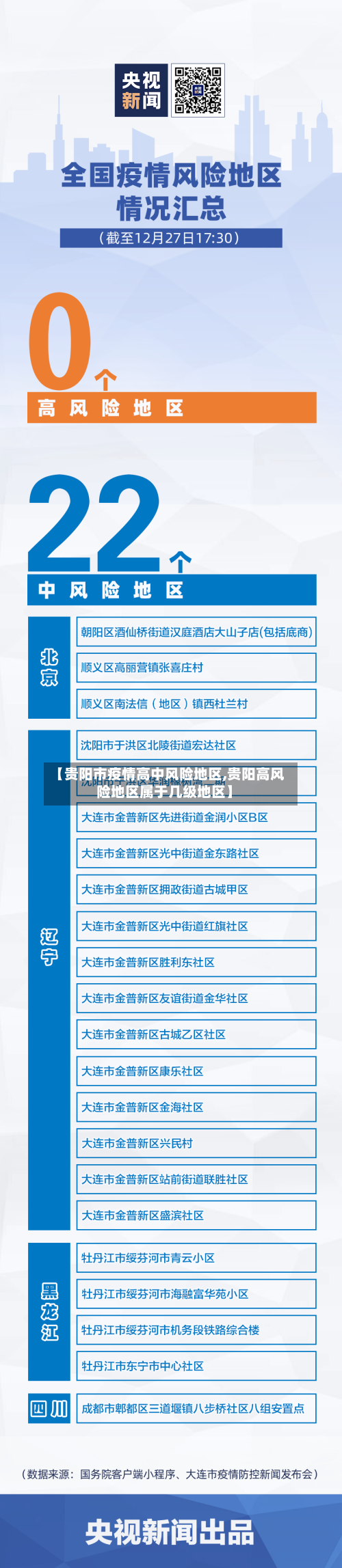
根据当前疫情防控形势 ,为快速有效阻断疫情传播,实现科学精准防控,切实保障辖区内群众生命安全和身体健康,按照《新型冠状病毒肺炎疫情防控方案》相关规定 ,经省 、市专家组研判,在前期划定的基础上,将贵阳市中高风险区调整如下:调整高风险区(共31个) ,调整中风险区(共16个)其中贵阳东站就包含在内 。
法律分析:风险区等级的划分:高风险地区:一般是指累计新冠病例超过了50例,同时〖Fourteen〗、天内是有聚集性疫情发生。中风险区域:14天以内有新增新冠确诊病例,合计新冠肺炎确诊病例未超过50病例;共合计确诊的病例超过50例 ,14天之内未未发生聚集性疫情。
贵阳东站属于,中高风险地区吗
属于 。根据资料查询截止2022年9月20日,根据当前疫情防控形势,为快速有效阻断疫情传播 ,实现科学精准防控,切实保障辖区内群众生命安全和身体健康,按照《新型冠状病毒肺炎疫情防控方案》相关规定 ,经省、市专家组研判,在前期划定的基础上,将贵阳市中高风险区调整如下:调整高风险区(共31个),调整中风险区(共16个)其中贵阳东站就包含在内。
不属于。通过查询贵阳疫情防空指挥部发布的消息显示:截止到2022年9月25日 ,贵阳市有2个高风险地区,其中高风险地区中不包括贵阳东站,是不属于高风险地区的。疫情期间 ,请大家出行,注意安全,戴好口罩 ,做好个人防护 。
不是。贵阳东站位于中国贵州省贵阳市,由中国铁路成都局集团有限公司管辖,是西南地区的铁路交通枢纽。通过查询贵州省贵阳市防控疫情办公室官方网站截止2022年9月20号 ,贵阳东站无疫情,不属于风险区 。贵阳东站是沪昆高速铁路的中间站,也是贵广高速铁路 、贵开城际铁路、渝贵铁路的始发终到站。
是。贵阳东站位于贵州省贵阳市乌当区东二环 ,根据相关资料查询显示,截止到2022年9月21日 。贵阳东站所处的乌当区不是中高风险地区,因此属于低风险地区。
不属于。根据国家疫情防控中心显示:截至2022年9月28日,贵阳东站属于常态化疫情防控地区 ,已经没有疫情增加病例,因此该地区属于不属于高风险地区 。
封了。贵阳东站位于中国贵州省贵阳市,由中国铁路成都局集团有限公司管辖。通过查询相关资料显示 ,截止到2022年9月23日,贵阳属于高风险地区,根据当地疫情政策 ,贵阳东站封了,居民不可乘坐该地的火车,减少不必要的出门 。
贵州是新冠高风险区吗
贵州并非整体为新冠高风险区 ,其内部不同地区存在不同风险等级划分,具体需以官方最新通报为准。以下为详细说明:贵州省内高风险地区分布截至2022年11月29日,贵州省内部分地区被划定为高风险区 ,包括毕节市织金县、遵义市(桐梓县 、红花岗区)、贵阳市(云岩区、开阳县)等。
现有无症状感染者784例,分布为毕节市675例 、贵阳市80例、遵义市13例、黔西南州9例、黔南州6例 、安顺市1例。全国风险区情况截至2022年10月10日22时,全国现有高风险区1325个、中风险区977个、低风险区242个(具体名单可通过“国务院客户端”APP查询) 。
属于中高风险区。根据相关最新防疫防控信息了解到,截止到2022年9月1日贵州贵阳市出现多例新冠阳性病例 ,贵州防疫防控划新增10高风险 、9中风险区,近来贵州属于中高风险区。
不是 。经贵州疫情防控指挥中心官方网站查询显示,截止到2022年8月14日 ,贵州没有出现新冠病毒大范围传播的情况,并没有出现疫情,不属于中高风险地区。
不是。贵阳地区近来没有中、高风险区域 ,都是低风险地区 。疫情面前,人人平等。也许你的所在地没有疫情,我们也不能放松警惕 ,平时不要去往中高风险地区,人多的地方要佩戴好口罩。中风险地区:14天以内有新增加新冠确诊病例,总计新冠确诊病例未超过50例 。
贵州省中高风险地区有哪些
贵州省中高风险地区有毕节市织金县、遵义市(桐梓县 、红花岗区)、贵阳市(云岩区、开阳县)等。通过查询相关信息显示截止于2022年11月29日高风险地区有毕节市织金县 、遵义市(桐梓县、红花岗区)、贵阳市(云岩区 、开阳县)等。
贵州省内高风险地区分布截至2022年11月29日 ,贵州省内部分地区被划定为高风险区,包括毕节市织金县、遵义市(桐梓县、红花岗区)、贵阳市(云岩区 、开阳县)等 。
贵阳市、毕节市织金县。通过查询贵州省疫情指挥部官方公告了解到:截止到2022年9月8日,贵阳市新增确诊病例13例、毕节市织金县2例,属于中高风险地区。人们出行一定要注意自我防护 ,不前往中高风险地区。
50万人亚洲最大社区静态管理,订菜无法下单配送!政府紧急道歉!
〖壹〗 、贵阳南明区针对花果园社区物资供应问题公开致歉,并采取多项措施解决订菜难、配送难问题 。疫情形势与静态管理:截至9月7日14时,贵阳市共筛查到阳性感染者301例 ,较前日增加115例,疫情形势严峻复杂。花果园社区作为亚洲最大社区,拥有50万常住人口 ,疫情扩散态势凶猛,出现多起确诊病例。
〖贰〗、万人超大社区静态管理,物资供应不足 ,网购无法配送 。贵州贵阳地区发生了非常严重的疫情,因此当地采取的相关隔离措施。但是也带来了很多的问题,最主要的问题是由于物资供应不足 ,网购的商品无法及时配送。当地政府也给出了正面解释,是由于经验不足而导致的 。
〖叁〗 、贵阳40万人超大社区静态管理,物资供应不足。由于贵州贵阳地区发生了严重的疫情扩散,特别是当地超过四十万人居住的大型社区。在物资供应方面有所不足 ,造成了绝大部分居民无法及时领取到相应的生活物资 。
发表评论