疫情地区电话查询方法/疫情地区电话查询方法有哪些
中风险地区想出门怎么办
中风险地区不可以自由出入,出入需要出示离开前的7日内核酸检测阴性证明。根据规定,中风险地区人员原则上不能离开当地 ,确实需要离开当地的,需要得到政府部门批准,并且须持7日内核酸检测阴性证明。也就是说 ,中风险地区人员返乡需要提供7日内核酸检测阴性证明 。中高风险等级地区要尽量减少不必要人员流动,避免人员聚集。

根据规定,中风险地区人员原则上不能离开当地 ,确实需要离开当地的,需要得到政府部门批准,并且须持7日内核酸检测阴性证明。法律依据:《中华人民共和国传染病防治法》第十二条在中华人民共和国领域内的一切单位和个人 ,必须接受疾病预防控制机构、医疗机构有关传染病的调查、检验 、采集样本、隔离治疗等 。

中风险地区居民出门要做好个人防护,如果要乘坐交通工具尽量避免高峰出行,如果自己家中有车比较好选取自驾出行。另外 ,中风险地区的居民千万不要聚餐,尽量减少户外活动,下班放学之后早早回家,尽量减少与其他人接触。做好个人防护 。
你好。中高风险地区能不能出去情况如下:中高风险地区人员原则上不能离开当地 ,持续14天无新增病例,中高风险地区才会解除;确需离开当地的,要得到政府部门批准 ,且持有7日内核酸检测阴性证明。通常情况下,中高风险地区严格实施防疫规定,地区内所有居民采取居家隔离 ,非必要不能离开家 。
第一步我们打开支付宝,进入到首页,看到疫情服务助手。第二步我们点击疫情服务助手 ,进入到更多,看到出行政策 。第三步我们点击出行政策,选取出发城市为北京 ,目的地城市长沙,看到中高风险地区旅居史人员隔离措施 。隔离,在医学上可分为传染病隔离和保护性隔离。
对于来自于中高风险地区的人群来说,一般在落地之后需要进行为期14天的集中隔离医学观察 ,而且在第14天的时候还需要各做一次核酸检测。如果这几次的核酸检测都是阴性的话,那么14天之后就可以解除隔离,但建议比较好是减少出行 ,尽量居家,必需出行时则需要戴好口罩,做好个人的防护措施。

山西省大同市疫情防控中心电话
〖壹〗、大同市疫情防控询问电话:0352-5193114 。对疫情有正确的认识并接受这个现实 ,接纳因疫情带来的生活方式改变。尽管疫情一直在反复,多地陷进防疫的战斗中,但抗疫工作正在有条有序的进行。我们要掌握更多防控知识 ,做到遇疫不慌,患疫不乱,积极配合国家防疫工作 ,早日战胜疫情 。
〖贰〗 、询问电话: 平城区疫情防控办15333028614大同市平城区新冠疫情防控领导组办公室2021年8月31日现有密接者525人2021年9月1日0-24时,山西省本地无新增新冠肺炎确诊病例。累计报告确诊病例138例,治愈出院138例。现有疑似病例0例 。2021年9月1日0-24时,山西省无新增境外输入确诊病例。
〖叁〗、自10月11日静默期间 ,滞留大同市的外来人员。离同人员条件 滞留在非高、中风险管控区域,持有48小时内核酸阴性证明(大同市疾控中心确认);须事先向目的地工作单位或社区(村)报备,并出具接收函(接收函需加盖接收单位公章 ,并注明联系人和联系电话) 。
〖肆〗 、022年11月16日15时解封。通过查询大同市云冈区疫情防控中心了解到,大同2022年11月16日15时解封。截止2022年11月16日15时大同市云冈区解除和顺街道等区域静默管理 。
〖伍〗、可以。通过查询大同市疫情防控中心可知,截止到2022年12月26日大同为低风险地区 ,常态化管辖,由此山西大同佳家码能去。大同,古称云中、平城 、云州 ,山西省辖地级市、山西省第二大城市、国务院批复确定的中部地区重点城市 、省域副中心城市。
在哪查询社区疫情防控报备电话
〖壹〗、可以通过“郑好办”app查询社区疫情防控报备电话,具体操作如下:准备工具:使用OPPOReno6手机(系统版本Color.1OS11),并确保已安装“郑好办”app(版本v0.5) 。进入疫情防控服务页面:打开“郑好办 ”app ,进入首页后,点击【疫情防控服务】选项。
〖贰〗、可以通过“郑好办”app查询社区疫情防控报备电话,具体操作如下:打开app并进入指定页面:打开郑好办app,进入首页页面后 ,点击【疫情防控服务】。进入查询页面:进入疫情防控服务页面后,点击【社区疫情防控报备电话查询】 。输入社区名称并查询:最后,输入社区名称 ,点击【立即查询】即可。
〖叁〗、在返京服务页面中,选取“社区服务电话查询”功能。选取行政区划查询电话 按“区-街道-社区 ”三级目录逐级选取,系统将自动显示对应社区的报备电话 。
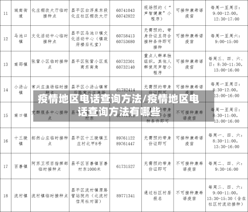
〖肆〗 、图片查看:上述图片详细列出了昌平区各镇街的疫情防控居民主动报备电话 ,可点击链接查看高清原图,按需查询对应镇街的报备联系方式。
发表评论