疫情高风险地区人员规定/疫情高风险区管理办法
中高风险地区怎么界定
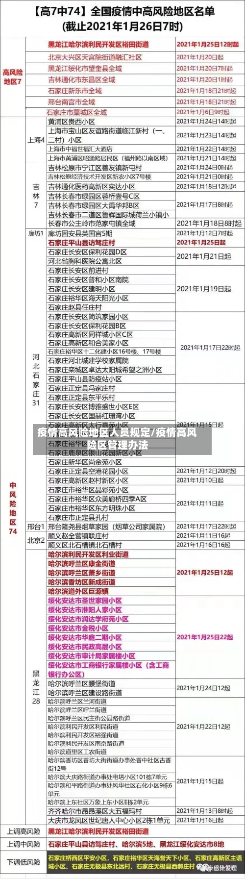
〖壹〗、病例和无症状感染者居住地,以及活动频繁且疫情传播风险较高的工作地和活动地等区域,划为高风险区。原则上以居住小区(村)为单位划定 ,根据流调研判结果可调整风险区域范围。实行封控措施,期间“足不出户、上门服务” 。

〖贰〗 、可以通过支付宝上的疫情风险等级查询功能来判断是否为中高风险地区,具体操作如下:工具/原料 小米11MIUI12支付宝20方法/步骤 进入支付宝软件:首先 ,打开手机上的支付宝应用。点击市民中心:在支付宝首页,找到并点击“市民中心”选项。

〖叁〗、中高风险地区一般指城市中疫情爆发的某个区,或者是市下辖的县或县级市 ,具体认定以街道、乡镇为基本单位 。详细说明如下:中高风险地区通常所指范围中高风险地区一般是指城市中疫情爆发的某个区,或者是市下辖的县或县级市,是根据确诊或疑似患者的数量建立的隔离区域。
〖肆〗 、具体来说 ,如果14天内新增两起及以上的本地聚集性疫情,或者新增5例以上本地确诊病例,就会被划定为高风险地区。而14天内新增1起聚集性疫情或新增2-5例本地确诊病例的 ,则会被划定为中风险地区 。如果14天内没有新增本地疫情,那么该地区就会被划定为低风险地区。
〖伍〗、天内新增两起及以上的本地聚集性疫情,或新增5例以上本地确诊病例,就会划定为高风险地区;14天新增1起聚集性疫情或新增2-5例本地确诊病例 ,划定为中风险地区;14天无新增本地疫情,则被划定为低风险地区。

高风险地区出入规定
法律分析:高风险地区人员或近14天内有高风险地区旅居史人员,要严格按照国家统一防控要求 ,尽量不流动、不外出,自觉配合属地疫情防控部门落实相应隔离或健康监测措施 。
近来(以提供信息时间为基准)出入成都的规定如下:返蓉规定低风险地区人员:健康码为绿色无需隔离。中高风险地区人员:对14天内有疫情发生所在县(市 、区)旅居史的来返人员,进行社区排查和交通关口排查 ,要求提供48小时内核酸检测阴性报告,不能提供报告的应在24小时内就近完成核酸检测。
最新出入上海的规定主要包括以下几点:来自低风险地区的旅客:核酸检测:需要提供近期的核酸检测阴性证明 。健康监测:抵达上海后需进行一定天数的健康监测,可能包括每天报告健康状况和限制聚集性活动等。额外核酸检测:根据疫情防控需要 ,有时可能还需要进行额外的核酸检测。
正常的防控区域可以自由出入吗?可以,常态化防控区是指无疫情的县(市、区、旗)在中高风险区全部解除后,实施常态化防控措施的区域。低风险区域的分类标准 中 、高风险区所在县(市、区、旗)的其他区域为低风险区 。
甘肃进京是否需要隔离 ,以及甘肃出入最新规定如下:甘肃进京是否需要隔离: 甘肃中风险地区人员:暂不允许进京。 甘肃中高风险地区所在地级市内的低风险地区人员:非必要不进京。确需进京的,需持登机登车前48小时内核酸检测阴性证明,抵京后实施14天健康监测,并在抵京当日及满7天时进行核酸检测 。
近来我国风险地区遍布多个区域 ,例如上海 、福建、北京等等。对于从高风险地区出入来说,要实施14天的居家隔离,隔两天要进行一侧核酸检测。例如上海 ,离开上海的人员需要持有48小时核酸证明以及24小时抗原检测证明,缺一不可 。
绵阳对于国内中高风险地区来返人员应该怎么管理?
疫情发生地划分中高风险地区后,各地按照推送数据 ,在24小时内完成区域协查和红黄码人员排查管理,对中高风险地区来返人员实行居家隔离直至离开风险区满14天,不具备居家隔离条件的实行集中隔离 ,隔离期间每3天完成1次鼻咽拭子核酸检测,解除隔离时采用双采双检。隔离期间,中高风险地区降为低风险地区 ,在核酸双采双检阴性后解除隔离。
对入境人员严格执行“14+7 ”隔离措施 。入境人员在入境口岸完成14天集中隔离,若为省内入境则由属地县市区闭环接回实施7天集中隔离;若为省外入境,凡到达我市时间不满21天的,由属地闭环接回实行集中隔离直至满21天。国内重点地区来绵进入政策。
疫情发生地划分中高风险地区后 ,对中高风险地区来返人员实行集中隔离直至离开风险区满14天,隔离期间每3天完成1次鼻咽拭子核酸检测,解除隔离时采用双采双检 。隔离期间 ,中高风险地区降为低风险地区,在核酸双采双检阴性后解除隔离。
中高风险地区返回绵阳有什么管控措施?中高风险地区:实施集中隔离,期间每3天进行1次核酸检测 ,直至离开风险地区满14天为止,解除隔离时双采双检。温馨提示:来川人员要主动参与疫情防控工作,积极履行防控义务 ,做好个人防护,配合落实疫情防控措施。
国家卫健委:高风险区域内人员需进行5天隔离?
〖壹〗、密切接触者管理:同步调整为“5天集中隔离+3天居家隔离”,核酸检测频次与入境人员一致 。风险区划分:由“高、中 、低”三类调整为“高、低 ”两类 ,高风险区以单元、楼栋为单位划定,连续5天未发现新增感染者降为低风险区。高风险岗位从业人员:闭环作业人员隔离政策调整为“5天居家健康监测”,非必要不外出。
〖贰〗 、五)对结束闭环作业的高风险岗位从业人员由“7天集中隔离或7天居家隔离”调整为“5天居家健康监测 ”,期间赋码管理 ,第5天各开展1次核酸检测,非必要不外出,确需外出的不前往人员密集公共场所、不乘坐公共交通工具 。
〖叁〗、集中隔离:5天(原为7天) ,期间赋码管理 、不得外出,第5天各开展1次核酸检测。居家隔离:3天(原为居家健康监测),第3天各开展1次核酸检测。特殊情况:若入境人员解除隔离时核酸检测Ct值在35-40之间 ,需进行风险评估 。
〖肆〗、国家卫健委在《新型冠状病毒肺炎防控方案(第九版)》相关问题解答中明确指出,当地不能对来自低风险地区的人员采取隔离、限制出行等“层层加码”的措施。
发表评论