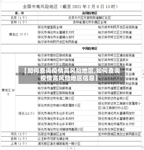
【如何查询疫情高风险地区,如何查询疫情高风险地区信息】
高德地图怎么看高风险地区
〖壹〗 、进入疫情地图:打开手机高德地图软件,在首页下方功能栏中找到并点击“疫情地图”选项 。选取目标区域:进入疫情地图后 ,地图会以不同颜色标记风险地区(通常高风险地区用深色或特定颜色标注,如红色;中风险地区可能用黄色标记)。

〖贰〗、高风险地区通常以醒目的颜色(如黄色、红色)在地图上标注,颜色深浅可能代表风险等级差异;点击地图上的黄色标记区域(具体颜色以实际显示为准) ,可查看该区域的详细风险信息。

〖叁〗 、分辨疫情场所类型:通过页面左侧的新增时间列表和地图上的颜色图标,可区分不同场所的疫情状态 。例如,红色图标可能代表高风险区域 ,黄色代表中风险,绿色代表低风险(具体颜色含义以地图标注为准)。注意事项:确保高德地图APP为最新版本,以避免功能缺失或显示异常。
〖肆〗、颜色标识:高风险地区通常标记为红色,中风险地区为橙色 ,低风险地区为绿色(具体以地图显示为准) 。区域缩放:通过双指缩放地图,可查看不同省份、城市的疫情分布。点击标记点:部分地图支持点击具体区域,弹出窗口显示风险等级 、确诊病例数等详细数据。
〖伍〗、在高德地图上避开疫情中高风险地区 ,可按以下步骤操作:核心操作流程:通过路线规划中的“出行防疫 ”功能查看风险地区信息,结合路线调整规避风险。具体步骤:打开高德地图并登录确保手机已安装高德地图APP(版本需为71或更高),打开后登录账号以同步数据 。
〖陆〗、查看高风险地区地图具体步骤如下:首先在应用市场下载高德地图app ,下载完成之后,打开安装好的高德地图app。点击下方搜索栏。在页面上的搜索栏,输入“疫情地图”搜索 ,并且点击确定 。可以观察到页面会跳转,就会自动进入到疫情地图界面。

发表评论