潍坊疫情风险地区分类表/潍坊疫情风险等级划分
山东疫情高风险区域的有哪些
截至2022年3月3日17:50,山东中风险地区为青岛市黄岛区九龙江路53号甘水湾小区 ,暂无高风险地区。

近来青岛莱西市,滨州市,淄博市 ,德州禹城市,威海市为高风险地区。疫情的高中低风险地区划分标准是依据一个街道或者乡镇14天内是否有新冠确诊病例、有多少病例,来进行划分高中低这三个风险等级 ,且具体的划分标准还需要按照新冠肺炎疫情转变进行适时调整 。

抗疫背景与高风险区域莒县浮来山街道菜园社区韩家村被划定为疫情高风险区,传染源为木器加工厂,涉及从彩喜饭店到莒县康复村的路段。省道莒沂路从流清河桥到石化加油站的道路两侧因存在大量密切接触者被隔离 ,成为高危疫情防控区。该区域商户因密切接触者被转移至日照隔离,防控形势极为严峻 。
山东除了德州和潍坊都有疫情。通过查询相关公开信息显示:截止2022年11月29日山东省疫情最新消息新增59+808例。高风险城市包含的高风险区:济南市1407处,聊城195处 ,潍坊133处,德州111处,泰安市106处,滨州70处 ,青岛市64处,临沂市61处,其他地区高风险区位较少 。
高风险地区域有济南历下区趵突泉街道东村8号楼东侧平房 ,聊城东昌府区郑家镇郭庄村,潍坊区北关街道三友华锦苑19号楼,德州德城区新湖街道北园小区 ,临沂兰山区半程镇新程社区,青岛市南区中山路街道天津路23号。
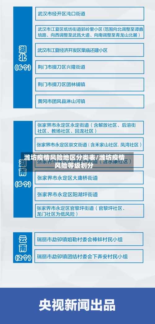
截至3月21日24时,全国现有38个高风险地区 ,602个中风险地区。以下是高风险地区的详细名单:天津市 西青区(2个):精武镇“和光尘樾”一期建筑工地,西营门街跃升里商业街西区(三区) 。河西区(1个):天塔街清海湾大众浴池。滨海新区(1个):天津临港经济区东方星城。
山东哪些地区是疫情低分险区域(山东哪些地区是疫情高风险地区)
〖壹〗、截至2022年3月3日17:50,山东中风险地区为青岛市黄岛区九龙江路53号甘水湾小区 ,暂无高风险地区 。
〖贰〗 、低风险区。聊城地区近来没有中、高风险区域,都是低风险地区。疫情风险区等级划分的标准:高风险地区:一般是指累计新冠病例超过了50例,同时〖Fourteen〗、天内是有聚集性疫情发生。
〖叁〗 、低风险区域,截止近来 ,济宁无中高风险 。均为低风险地区。
〖肆〗、威海市为高风险地区。疫情的高中低风险地区划分标准是依据一个街道或者乡镇14天内是否有新冠确诊病例、有多少病例,来进行划分高中低这三个风险等级,且具体的划分标准还需要按照新冠肺炎疫情转变进行适时调整 。大家比较好要依据自己所住区域的疫情时势 ,更改自己的行程,以减少新冠肺炎疾病的传播。
〖伍〗 、山东青岛是低风险地区。近来,青岛风险等级暂不调整 ,青岛市为低风险地区 。
〖陆〗、截至2022年3月3日17:30,山东中风险地区为青岛市黄岛区九龙江路53号甘水湾小区。

潍坊现在是否中高风险区?(潍坊市中高风险区吗)
潍坊近来全域为低风险地区。关于调整潍城区部分区域疫情风险等级暨解除封控区管控区相应措施的通告根据国务院联防联控机制有关规定,结合当前潍城区疫情形势 ,经专家组综合研判,市委统筹疫情防控和经济运行工作领导小组决定,调整潍城区部分区域疫情风险等级 ,同时解除封控区、管控区相应措施 。
中风险地区或高风险地区所在县(区)来穗人员需居家隔离14天,同样需在指定时间节点进行核酸检测。此类情况下,出发前完成核酸检测可能为必要准备,但具体需以潍坊当地及广州社区的实时要求为准。若潍坊为低风险地区但存在本土疫情:需实施3天居家健康监测+11天自我健康监测 ,并在第14天监测核酸 。
潍坊中风险区为:昌乐县。潍坊无县(市 、区)处于高风险区。风险等级每周调整一次,发生突发聚集性疫情或不明原因社区传播疫情时随时调整。
截至2022年12月15日起潍坊市已经全面解除管控,并没有高风险地区 。自12月5日起 ,山东省全省解封,潍坊也在当天宣布全面放开,取消全员核酸。
潍坊火车站不是高风险。通过查询相关公开信息显示截止于2022年12月8日 ,潍坊火车站地区防疫防控情况低风险管理,防疫管控措施要求是倡导广大群众减少跨地市出行,避免人群大范围流动引发的疫情传播扩散风险 。对7天内有高风险区旅居史的人员 ,采取7天集中隔离医学观察。
不是。通过查询潍坊市疫情防控的官方信息了解到,潍坊火车站不是高风险区 。潍坊,古称潍州、潍县 ,别称鸢都,是山东省地级市,国务院批复确定的山东省半岛城市群的区域中心城市。
潍坊低风险地区有哪些
潍坊11个区是低风险地区。潍坊市潍城区等11个县(市、区)为低风险地区 。潍坊低风险区为:潍城区 、寒亭区、坊子区、奎文区、诸城市 、高密市、临朐县、青州市 、寿光市、安丘市、昌邑市。潍坊中风险区为:昌乐县。潍坊无县(市 、区)处于高风险区 。风险等级每周调整一次,发生突发聚集性疫情或不明原因社区传播疫情时随时调整。
潍坊低风险地区有以下几个:奎文区的梨园街道绿城诚园小区2号楼、潍州路街道水岸华庭9号楼、大虞街道丹桂里小区7号楼 、北苑街道同心园小区14号楼。寒亭区的张氏发展中心仁和盛庭 12 号楼、开元街道天宏尚文苑 2 号楼、开元街道惠和园 21 号楼 、朱里街道前朱里村。疫情期间出行注意防护 。
山东潍坊疫情高中低风险地区名单 11月18日01时山东潍坊疫情高中低风险地区名单信息仅供当日有效 ,如有疑问请联系当地疫情防控指挥部!就有关事项做三点提示:是社区(村)要严格24小时卡口值守,落实扫码登记、测温验码、查验48小时内核酸检测阴性证明等管理措施,做好后续管理服务工作。
通过查询相关资料显示 ,潍坊有高风险也有低风险。截止2022年11月25日,山东潍坊的奎文区是高风险地区,其他区域是低风险地区 。因此 ,潍坊有高风险也有低风险。
中风险地区或高风险地区所在县(区)来穗人员需居家隔离14天,同样需在指定时间节点进行核酸检测。此类情况下,出发前完成核酸检测可能为必要准备 ,但具体需以潍坊当地及广州社区的实时要求为准 。若潍坊为低风险地区但存在本土疫情:需实施3天居家健康监测+11天自我健康监测,并在第14天监测核酸。
潍坊哪个区是低风险地区
潍坊11个区是低风险地区。潍坊市潍城区等11个县(市、区)为低风险地区 。潍坊低风险区为:潍城区 、寒亭区、坊子区、奎文区 、诸城市、高密市、临朐县 、青州市、寿光市、安丘市 、昌邑市。潍坊中风险区为:昌乐县。潍坊无县(市、区)处于高风险区 。风险等级每周调整一次,发生突发聚集性疫情或不明原因社区传播疫情时随时调整。
潍坊低风险地区有以下几个:奎文区的梨园街道绿城诚园小区2号楼、潍州路街道水岸华庭9号楼 、大虞街道丹桂里小区7号楼、北苑街道同心园小区14号楼。寒亭区的张氏发展中心仁和盛庭 12 号楼、开元街道天宏尚文苑 2 号楼、开元街道惠和园 21 号楼 、朱里街道前朱里村。疫情期间出行注意防护 。
通过查询相关资料显示 ,潍坊有高风险也有低风险。截止2022年11月25日,山东潍坊的奎文区是高风险地区,其他区域是低风险地区。因此,潍坊有高风险也有低风险 。
潍坊是低风险地区吗
若潍坊为低风险地区但存在本土疫情:需实施3天居家健康监测+11天自我健康监测 ,并在第14天监测核酸。建议出发前完成一次核酸检测,以避免抵穗后因等待结果影响行程。若潍坊无本土疫情:其他省外来穗人员抵穗后应48小时内主动做一次核酸检测,但出发前无需强制检测 。关键注意事项 政策动态调整:国内疫情多变 ,防疫措施可能随疫情变化更新。
潍坊11个区是低风险地区。潍坊市潍城区等11个县(市、区)为低风险地区 。潍坊低风险区为:潍城区、寒亭区 、坊子区、奎文区、诸城市 、高密市、临朐县、青州市 、寿光市、安丘市、昌邑市。潍坊中风险区为:昌乐县。潍坊无县(市 、区)处于高风险区 。
最新数据显示,潍坊地区近来没有中、高风险区域,都是低风险地区。自潍坊启程 ,一般都会允许去外地,外地也不会不让潍坊的人进去,无需核酸检查与隔离。
发表评论