【梧州哪些地区有疫情发生,梧州有疫情吗】
梧州旺城属于什么险区
常态化防控区 。通过查询相关资料显示,截止2022年09月27日 ,最新数据显示,梧州地区没有低 、中、高风险区域,都是常态化防控区,梧州旺城属于常态化防控区。常态化防控区域的划定主要是指没有疫情发生的县市、区、旗 ,这一划分主要是使得疫情防控更加精准化。梧州,是广西壮族自治区下辖的地级市。梧州位于广西东部,扼浔江 、桂江、西江总汇 ,自古以来便被称作三江总汇 。

梧州旺城广场,总建筑面积高达30万平方米,雄踞于广西梧州老城的核心区域。这里交通便捷 ,配套完善,人潮汹涌,凭借其显著的地理位置优势 ,已然成为梧州中心城区比较好的商业综合体。项目以多元化的业态为核心,集主题餐饮、特色美食 、时尚购物和休闲娱乐为一体,打造一个多功能的综合体 。

梧州旺城现在没有封闭 ,梧州现在所有场所都没有封闭。

档次感主要通过整体品牌形象和中高档品牌来实现。 梧州旺城广场总建筑面积30万平方米,位于广西梧州老城核心区域,交通通达性好、配套齐全、人流量大等各项综合要素,因其区位优势明显 ,未来必定能成为梧州中心城区比较高端的商业综合体 。
广西藤县藤州镇古达村是有疫情的吗现在
有。通过查询广西疫情防控中心显示:截止2022年11月14日该地新增17例病例,属于高风险地区,是有疫情的。古达村是广西梧州市藤县藤州镇下辖的行政村 。
三坡村是广西梧州市藤县藤州镇下辖的行政村 ,城乡分类代码为122,为镇乡结合区。区划代码为450422100214,居民身份证号码前6位为450422。邮政编码为543000 ,长途电话区号为0774 ,车牌号码为桂D 。
藤县隶属于广西壮族自治区梧州市,藤县地势南北高 ,中部低,呈马鞍形,区域总面积约3945平方公里。藤县古称藤州 ,较早接受中原文化,是广西历史文化积沉深厚的县份之一,为明代崇祯年间兵部尚书袁崇焕,太平天国忠王李秀成 、英王陈玉成、侍王李世贤的故里。
四旺村是广西梧州市藤县藤州镇下辖的行政村 ,城乡分类代码为122,为镇乡结合区。区划代码为450422100208,居民身份证号码前6位为450422 。邮政编码为543000 ,长途电话区号为0774 ,车牌号码为桂D。

梧州藤县是低风险地区吗
广西梧州藤县属于低风险地区。截止2022年9月20日,通过查询疫情风险地区了解到 ,广西梧州没有任何中分险地区,也没有任何高风险地区,广西梧州藤县属于低风险地区 。
是。藤县 ,隶属于广西壮族自治区梧州市,东接苍梧县、长洲区 、龙圩区,南接岑溪市。根据当地疫情防控中心显示截止到2022年10月5日x藤县没有疫情 ,属于常态化管理区域,是低风险地区 。藤县地势南北高,中部低,呈马鞍形。
属于。藤县隶属于广西壮族自治区梧州市 ,属梧州市管辖 。查询当地疫情防控小组消息了解到广西截止今日9月26号无新增人员,属于低风险地区,外来人员需戴口罩并持有48小时核酸证明即可。
无风险等级。藤县疫情防控指挥部下发的通知截止2022年9月26日该地区暂无高、中、低风险区域 ,全域都是常态化防控区域,且没有风险等级 。但进入藤县必须携带健康码 、行程码和48小时阴性核酸检测报告方可入境。
通过查询相关资料显示,梧州藤县不是低风险地区。是截止2022年09月24日14时 ,藤县暂无高中低风险地区,全域都是常态化防控区域。
不需要 。通过查询广西防疫部资料显示,截止2022年11月12日 ,广西藤县没有确诊病例,属于低风险地区,清远防疫政策规定 ,从低风险地区来清远人员不需要隔离,需出示48小时核酸检测阴性结果方可进入。
广西梧州疫情严重吗
〖壹〗、不严重。截止到2022年10月12日据梧州疫情防控工作报告查询显示,梧州新增新冠肺炎患者0例,是我国低风险地区 ,疫情不严重 。疫情防控工作形势严峻,居民出行应做好防护措施,减少人员聚集。
〖贰〗、不严重。通过查询疫情最新消息显示 ,截止到2022年10月12日,梧州属于常态化管理,不是中高风险区 ,所以不严重 。疫情期间日常要继续保持良好的个人卫生防护习惯,坚持防疫的“三件套”(佩戴口罩、保持社交距离 、注意个人卫生)。
〖叁〗、通过查询相关资料显示,梧州不是中风险地区。因为根据2022年9月28日广西法制日报报道 ,广西疫情最新通报是:截止2022年9月28日,梧州“9·5 ”疫情已经得到有效控制,梧州市新冠肺炎疫情防控指挥部办公室划分梧州市为低风险区 。
梧州哪个小区隔离了
〖壹〗、山海观小区。梧州 ,广西壮族自治区辖地级市。位于广西东部 。通过查询相关资料显示,截止到2022年9月29日,梧州属于我国中风险地区,位于广西壮族自治区梧州市吉祥路的山海观小区 ,由于疫情实行小区封禁政策,进行封控隔离管理,任何人只进不出。
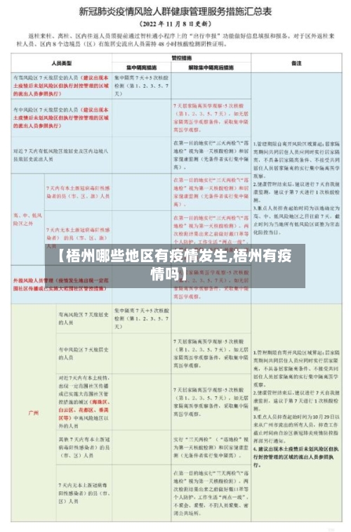
〖贰〗 、进入梧州 有低风险区(高、中风险区所在县(市、区 、旗)其他地区)返回人员:3 天内完成 2 次核酸检测(第 3 天各进行一次) ,核酸检测结果出来之前人员须居家健康监测。
〖叁〗、当前从广东前往广西梧州,确实需要进行隔离,通常需要连续隔离14天。这是为了保障两地居民的健康安全 ,确保大家的身体健康不受影响 。无论是前往梧州,还是其他城市,都必须严格遵守当地的相关防疫规定。近来 ,中国各地的防疫政策基本一致,都要求进入当地的人员进行隔离观察。
〖肆〗、根据新冠防控政策中的相关规定,如果健康码变“黄码”人员应接受14天隔离医学观察管理 ,原则上为集中隔离,隔离医学观察期间应进行核酸检测 。
〖伍〗 、来返人员 隔离核酸:广西梧州防疫最新规定 报备规定:须提前48小时向目的地社区(村、屯)报备,持48小时核酸检测阴性证明、健康码绿码入梧。通过各卡口时扫场所码 、接受工作人员查验上述材料、测量体温正常,进行落地检后方可通行。
〖陆〗、来(返)梧人员 (一)有高风险区7天旅居史人员 ,实行集中隔离7天 5次核酸检测(第7天) 。(二)有中风险区7天旅居史人员,实行7天居家隔离医学观察 3次核酸检测(第7天)。
11月16日环江有新增疫情吗
〖壹〗、月16日环江是有疫情感染者的,近来环江的感染者由于其活动轨迹复杂 ,当地政府和相关职能部门已经对于高风险区进行严格管控,希望尽快抑制本轮疫情的发展。
〖贰〗 、截至11月17日24时桂林疫情最新情况11月17日0-24时,桂林新增本土无症状感染者37例 ,其中临桂区29例,叠彩区3例,秀峰区2例 ,灵川县1例,七星区1例,雁山区1例 ,均在集中隔离、管控人员中发现 。
〖叁〗、有。根据广西省防疫工作要求,截止到2022年9月5日经核实,环江地区降为低风险地区,发现一名境外返环人员核酸检测呈阳性 ,居民做好个人防护,减少人员聚集。
〖肆〗 、截止到2022年12月11日,不需要 。经查阅广西河池市疫情防控办显示 ,广西珠江已经解除隔离制度,人员正常出行。环江,又叫大环江 ,珠江水系西江支流柳江支流龙江的支流。
发表评论