如何管控疫情风险地区/如何把控风险
疫情防控转为常态化,疫情常态化防控要如何做?
〖壹〗、落实常态化疫情防控工作建立境内外动态排查长效机制:持续开展境外和国内重点地区来蓉人员管理,通过动态排查及时掌握人员流动信息,降低输入性风险。例如 ,对境外入境人员实施集中隔离医学观察及核酸检测,对国内中高风险地区来蓉人员落实健康监测或隔离措施。加强社区防控:坚持群防群控 、精准防控原则,落实网格化管理措施 。

〖贰〗、卫生习惯:推广勤洗手、公筷制 ,咳嗽或打喷嚏时遮挡,加强工作生活场所通风消毒。落实“四早”措施早发现 、早报告:对病例和无症状感染者第一时间发现并上报。早隔离、早治疗:迅速开展流行病学调查,依法科学划定防控区域(最小至楼栋、病区等) ,切断传播途径 。

〖叁〗 、疫情常态化措施 在人员密集的封闭场所、与他人接触小于1米距离时应佩戴口罩。公共场所的工作人员应佩戴口罩。身体出现不适,前往医院就医人员应佩戴口罩 。减少非必要的聚集性活动,减少聚集性活动的人员数量。注意保持1米以上的社交距离。
〖肆〗、综上所述 ,抓紧抓实“常态化”防控工作,需要我们从多个方面入手,包括按要求进行核酸检测和疫苗接种 、出行“点对点 ”减少人员聚集、及时关注疫情动态并配合政府工作等 。只有全社会齐心团结、共同努力 ,才能有效应对疫情挑战,守护好我们的健康和安全。
疫情防控二类地区是什么意思啊
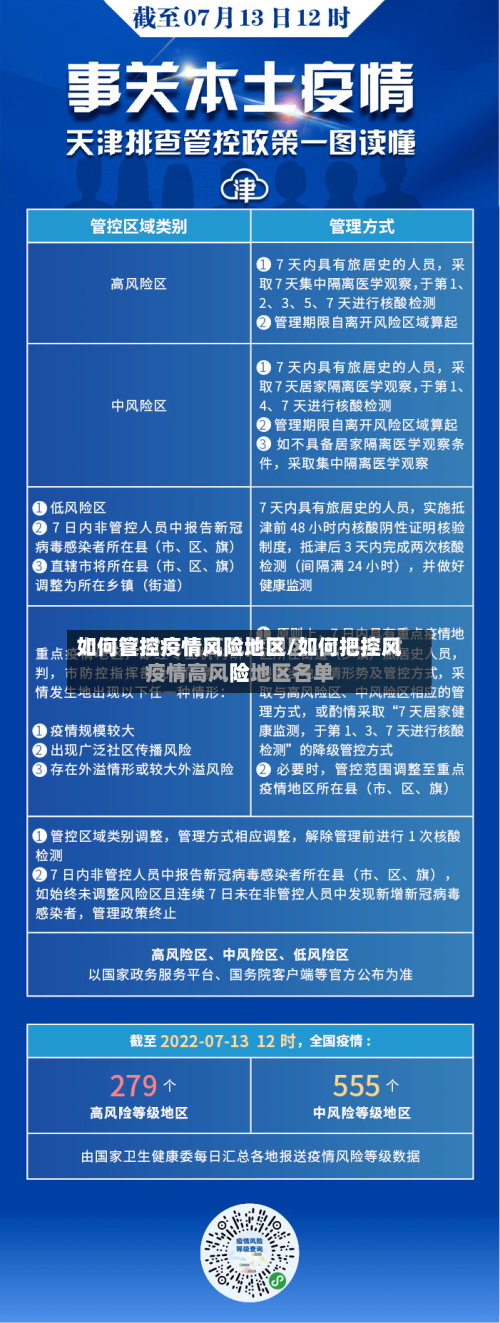
〖壹〗 、疫情防控中的“二类地区”并没有全国统一标准,但在实际管理中通常对应两类划分:中风险区或管控区。按高中低风险区划分 在疫情常态化管理阶段,若某区域连续7天出现新增确诊病例 ,或存在单起疫情但传播风险较高时,可能被列为中风险区(类比“二类地区”) 。
〖贰〗、防控二类地区主要指在特定蚊媒传染病(如登革热、基孔肯雅热)传播风险评估中,存在较高风险的省份。 定义标准 二类地区的划分依据主要为两点:伊蚊活跃期较长或存在本地病例及聚集性疫情风险。这类地区需加强蚊媒监测和病例预警 ,防止疾病暴发。
〖叁〗、疫情防控二类地区主要指根据疫情风险程度划分出的中等风险区域 。在疫情常态化防控阶段,为了更有效地管理疫情,部分地区会采用分级管理的方式。二类地区的划分就是基于对病毒传播速度 、阳性感染者数量等多个指标进行综合研判后决定的。
〖肆〗、一类地区:定义:媒介伊蚊活跃期较长、既往报告登革热本地病例较多 、聚集性疫情发生风险相对较高的省份 。包括:浙江、福建、广东 、广西、海南、云南。二类地区:定义:媒介伊蚊活跃期相对较长或既往有登革热本地病例报告 、有一定聚集性疫情发生风险的省份。
〖伍〗、二类地区的定义与现状 基孔肯雅热主要通过蚊虫叮咬传播 ,国内将存在伊蚊媒介、曾有输入病例或局部传播风险的区域划分为二类防控区 。例如云南 、广东等边境或湿热地区,近年来偶有输入病例报告,但本土传播链尚未大规模扩散。

中风险地区管控要求
中风险地区并非完全“只进不出 ” ,而是采取“人不出区、错峰取物”的管控措施。根据防疫规定,中风险区人员原则上不得离开所在区域,但可通过错峰安排取用生活必需品 ,避免人员聚集 。这一措施旨在减少人员流动,降低疫情传播风险。中风险地区最快7天可转为低风险。
中风险地区管控要求如下:中风险地区人员非必须不要离开,如必须离开的(包括因患病且辖区内无法诊治的人员、因日常上学或上班等情况必须跨区域流动的人员)需携带7天内核酸检测阴性证明 。出行时尽量不要乘坐公共交通工具。
防控措施升级:中风险地区实施“外防输入、内防扩散”策略,具体措施包括:严格社区管控 ,限制人员聚集性活动;居民非必要不外出,确需外出需持48小时内核酸阴性证明;公共场所(如商超 、餐饮)需落实扫码、测温、限流等措施;区域内学校 、培训机构可能暂停线下教学。
中风险地区标准:14天内新增确诊病例,累计不超过50例 ,或累计超过50例但14天内无聚集性疫情。低风险地区特征:无确诊病例或连续14天无新增病例 。
管控区域是什么意思
〖壹〗、管控区域是国家规划管控的区域。控规属于规划局作的关于该地块的详细的土地用途的规划。而征收拆迁则是另外的法律程序 。征收拆迁需要经过审批,公示公告,签订补偿协议 ,落实补偿等繁杂的法律程序才能启动。管控区要遵循“人不出区,严禁聚集 ”原则。实施区域硬隔离 。区域保留一个出入口,24小时值守 ,保证人员只进不出。
〖贰〗、管控区域是指国家规划中被特别指定需要严格管理的区域。这类区域的规划是由规划局负责制定的,详细规定了该地块的土地用途 。管控区内的活动必须严格遵守规划局制定的规定,以确保土地资源的合理利用和环境的保护。
〖叁〗 、管控区域是国家规划管控的区域 ,具体解释如下:定义与性质:管控区域是指由国家或地方政府根据城市规划、土地利用规划等相关法律法规,划定的需要进行特殊管理或控制的区域。这些区域通常具有特定的功能定位、发展目标和限制条件 。
〖肆〗 、管控区域是指为了维护公共安全、控制疫情扩散或实施其他紧急管理措施而划定的特定区域。关于管控区域,可以从以下几点进行理解:目的:维护公共安全:确保人民群众的生命财产安全。控制疫情扩散:特别是在疫情防控背景下,防止病毒在特定区域内传播。实施紧急管理措施:应对自然灾害、事故灾难等紧急情况 。
〖伍〗 、管控区域是指为了维护公共安全、控制疫情扩散或实施其他紧急管理措施而划定的特定区域。在这些区域内 ,政府和相关部门会采取一系列限制措施,如交通管制、人员流动限制、商业活动暂停等,以确保公共秩序和安全。在疫情防控的背景下 ,管控区域通常指的是针对疫情严重地区或存在传播风险的地区所划定的管理范围 。
〖陆〗 、管控区:意思是指实行人不出区,严禁管控区指的是个案确诊病例的密接人员、次密接人员及共同暴露高风险人群的居住点、工作点 、活动区域以及周边区域。管控区是指,某小区(村或其他区域) ,如果某单元、楼栋等区域被划为封控区,则该小区(村或其他区域)除封控区外的其余区域。
发表评论