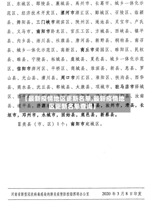
【最新疫情地区更新名单,最新疫情地区更新名单查询】

重点地区名单更新提示

〖壹〗 、打开百度app,搜索【国务院客户端】 ,打开官方小程序。进入小程序首页 ,点击【疫情风险查询】 。进入查询界面,点击顶部【点击查看全国中高风险疫情地区】 。即可查看全国疫情中高风险地区名单最新。

【最新疫情地区更新名单,最新疫情地区更新名单查询】-第1张图片

〖贰〗 、重点区域和场所类型根据疫情防控要求,重点区域和场所通常包括以下类别 ,具体名单需以官方实时更新为准:封控区/管控区/防范区封控区:实行“区域封闭、足不出户、服务上门”管理措施。管控区:实行“足不出区 、错峰取物 ”管理措施 。防范区:实行“强化社会面管控,严格限制人员聚集 ”管理措施。

【最新疫情地区更新名单,最新疫情地区更新名单查询】-第2张图片

〖叁〗、精准防控:通过明确重点疫区范围,可集中资源对高风险地区人员实施严格管控 ,提高防控效率。风险分层:区分重点与非重点疫区,有助于实施差异化防控策略,平衡疫情防控与经济社会运行需求 。动态调整:根据疫情发展态势 ,重点疫区名单可动态更新,确保防控措施与实际风险匹配。

【最新疫情地区更新名单,最新疫情地区更新名单查询】-第3张图片

〖肆〗、信息背景:四川疾控在2022年2月17日17时发布的健康提示中,明确要求近期有特定地区旅居史的人员需主动报备 ,但未直接列出重点排查城市名单。相关地区可能随疫情形势动态调整,需通过官方渠道实时查询 。

天津近来是什么风险地区?

〖壹〗 、高风险地区:共12处。高风险地区通常指疫情传播风险极高、病例集中或存在广泛社区传播的区域,需采取最严格的防控措施(如封控管理、全员核酸筛查等)。中风险地区:共26处 。中风险地区存在一定传播风险 ,但疫情规模相对可控 ,需采取强化管控措施(如限制聚集 、分区管理、定期检测等)。

〖贰〗、中高风险地区所在地市其他县(市 、区、旗)旅居史人员:实施抵津后 14天医学观察。中高风险地区所在县(市、区 、旗)旅居史人员:严格实施抵津后 14天居家集中管理,并按规定频次进行核酸检测,检测结果为阴性可解除管理 。

〖叁〗 、低风险地区定义:根据国务院联防联控机制及天津市疫情防控政策 ,低风险地区指无中高风险区域、无本土疫情报告,且区域内疫情传播风险较低的地区 。静海区当前状态符合该定义。动态调整可能性:风险等级会随疫情变化实时调整。

〖肆〗、高风险地区 津南区辛庄镇林锦花园 津南区辛庄镇林绣花园 津南区咸水沽镇丰达园以上3个区域因疫情形势严峻被划定为高风险地区,需严格落实封控措施 ,包括人员足不出户 、服务上门等 。

〖伍〗、天津武清区近来存在中风险地区,无高风险地区。具体如下:中风险地区范围武清区汊沽港镇三街中山路、永华道 、兴业路合围区域 武清区汊沽港镇大刘堡村中心西街南1-2排依据:天津市防控指挥部2022年3月14日通告,上述区域因疫情形势被划定为中风险地区。

〖陆〗、从天津回青岛人员是否需要隔离14天 ,需根据天津出发地所在区域的风险等级判断,具体如下:若出发地属于中高风险地区:根据青岛政策,中高风险地区人员暂缓来青 。若确需来青 ,抵达后需进行14天集中隔离和7天居家健康监测。

最新全国风险地区名单查询入口(实时更新)

最新全国风险地区名单可通过本地宝——全国疫情中高风险地区名单查询器实时查询。查询平台:本地宝——全国疫情中高风险地区名单查询器查询入口:点击进入(实时更新)本地宝的全国疫情风险等级名单查询系统由小编们实时维护,风险地区有调整时会第一时间更新专题,确保用户获取的信息准确且及时 。

查询方式:点击进入上海本地宝的风险专题页面 ,可获取全面的风险地区数据。附加功能:关注微信公众号“上海本地宝” ,在对话框搜索【风险】,即可便捷获取实时更新的全国疫情风险等级和中高风险地区名单。注意:以上数据仅限于中国大陆地区,不包括港澳台 。

为了更便捷地获取全国疫情风险等级和中高风险地区名单 ,您可以关注微信公众号“上海本地宝”。在对话框搜索【风险】,即可获取实时更新的查询服务,无论是上海还是全国其他地区的动态 ,一目了然。

查询方式一:国务院客户端小程序——疫情风险等级查询入口获取:通过微信搜索“国务院客户端 ”小程序,进入后即可找到“疫情风险等级查询”功能入口 。查询流程:进入小程序后,点击页面上部的查询按钮 ,系统将直接展示全国中高风险地区名单,信息一目了然,无需复杂操作 。

可以通过以下步骤查询所在地区的疫情风险等级:第一步:进入国家政务服务平台打开浏览器 ,访问国家政务服务平台官方网站(或通过官方政务服务APP进入)。该平台由国家相关部门运营,提供权威的疫情风险等级信息,数据更新及时且覆盖全国范围。

全国疫情中高风险地区的查询可以通过“国务院客户端”小程序和“国家政务服务平台 ”小程序完成 。首先 ,您可以通过微信扫描下方的二维码直接进入“国务院客户端”小程序 ,或者点开并长按二维码识别进入。另外,您也可以直接在微信中搜索“国务院客户端”小程序并点击进入。

发表评论