【景泰疫情划分地区图片,景泰疫情通报】

国家规定的六类艰苦边远地区分别指哪些地方?

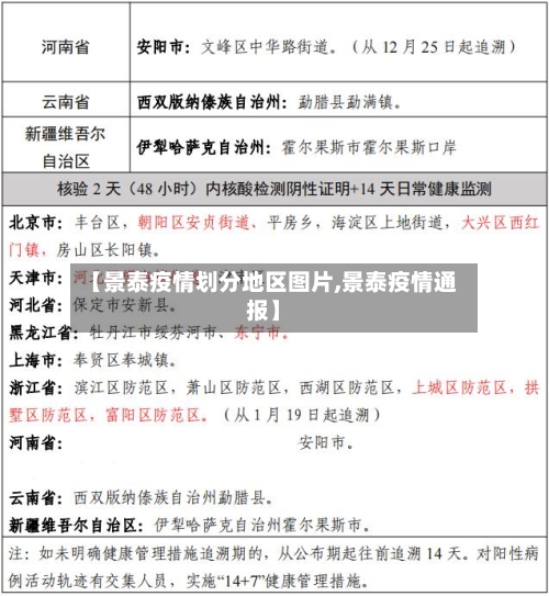
国家规定的艰苦边远地区一共分为六类。吉林地区共有25个地区属于一类艰苦地区 。分别是白山市下属的 ,抚松县 ,靖宇县,长白朝鲜族自治县 。延边朝鲜族自治州下属的,延吉市 ,图们市,敦化市,珲春市 ,龙井市,和龙市,汪清县 ,安图县。还有长春市的榆树市。

【景泰疫情划分地区图片,景泰疫情通报】-第1张图片

国家规定的六类艰苦边远地区并非指具体的六个地区,而是根据艰苦程度的不同进行的划分 。具体来说:一类区:是艰苦程度比较高的地区,共包括379个县市区 ,主要分布在包括新疆、宁夏 、甘肃 、陕西等在内的多个省份。这些地区自然环境恶劣,经济发展滞后,人民生活水平低下。

【景泰疫情划分地区图片,景泰疫情通报】-第2张图片

中国根据《关于艰苦边远地区范围和类别的规定》(国人部发〔2006〕61号)划分为六类艰苦边远地区 。以下是各类别的详细地区列表:一类区(379个)包括新疆的乌鲁木齐市、石河子市 ,宁夏的银川市、石嘴山市等 ,涵盖多个省份的城市和县区。例如,甘肃有兰州市 、白银市等;陕西则有延安市、铜川市等地。

我要寄往虎门的快递怎么在杭州签收了?

〖壹〗、收取和拆包过程中不要用手触摸眼口鼻,处理完快递后及时用流动水加肥皂或洗手液清洁洗手 。 第二步:减少接触 避开取件高峰 ,推荐通过快递柜或无接触方式收取快递; 确需当面取件的,注意保持1米以上安全距离,减少交流。

〖贰〗 、EMS快递人员送货上门 ,会送到当地邮局,再叫客户去邮局取包裹,这种情况一般是偏远的农村才会有这样。否则都可以要求快递人员送货上门的 。

〖叁〗、如果是走快递的话圆通最便宜 ,3元一斤。约180左右。如果物流的话,运费也就1块一斤,但是上门取和送都是有费用的 。所以算下来物流能便宜个四五十 。

〖肆〗、处理方式 主动联系快递公司 ,询问出现异常信息。联系发货方,询问发货细节。如果邮件丢失,无法追回 ,发错地址是快递公司的责任 ,可要求快递公司赔偿 。赔偿的费用一般按运费的5倍给予(各快递公司会有差别),可具体协商解决。

〖伍〗 、楼主你好,如果您是在杭州。这种情况下在今天中午一点多 ,或者两点多以前就能在你手上了 。最起码五点钟前是可以在您手上的,请采纳吧,谢谢。

〖陆〗、快件抵达虎门分拨中心。随后 ,4月15日01点48分40秒,虎门分拨中心的省外小件一组正在对快件进行装袋扫描 。紧接着,4月15日01点49分58秒 ,快件由虎门分拨中心发往杭州分拨中心。最后,4月15日01点53分11秒,快件再次由虎门分拨中心发往杭州分拨中心。如您方便 ,希望您能给予采纳 。

太仓到苏州北站要隔离吗?

〖壹〗、请有14天内上海等地旅居史的来(返)苏州人员,在抵达苏州后,按照我市各县区通告规定的要求 ,必须于1两小时内向所在社区(村组)和单位或入住宾馆报告 ,严格配合落实核酸检测 、健康监测和隔离医学观察等管理措施。故意隐瞒或未及时报告,导致疫情传播扩散的,将承担相关法律责任。

〖贰〗、停靠站点:部分班次可能停靠苏州南门汽车站或吴中汽车站 ,上车前需确认目的地,避免误乘 。 太仓至苏州火车站北广场(高铁站)班次数量:每天往返各18个班次,其中6个班次需通过朝阳站接驳换乘 ,其余12个班次为太仓汽车站直达苏州火车站 。

〖叁〗、健康码为黄码或行程卡异常的,实行劝返;健康码为红码的,由属地疫情防控部门按规定实施集中隔离医学观察。*注:铁路苏州站 、苏州北站 、苏州园区站、苏州新区站、阳澄湖站 、昆山南站、昆山站、太仓站 、太仓南站、常熟站、张家港站均执行以上规定。

〖肆〗 、综上所述 ,从苏州北站到太仓的驾车时间大约需要1小时,但具体时间还需根据当时的实际情况来判断 。为了获得更准确的行驶时间,建议使用导航软件或地图应用进行查询。

〖伍〗、从苏州北站到太仓 ,驾车大约需要1小时左右,具体时长取决于路况、交通状况以及驾驶速度。以下是几个影响行程时间的关键因素:路程距离:全程约57公里,这是根据常规驾车路线计算得出的 。路况与交通:如果路况良好且交通顺畅 ,所需时间可能会接近最短预估。

〖陆〗 、太仓到苏州北站大约需要1小时到1小时半左右的车程时间。以下是 太仓与苏州北站之间的距离并不遥远 ,但是由于路况、交通拥堵状况以及交通方式的不同,行程时间会有所差异 。以下是具体的解释:交通方式的影响:如果选取自驾的方式,根据实时路况和交通状况 ,太仓到苏州北站的时间会有所波动。

嘉陵江第一曲流旅游度假区嘉陵江第一曲流图片

嘉陵江第一曲流图片,嘉陵江进入四川盆地后,坡度迅速减小 ,河速迅速减缓。更直的河道被惯性直接冲刷的可能性已经不存在了 。同时,河速减缓,嘉陵江曲流河段地层层理接近水平 ,多为泥岩、粉砂岩等极软地层。由于河床底部松软,本来不占优势的地转偏转成为控制河道走向的关键。这就是嘉陵江曲流形成的原因 。

青居古镇位于南充市高坪区西南部,距市中心约12公里 ,地处嘉陵江畔青居山下,是集自然奇观 、历史遗迹与农耕文化于一体的特色古镇 。自然奇观:天下第一曲流嘉陵江在此形成359度的Ω形曲流,环绕出20平方公里的冲积平原“牛肚坝 ” ,曲度系数达475 ,封闭率0.98,被誉为中国罕见的“天下第一曲流 ”。

嘉陵江第一曲流:这是嘉陵江在南充境内形成的一处独特的河流景观,因河流在这里弯曲成U字形而得名。站在观景台上 ,可以俯瞰整个曲流的全貌,感受大自然的鬼斧神工 。 凌云山景区:凌云山位于南充市区北部,是一座以山水风光和历史文化为特色的山岳型风景区。

嘉陵江第一曲流:嘉陵江在南充境内形成的独特河流景观 ,因河流弯曲成“U”字形而得名。站在观景台上,可俯瞰整个曲流全貌,感受大自然的鬼斧神工 。凌云山景区:位于南充市区北部 ,以山水风光和历史文化为特色。游客可爬山 、观景、游览古代寺庙,欣赏凌云山的壮美风光。

发表评论