沈阳到各地区疫情政策查询(从沈阳到)

沈阳疫情风险等级查询入口

〖壹〗、欲查询沈阳地区的疫情风险等级,您可以通过“国务院客户端”小程序或“国家政务服务平台”小程序这两个入口来进行。前者可通过微信搜索“国务院客户端 ”小程序或扫描下方二维码直接访问 ,进入首页后,选取“疫情风险查询”,接着点击辽宁省沈阳市 ,就能查看到沈阳当前的疫情风险等级。

沈阳到各地区疫情政策查询(从沈阳到)-第1张图片

〖贰〗 、最新全国风险地区名单可通过本地宝——全国疫情中高风险地区名单查询器实时查询 。查询平台:本地宝——全国疫情中高风险地区名单查询器查询入口:点击进入(实时更新)本地宝的全国疫情风险等级名单查询系统由小编们实时维护,风险地区有调整时会第一时间更新专题,确保用户获取的信息准确且及时。

沈阳到各地区疫情政策查询(从沈阳到)-第2张图片

〖叁〗、疫情风险等级可以通过微信“中国政府网”公众号中的“疫情风险等级查询 ”功能进行查询 ,具体操作如下:打开微信:确保手机已安装微信(版本号 0.1 及以上),登录账号后进入主界面。进入“搜一搜”:在微信顶部搜索栏点击“搜一搜”,输入关键词“中国政府网 ” 。

〖肆〗、打开微信 ,点击界面下方的“发现”选项卡,选取“搜一搜”功能。搜索“中国政府网 ”,在搜索结果中找到并点击进入官方公众号。进入服务页面:在公众号主页下方菜单栏中 ,点击“服务”选项 。选取查询功能:在服务页面中 ,找到并点击“疫情风险等级查询”入口。

〖伍〗 、打开国家政务服务平台打开支付宝应用,在搜索栏输入“国家政务服务平台 ”,搜索后点击进入该平台。进入疫情风险等级查询入口在国家政务服务平台首页或功能列表中 ,找到“各地疫情风险等级查询 ”选项,点击进入查询页面 。

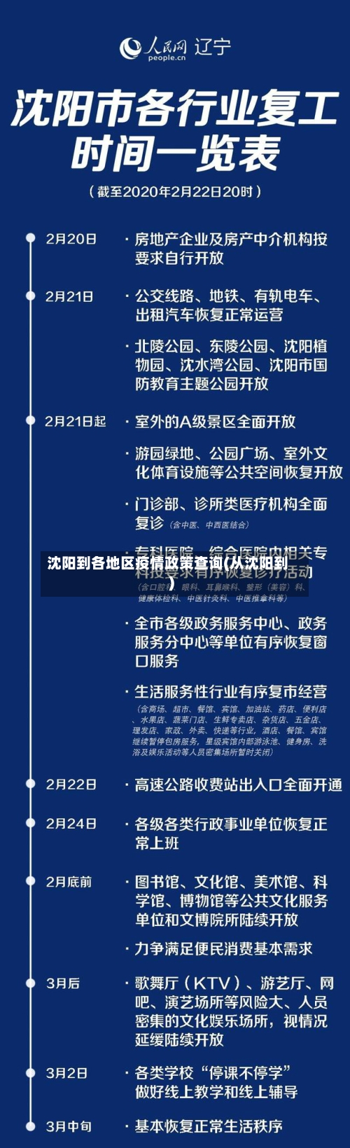
入沈阳防疫最新政策

所有域外来(返)沈人员:应提前48小时主动通过“盛事通”App、微信小程序搜索“盛事通”或扫描“来沈人员自主报备 ”二维码,向社区和单位完成双报备 ,并配合落实抵沈后的各项防控措施。

进出沈阳最新防疫规定 入/来沈(从外地进入沈阳)所有域外来(返)沈人员:须提前24小时通过“盛事通”App、微信小程序搜索“盛事通”或扫描“来沈人员自主报备 ”二维码,向社区(村)和单位完成“双报备”。

沈阳到辽阳办事往返需要有48小时之内的核酸检测阴性证明 。同省的两个城市往返不用隔离,但是需要有效的核酸阴性证明 。非必要不离沈 ,非必要不要前往报告新冠肺炎本土确诊病例和无症状感染者地区。

去沈阳最新规定

〖壹〗 、货车限行规定:对于轻型箱货和微型货车,在沈阳市二环路以内,早7点至8点30分和晚16点30分至18点禁行;中重型货车则在7点至22点禁行。外地货车需遵守这些限行规定 。交通注意事项:沈阳对交通违法行为如路口压线、不礼让行人等拍摄较为严格 ,且部分地区存在单行线。因此,外地车在行驶过程中需注意遵守交通规则,并留意导航提示。

〖贰〗、大部分车辆不限行:沈阳除了货车之外 ,其他的车辆都是不限行的 ,可以自由进出沈阳 。货车限行规定:如果你是开货车的,那就要注意了。沈阳市二环路以内,轻型箱货和微型货车在早上7点到8点半 ,以及下午4点半到6点这两个时间段是禁行的;中重型货车则是从早上7点到晚上10点都禁行哦。

〖叁〗 、限行规定 沈阳对于除货车外的车辆是不限行的,这意味着外地车可以正常进入沈阳市区 。但需要注意的是,沈阳市对货车有一定的限行规定 ,具体为:轻型箱货和微型货车:在二环路以内,早7点至8点30分、晚16点30分至18点禁行。中重型货车:在二环路以内,7点至22点禁行。

发表评论