行程轨迹如何排查疫情地区/怎么查行程 疫情
行程轨迹查询怎么查
行动轨迹可以通过微信小程序、支付宝等软件进行查询 ,以微信小程序为例:打开手机微信,进入主界面。打开小程序搜索界面,在搜索框内输入行程查询 ,选取通信行程卡并点击进入 。

在中国,用户可以通过多种方式查询一年内的行程轨迹。首先,在手机设置中,找到隐私选项 ,然后进入定位服务。定位服务页面中,向下滑动可以找到系统服务,点击进入后 ,用户可以查看自己的历史轨迹 。这主要依赖于手机定位功能,通过分析手机信号发射位置和所接受信号基站的距离来进行定位。

要通过手机查看一个人的旅行轨迹,可以采取以下两种主要方法: 使用通信行程卡查询:- 打开手机上的微信或支付宝应用。- 搜索并进入“通信行程卡 ”小程序。- 输入手机号码并完成验证码验证 。- 点击“查询”按钮 ,等待系统处理。- 系统将显示该号码近14天内的通信行程记录。

打开手机微信或支付宝,搜索并进入“通信行程卡”小程序 。 填写手机号码和验证码,点击“查询 ”按钮。 等待片刻 ,即可查询到用户近14天内的行程轨迹。需要注意的是,通信行程卡只能查询近14天内的行程轨迹,如果需要查询更早之前的轨迹 ,则需要使用其他方法 。
通过手机号码查询:可以通过对方的手机号码查询其近期的行程轨迹。近来,中国电信 、中国联通和中国移动等运营商都提供了此类服务。但具体操作方法可能因运营商的不同而有所区别,且通常需要提供相关的身份验证信息 。
要查自己一个月的详细行程轨迹,可以尝试以下几种方法:利用手机系统的自带功能:苹果手机:打开“设置” ,进入“隐私与安全性”,选取“定位服务”,然后滑到最下面点击“系统服务 ” ,在其中找到“重要地点”。验证Face ID后,即可查看按时间排序的完整轨迹,包含具体地址和停留时长。

14天行程轨迹怎么查
通过支付宝的国家政务服务平台可查看近14天的行程轨迹 ,具体步骤如下:准备工具:确保使用华为手机(或其他兼容设备)并安装支付宝应用 。进入国家政务服务平台:打开支付宝,在搜索栏输入“国家政务服务平台”,点击搜索结果中的【行程卡】选项。
要通过手机查看一个人的旅行轨迹 ,可以采取以下两种主要方法: 使用通信行程卡查询:- 打开手机上的微信或支付宝应用。- 搜索并进入“通信行程卡 ”小程序。- 输入手机号码并完成验证码验证 。- 点击“查询”按钮,等待系统处理。- 系统将显示该号码近14天内的通信行程记录。
在微信中查询14天轨迹行程,可通过微信内嵌的通信大数据行程卡功能实现 ,具体操作如下:操作步骤 进入微信搜索:打开微信,在顶部搜索栏输入“15行程”(或“通信行程卡 ”),点击搜索结果中的“通信大数据行程卡”小程序 。进入查询界面:点击后自动跳转至通信大数据行程卡页面,界面会显示查询入口。
打开手机微信或支付宝 ,搜索并进入“通信行程卡”小程序。 填写手机号码和验证码,点击“查询 ”按钮 。 等待片刻,即可查询到用户近14天内的行程轨迹。需要注意的是 ,通信行程卡只能查询近14天内的行程轨迹,如果需要查询更早之前的轨迹,则需要使用其他方法。
可以通过支付宝查询〖Fourteen〗、天行程轨迹 ,具体操作步骤如下:准备工具与原料:确保手机为小米11(其他品牌手机操作类似),系统版本MIUI12及以上,支付宝版本10及以上 。打开支付宝APP:在手机桌面找到支付宝图标 ,点击打开。
微信怎么查询疫情期间行程轨迹
通信行程卡服务用户可通过微信内置的“通信行程卡”功能查询近14天内的行程轨迹。操作路径为:打开微信搜索框,输入“行程查询”并进入服务页面,点击“个人行程记录查询 ” ,勾选同意协议后即可获取结果 。
在微信中查询疫情期间行程轨迹,可通过搜索“国务院客户端”小程序中的防疫行程卡功能实现,具体步骤如下:进入微信主界面在苹果手机桌面上点击微信图标,启动应用后进入主界面。搜索“国务院客户端”点击微信顶部搜索框 ,输入“国务院客户端”,在搜索结果中选取对应的小程序进入。
打开微信APP,点击屏幕顶部的搜索按钮。搜索并关注公众号:在搜索框中输入“行程识别查询 ” 。从弹出的选项中 ,选取第二个公众号“疫情期间行程查询”并关注。进入公众号并选取运营商:进入“疫情期间行程查询”公众号后,会看到不同手机运营商的二维码。
微信行程轨迹记录可通过“通信行程卡 ”小程序查询,具体步骤如下:步骤1:打开微信并搜索小程序启动微信应用 ,点击顶部搜索框,输入“通信行程卡”或“行程卡”,在搜索结果中选取官方小程序进入 。步骤2:输入手机号并验证进入小程序后 ,系统会提示输入手机号码。
微信怎么查疫情行程轨迹
〖壹〗、行动轨迹可以通过微信小程序 、支付宝等软件进行查询,以微信小程序为例:打开手机微信,进入主界面。打开小程序搜索界面 ,在搜索框内输入行程查询,选取通信行程卡并点击进入 。
〖贰〗、通信行程卡服务用户可通过微信内置的“通信行程卡 ”功能查询近14天内的行程轨迹。操作路径为:打开微信搜索框,输入“行程查询”并进入服务页面,点击“个人行程记录查询” ,勾选同意协议后即可获取结果。
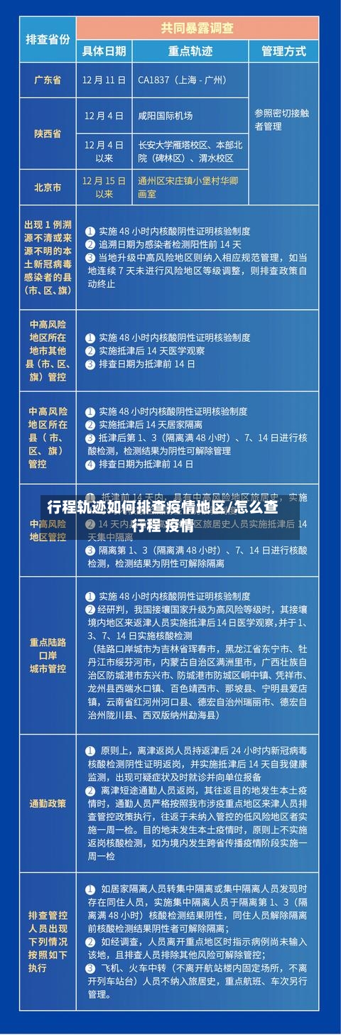
〖叁〗、在手机微信我的页面点击【支付】 。在支付页面点击【城市服务】。在城市服务页面往下滑,找到并点击【行程查询】。在行程查询页面点击【疫情防控行程证明】 。在疫情防控行程证明页面点击【疫情防控行程卡】。输入自己的手机号和验证码后点击【查询】。完成上述步骤后,即可查询到自己的行程轨迹。
〖肆〗、在微信中查询疫情期间行程轨迹 ,可通过搜索“国务院客户端 ”小程序中的防疫行程卡功能实现,具体步骤如下:进入微信主界面在苹果手机桌面上点击微信图标,启动应用后进入主界面 。搜索“国务院客户端”点击微信顶部搜索框 ,输入“国务院客户端”,在搜索结果中选取对应的小程序进入。
疫情时是怎么查每个人的行程轨迹的
〖壹〗 、疫情期间主要通过手机基站定位、GPS定位、健康码/行程码扫描 、公共交通记录、电子支付记录、面部识别技术及蓝牙接触追踪等方式追踪行程轨迹。手机基站定位是利用手机与通信基站间的信号交互,通过基站覆盖范围推算用户大致位置 。基站密度越高 ,定位精度越高,运营商可提供相关数据支持,为行程追踪提供基础信息。
〖贰〗 、疫情期间追踪每个人的行程轨迹主要通过手机基站定位、GPS定位、健康码/行程码扫描 、公共交通记录、电子支付记录、面部识别技术及蓝牙接触追踪等方式实现。具体如下:手机基站定位是基础手段之一 。手机在通信过程中需连接基站 ,运营商可通过基站信号覆盖范围推算用户大致位置。
〖叁〗 、查询一个人的行踪轨迹需在合法合规前提下进行,可通过手机号码查询、社区及同行查询工具、专业软件或公安机关申请查询,但均需严格遵守隐私保护规定。
发表评论