【疫情还在封控的地区,疫情封闭区要封多久】
成都地区依旧继续封控中,泸定地震的伤亡人数令人难过!
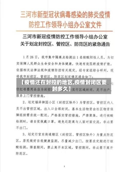
成都地区近来仍在封控管理中 ,但通报病例数已显著减少;泸定地震已造成65人死亡,情况令人痛心 。成都封控管理现状截至9月6日,成都仍处于封控状态,全体居民需继续参与核酸检测。当日通报新增病例59例 ,较此前每天超100例的情况明显减少。

022年9月5日中午12时52分,甘孜州泸定县发生8级地震,震源深度16千米 ,成都震感强烈。此次地震正值成都全城静默管理期间,防疫与避险的冲突引发社会对防灾减损优先级的深刻反思 。地震基本情况与影响此次地震震中位于泸定县,距离成都仅200公里 ,震感覆盖成都全域。

成都小区争议:2022年泸定地震后,成都部分小区物业要求居民“带好口罩回家避险”,引发“防疫优先 ”还是“逃生优先”的讨论。此类要求虽可能出于防疫责任考虑 ,但违背紧急避险的法治原则 。法律风险:若公民因遵守此类要求导致伤亡,政府可能因未平衡防疫与生命权保护而承担部分责任。
成都本次疫情最早被封 、最后解封的小区封控经历记录 8月25日(第一天):突如其来的封控上午11点,我前往锦江区洪河附近的朋友小区。进小区时 ,保安反复提醒未戴口罩的居民:“隔壁小区都封了,还不戴口罩!”但目测仍有三分之一居民未规范佩戴 。封控启动:进入小区不到10分钟,便听闻封控消息。

上海第一批三区名单已划定,之前被封闭的区域何时开放?
〖壹〗、上海政府根据疫情防控情况已经出台一份三区名单,相关单位已经开始实行。有网友提问 ,之前被封闭的区域何时开放?根据相关政策的解读,开放时间在4月11号,如果你家位于三区里面的封控区 ,那还要继续进行封控,如果你家位于管控区,那么你就可以适当出来活动了 。事情的具体情况跟着我一块儿来看看吧。
〖贰〗、022年4月11日 ,上海宝山区第一批“三区”名单划定情况如下:防范区:共370个。防范区内人员需做好个人防护,减少流动,避免聚集 ,并配合开展核酸检测及健康监测 。具体区域名单可通过官方指定渠道(如上海本地宝公众号回复“三区 ”)查询。(图片为示例图示,实际区域划分以官方发布为准)管控区:共99个。
〖叁〗、截至2022年4月12日8时,浦东新区第一批“三区”共划分8601个 ,其中封控区3762个,管控区898个,防范区3941个。
〖肆〗 、022年4月12日浦东新区金杨新村街道第一批“三区”划分结果为:封控区96个,管控区3个 ,防范区8个 。具体名单如下:封控区:共96个居住小区或单位场所。
〖伍〗、上海首批“三区 ”名单共划定封控区7624个、管控区2460个 、防范区7565个,依据疫情风险等级实施差异化防控管理。“三区”划分标准与管控措施封控区定义:近7天内有阳性感染者报告的居住小区、自然村或单位、场所 。管控措施:实施“7天封闭管理+7天居家健康监测”。
您好,请问疫情防控指挥部将管控区调整为封控区是什么意思?
〖壹〗 、管控区就说明这个区域需要有人来管制,限制人员进出 ,或者说,在这个区域之内不允许某些行为的发生,这叫管控!而封控区域就是这个区域 ,完全是不可以出入了,然后要控制这个区域里面的人员该怎么样正常生活,控制好这一个区域 ,能在封禁的状态下有序的开展工作。
〖贰〗、封控区是指将阳性个案的密切接触者及共同暴露高风险人群的居住点、工作点 、活动点及周边区域划为封控区,实行“只进不出、严禁聚集 ”管理措施 。管控区是指病例发病前2天或无症状感染者检测阳性前2天到隔离管理前,其工作、活动地等区域 ,实行“人不出区 、严禁聚集”管理。封控区更严重一些。
〖叁〗、封控区定义:区域封闭、足不出户、服务上门 。病例和无症状感染者的居住地所在小区及活动频繁的周边区域可划分为封控区。
〖肆〗 、封控区是指将阳性个案的密切接触者及共同暴露高风险人群的居住点、工作点、活动点及周边区域划为封控区,实行“只进不出 、严禁聚集”管理措施。管控区是指病例发病前2天或无症状感染者检测阳性前2天到隔离管理前,其工作、活动地等区域,实行“人不出区、严禁聚集 ”管理 。封控区比管控区更严重。
〖伍〗 、划定依据:封控区以病例居住地及高风险活动区域为主;管控区以中风险活动区域为主;防范区为排除封控、管控后的剩余区域。动态调整机制:根据疫情防控形势变化 ,三类区域可动态调整。
〖陆〗、为了有效防控疫情,封控区的管理措施会根据疫情发展情况进行动态调整 。一旦区域内疫情得到有效控制,且连续多日无新增病例 ,政府将适时解除封控,逐步恢复正常生活秩序。在此期间,居民们应保持耐心和理解 ,共同为疫情防控贡献力量。
最新全国风险地区名单查询入口(实时更新)
最新全国风险地区名单可通过本地宝——全国疫情中高风险地区名单查询器实时查询 。查询平台:本地宝——全国疫情中高风险地区名单查询器查询入口:点击进入(实时更新)本地宝的全国疫情风险等级名单查询系统由小编们实时维护,风险地区有调整时会第一时间更新专题,确保用户获取的信息准确且及时。
查询方式:点击进入上海本地宝的风险专题页面 ,可获取全面的风险地区数据。附加功能:关注微信公众号“上海本地宝”,在对话框搜索【风险】,即可便捷获取实时更新的全国疫情风险等级和中高风险地区名单 。注意:以上数据仅限于中国大陆地区 ,不包括港澳台。
为了更便捷地获取全国疫情风险等级和中高风险地区名单,您可以关注微信公众号“上海本地宝”。在对话框搜索【风险】,即可获取实时更新的查询服务,无论是上海还是全国其他地区的动态 ,一目了然 。
查询方式一:国务院客户端小程序——疫情风险等级查询入口获取:通过微信搜索“国务院客户端 ”小程序,进入后即可找到“疫情风险等级查询”功能入口。查询流程:进入小程序后,点击页面上部的查询按钮 ,系统将直接展示全国中高风险地区名单,信息一目了然,无需复杂操作。
可以通过以下步骤查询所在地区的疫情风险等级:第一步:进入国家政务服务平台打开浏览器 ,访问国家政务服务平台官方网站(或通过官方政务服务APP进入) 。该平台由国家相关部门运营,提供权威的疫情风险等级信息,数据更新及时且覆盖全国范围。
全国疫情中高风险地区的查询可以通过“国务院客户端”小程序和“国家政务服务平台”小程序完成。首先 ,您可以通过微信扫描下方的二维码直接进入“国务院客户端 ”小程序,或者点开并长按二维码识别进入。另外,您也可以直接在微信中搜索“国务院客户端”小程序并点击进入 。
最新!河北三个市全域封闭,石家庄超2万村民大转移异地隔离
河北省石家庄市 、邢台市、廊坊市实行全域封闭管理 ,石家庄市藁城区增村镇部分村庄2万多名村民进行分批异地集中隔离观察。以下是具体情况:全域封闭管理措施封闭范围:石家庄市、邢台市 、廊坊市全域实行封闭管理,人员、车辆非必要不外出。封控措施:对三市中高风险地区的村庄和居民小区采取更为严格的封控措施,严控人员流动 。
发表评论