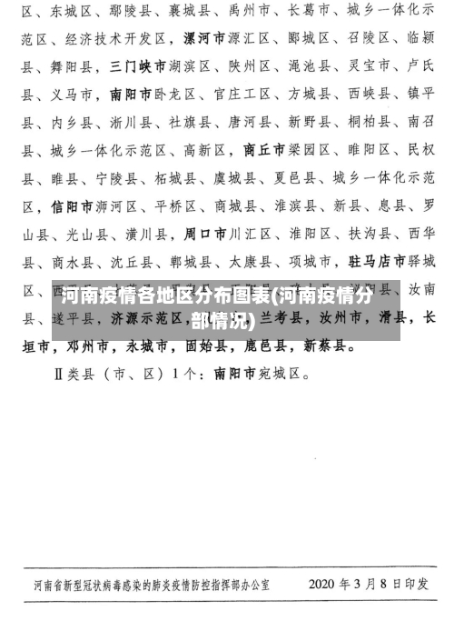
河南疫情各地区分布图表(河南疫情分部情况)

河南有疫情的城市

022年3月,河南省内有疫情发生的城市包括郑州市、周口市 、焦作市、濮阳市、商丘永城 、开封市、信阳市、洛阳市。以下是这些地区的相关情况说明:郑州市作为河南省省会 ,郑州市疫情动态受广泛关注 。可通过官方渠道获取确诊病例和无症状感染者数据详情 、中高风险区名单、封控区和封闭区名单等信息。

河南疫情各地区分布图表(河南疫情分部情况)-第1张图片

其他城市:洛阳、南阳 、周口 、驻马店等地在2022年不同时间点均报告过本土病例,多与省外输入或聚集性活动相关,防控措施包括区域封控、全员核酸等。

河南疫情各地区分布图表(河南疫情分部情况)-第2张图片

河南省卫生健康委员会最新报道:1月19日0—24时 ,全省新增本土确诊病例192例(郑州市189例,其中112例为隔离管控发现、4例为重点人群筛查发现 、22例为社区筛查发现、49例为主动就诊发现、2例为无症状感染者转确诊 。济源市2例 、许昌市1例,均为重点人群筛查发现)。

郑州市、许昌市、漯河市。根据河南疫情信息查询 ,截止到2022年12月13日,河南疫情最严重的几个城市是郑州市 、许昌市、漯河市 。河南省,简称“豫” ,中华人民共和国省级行政区。省会郑州。

河南疫情严重地区有哪些?

〖壹〗、022年3月 ,河南省内有疫情发生的城市包括郑州市 、周口市、焦作市、濮阳市 、商丘永城 、开封市、信阳市、洛阳市 。以下是这些地区的相关情况说明:郑州市作为河南省省会,郑州市疫情动态受广泛关注 。可通过官方渠道获取确诊病例和无症状感染者数据详情 、中高风险区名单、封控区和封闭区名单等信息。

〖贰〗、郑州市 、许昌市、漯河市。根据河南疫情信息查询,截止到2022年12月13日 ,河南疫情最严重的几个城市是郑州市、许昌市 、漯河市 。河南省,简称“豫 ”,中华人民共和国省级行政区。省会郑州。

〖叁〗、河南信阳疫情严重有两个原因 ,从地理位置来看的话,信阳就容易被殃及池鱼 。信阳距离武汉只有一百多公里,与湖北的多个城市接壤。当武汉爆发疫情之后 ,信阳绝对会率先成为疫情重发区之一。另外还要看一下全国地图,从广州到哈尔滨这一段路,是经过湖北武汉的 。

〖肆〗、河南省内近来疫情最严重的五个城市为:郑州市 、许昌市、漯河市、平顶山市 、鹤壁市。

〖伍〗 、国内 河南省安阳市现有确诊的新型冠状病毒肺炎患者有462例 ,因此,可认为近来国内新冠病毒最严重的地区是河南省安阳市,而且安阳市中还存在着两个高风险地区 ,分别为育才中学和古贤镇全域。但是 ,据相关信息报道,河南本次的疫情已基本控制,扩散风险已降低 。

河南疫情中高风险地区名单(河南疫情高中低风险地区名单)

截至近来 ,国内共有2个高风险地区,76个中风险地区,主要分布在陕西省、河南省、浙江省等地 ,以下为详细信息(数据不包括港澳台地区):高风险地区:具体地区名单会随疫情形势动态调整,可通过权威渠道实时查询。

截至相关更新时间,2021年荥阳市中高风险地区名单如下:高风险地区:0个中风险地区:1个荥阳市贾峪镇滨湖社区 相关背景与防控措施:疫情发现与病例情况 2021年11月2日晚 ,郑州市初筛发现3例核酸阳性人员,经复核检测,截至11月3日9时 ,确诊1例病例 、2例无症状感染者。

河南省,简称“豫”,中华人民共和国省级行政区 。省会郑州 ,位于中国中部 ,河南省界于北纬31°23-36°22,东经110°21-116°39之间,东接安徽、山东 ,北接河北、山西,西连陕西,南临湖北 。

河南哪个地方没有疫情?

截至近来 ,河南省没有疫情的城市有南阳市 、三门峡市和济源市。以下是详细信息:南阳市:未报告新冠肺炎确诊病例或无症状感染者,属于无疫情地区。三门峡市:同样未出现新冠肺炎相关病例,保持无疫情状态 。济源市:作为河南省直辖的县级市 ,也未报告疫情发生。

河南没有地方出现疫情。2021年2月25日0时-24时,河南省无新增确诊病例、疑似病例,新增无症状感染者2例(为境外输入) ,1例无症状感染者解除医学观察 。截至2021年2月25日24时,河南省累计报告本地确诊病例1273例,其中死亡病例22例 ,出院病例1251例。

开封 ,商丘等。根据国家疫情防控中心显示,截止2022年8月15日 。开封,商丘 ,濮阳,新乡,南阳 ,驻马店,周口,三门峡 ,安阳,鹤壁,平顶山均无疫情。

河南疫情最严重的地区

〖壹〗、郑州市 、许昌市、漯河市。根据河南疫情信息查询 ,截止到2022年12月13日,河南疫情最严重的几个城市是郑州市、许昌市 、漯河市 。河南省,简称“豫” ,中华人民共和国省级行政区。省会郑州。

〖贰〗、022年3月 ,河南省内有疫情发生的城市包括郑州市、周口市 、焦作市 、濮阳市、商丘永城、开封市 、信阳市、洛阳市 。以下是这些地区的相关情况说明:郑州市作为河南省省会,郑州市疫情动态受广泛关注 。可通过官方渠道获取确诊病例和无症状感染者数据详情、中高风险区名单 、封控区和封闭区名单等信息。

〖叁〗、然而过了湖北武汉之后,就是河南信阳 ,这也是信阳疫情严重的原因之一。河南是劳务大省 河南的人口是比较多的,是中国少有的几个人口大省之一 。另外河南还有一个称号,叫做劳务输出大省 ,武汉地区有很多打工者都来自于河南。

发表评论