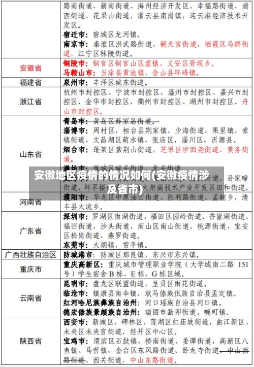
安徽地区疫情的情况如何(安徽疫情涉及省市)
安徽哪个地方疫情比较严重
蚌埠市怀远县。通过查询安徽疫情报告了解到 ,安徽疫情最严重的地方是蚌埠市怀远县 。怀远县新冠肺炎疫情防控应急指挥部发布通告。通告称,2022年11月16日,怀远县在集中隔离点例行核酸检测中发现2名核酸检测阳性人员,经复核及专家组诊断为无症状感染者 ,已转至市级定点医院隔离医学观察。2名阳性人员系省外提前报备返回人员,从蚌埠站闭环转运至怀远县集中隔离点隔离,无社会面活动。

合肥 、蚌埠、阜阳 。根据国家疫情防控中心资料显示截止到2022年12月6日安徽属于更新的地区 ,按照确诊人数排序,比较多的三个地市为:合费150人、蚌埠134人、阜阳132人,均超过100人。

合肥 、宣城和阜阳。根据国家疫情防控中心显示:合肥、宣城和阜阳是安徽疫情的重灾区 。也是现在防疫的重点区域 ,必须毫不松懈。面对严峻的防疫形势,近日全国多地开始陆续放开了。


安徽疫情厉害吗
人员聚集管控不严:人员聚集管控不严会导致病毒在人群中迅速扩散 。个人防护意识不强:个人防护意识不强,如不戴口罩、不勤洗手等 ,也会增加感染风险。综上所述,安徽繁昌零号病人1传37的传染能力之所以强,是病毒特点 、易感人群存在以及防控措施不到位等多种因素共同作用的结果。因此 ,在疫情防控中,需要综合考虑这些因素,并采取有效的措施来遏制病毒的传播 。
因为安徽繁昌的疫情主要是以奥密克戎变异毒株的确诊情况为主,奥密克戎变异毒株的变异能力非常强 ,传染能力也更强,同时也会导致很多无症状感染者出现。对于安徽繁昌的疫情来说,安徽繁昌需要进一步加强疫情的防控强度 ,同时也需要进一步组织成员进行核酸检测,通过这种方式快速排查新冠肺炎中的无症状感染者。
中国疫情最严重的十个省是北京、上海、湖北 、江苏、浙江、安徽 、河南、广东、重庆和福建省 。根据相关公开信息显示截止到2022年12月31日中国疫情已排名前十的省份为北京 、上海、湖北、江苏、浙江 、安徽、河南、广东 、重庆和福建省,是按照疫情感染人数来排名的。
除了湖北 ,疫情比较严重的省份有以下省份广东、湖北、河南 、浙江、湖南、安徽 、江西。各省疫情高发的地区是广东的深圳与广州。河南的信阳、南阳、郑州 、驻马店:浙江的温州、杭州、宁波、台州:安徽的合肥 、蚌埠、阜阳、亳州江西的南昌 、新余、上饶、九江:还有就是湖南的长沙 、岳阳;重庆的万州 。
022年10月25日安徽新增本土病例3例,新增本土无症状感染者8例,新确诊病例3例 ,例,现有确诊病例18例,累计确诊1530例 ,累计治愈1506例,累计死亡6例。安徽全域高风险地区1个中,中风险地区39个。
安徽的疫情怎么样
近来国内仍存在白喉感染的可能性,但病例极其罕见 ,近年全国范围内几乎没有公开的白喉病例报告 。自1978年我国全面实施白喉疫苗计划免疫后,白喉的整体发病率已经大幅下降。2026年安徽、福建公布的本地传染病疫情数据中,2至3月两地均无白喉发病、死亡病例的相关记录 ,全国层面近年也没有明确的白喉病例公开报告。
安徽 、辽宁疫情大规模扩散的可能性较低,零号病人很可能在辽宁营口,但尚未最终确定 。具体分析如下:安徽、辽宁疫情大规模扩散的可能性防控措施及时有效:疫情发生后 ,两地迅速启动大规模核酸检测、精准小区防控及人群筛查等措施。例如,通过快速排查密接者并实施隔离管控,有效切断了传播链。
截至5月14日0时40分 ,安徽省共报告3例新冠肺炎确诊病例,其中合肥肥西县新增2例,六安市报告1例 。受此影响 ,合肥市掀起新冠疫苗接种热潮,各接种点人数激增。
安徽最初两例感染者并非零号病人,确定零号病人的难度很大,本轮疫情潜伏的时间有2-3周 ,活动范围广涉及人群较多,流调工作量大。
月26日至29日,安徽宿州市泗县累计新增新冠阳性感染者31例 ,分别位于合肥市 、淮北市和宿州市,在对这31例新增进行流调时发现,不少阳性感染者都与江苏南京、徐州、淮安有过密切接触 。
澳门特别行政区50例(出院49例) ,台湾地区3862例(出院1133例,死亡17例)。总结:安徽新增的1例本土确诊病例,是当日全国疫情数据中的唯一本土病例 ,反映局部地区可能存在输入性风险或防控环节的短暂疏漏。全国层面仍以境外输入病例为主,疫情防控整体平稳,但需持续关注重点地区、重点人群的监测与管控。
安徽本土81例,出门游玩的注意了
月5日0-24时 ,安徽省新增本土确诊病例81例,其中宿州市灵璧县6例 、泗县75例 。 针对当前疫情形势,计划出门游玩或前往安徽等疫情发生地区的人员需注意以下事项:密切关注疫情动态安徽、江苏等地近期接连出现本土疫情,出行前需通过官方渠道(如卫健委网站、本地宝等)实时了解目的地及途经地区的疫情风险等级 、防控政策变化。
山区旅游要防跌防迷失 到山区或地形复杂的地方旅游 ,要防滑、防跌、防迷失。要牢记景区规定的行走路线,跟随导游行进,不要去无防护设施的危险地段 。比较好结伴游览 ,防止走错路迷路。注意事项四:要防“空调病 ”夏季旅游要防“空调病”。
行前准备:了解目的地:研究安徽省的主要旅游景点,如黄山 、宏村、九华山等,并规划您的行程 。预订住宿:提前在线预订酒店或客栈 ,尤其是在旅游高峰期。打包必需品:带上适合季节的衣物、舒适的徒步鞋 、个人药品、防晒霜、帽子 、太阳镜等。携带身份证件:带上身份证、健康码、旅行保险等重要文件 。
安徽一县城累计新增31例,这起疫情涉及到了哪些省份?
月26日至29日,安徽宿州市泗县累计新增新冠阳性感染者31例,分别位于合肥市、淮北市和宿州市 ,在对这31例新增进行流调时发现,不少阳性感染者都与江苏南京 、徐州、淮安有过密切接触。
新增确诊病例总体情况:9月17日0—24时,31个省(自治区、直辖市)和新疆生产建设兵团报告新增确诊病例46例。其中境外输入病例15例 ,本土病例31例,且这31例本土病例均在福建 。福建本土病例分布:莆田市:21例。
个省和新疆生产建设兵团报告称12月3日的0:00~24:00新增确诊病例90例,其中包括本土病例75例,这75例确诊病例中 ,内蒙古呼伦贝尔市占61例,黑龙江哈尔滨市占5例,河北石家庄市占4例 ,云南德宏傣族景颇族自治州占4例,广东省广州市占1例,但是并没有新增死亡病例。
月22日0—24时 ,31省区市新增本土确诊1例在安徽,系当日全国新增19例确诊病例中的唯一本土病例,其余18例均为境外输入。 以下为具体情况分析:新增确诊病例整体情况5月22日0—24时 ,31个省(自治区 、直辖市)和新疆生产建设兵团报告新增确诊病例19例 。
这些病例涉及到绍兴市、宁波市、杭州市 、呼伦贝尔市、齐齐哈尔市以及西安市。
疫情数据与传播特征本土病例分布:7月17日新增本土确诊病例117例,涉及广西、甘肃 、四川等9个省份,其中广西(59例)和甘肃(28例)占比较高;新增本土无症状感染者393例 ,覆盖甘肃、广西、安徽等12个省份,甘肃(183例)和广西(53例)为重点地区。
安徽省暑山区的疫情如何
题主是否想询问“安徽省蜀山区的疫情如何”?发现新冠病毒感染者 。安徽省蜀山区有疫情,截止2022年12月8日,蜀山区在重点人员筛查中发现新冠病毒感染者。蜀山区 ,隶属于安徽省合肥市,位于合肥市区西南部,东与包河区为界 ,北以与庐阳区为邻,西南两面与肥西县接壤,总面积663平方千米。
截至今天合肥蜀山区疫情暂无中高风险地区 ,全域是常态化防控区域 。
总结:今日12时起,合肥市蜀山区南岗镇 、蜀山经济开发区及小庙镇部分管控区解封,小庙镇封控区需满足条件后解封。解封后需严格落实常态化防控措施 ,居民应继续做好个人防护,共同巩固疫情防控成果。
典型案例暴露问题4月22日,合肥通报两家检测机构在蜀山区区域核酸检测中 ,不仅超能力承揽业务导致报告延迟,还多次出具“假阳性”报告 。此类行为直接干扰了疫情形势研判,凸显部分机构为追求利益忽视质量管控的乱象。疫情防控需求升级随着疫情发展,检测结果的准确性成为科学防控的关键。
022年4月30日0-24时 ,安徽省疫情通报如下:新增病例情况新增确诊病例:0例 。新增疑似病例:0例。新增无症状感染者:9例,其中淮北市濉溪县1例,亳州市利辛县8例。解除医学观察情况新增解除医学观察的无症状感染者57例 ,具体分布如下:合肥市蜀山区1例。宿州市泗县1例、埇桥区1例 。阜阳市颍州区1例。
发表评论