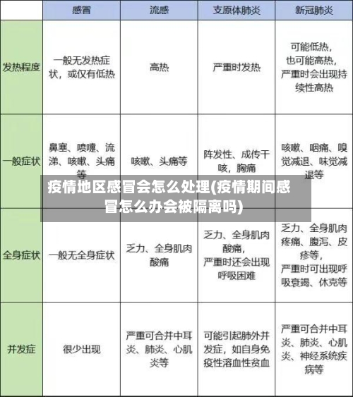
疫情地区感冒会怎么处理(疫情期间感冒怎么办会被隔离吗)
疫情之下小病别去医院!这里有一份最全在家应对指南!
宝宝小药箱:宝宝皮肤娇嫩 ,易发湿疹,一定一定要频繁涂上润肤露,出疹瘙痒可擦炉甘石洗剂,尿布疹严重时 ,可以涂点氧化锌软膏 。疫情尚未解除,对照这份清单,尽量能不去医院就不去医院。

头痛:如偏头痛、神经性头痛等 ,可挂神经内科;如因外伤引起的头痛,可挂神经外科。发热 、咳嗽:可挂呼吸内科。腹痛、腹泻:可挂消化内科;如因外伤引起的腹痛,可挂普外科 。关节疼痛:如膝关节、肩关节等疼痛 ,可挂骨科或风湿免疫科。皮肤瘙痒、皮疹:可挂皮肤科。视力下降 、眼痛:可挂眼科 。
如何应对身份证过期 提前准备:在身份证快到期时,及时抽时间去当地派出所换领新的身份证,并备齐所需材料以节省时间。利用在线服务:现在很多业务都可以在网上办理 ,包括身份证的申请和更换。利用互联网资源,可以足不出户地解决问题 。
疫情期间感冒发烧会被隔离吗
疫情期间感冒发烧是否会被隔离需视具体情况而定。普通感冒且症状轻微者通常无需强制隔离。若仅为普通感冒引发的发热,且无其他严重症状(如呼吸困难、持续高烧等) ,可通过自我隔离、居家观察 、佩戴口罩、勤洗手、保持室内通风等措施控制病情,无需进入集中隔离点 。流感或其他传染病引发的发热可能需隔离。
普通感冒发烧去医院一般不会被直接隔离,但具体是否隔离需结合以下情况判断: 患者来源与接触史若患者来自疫情高风险地区,或近期与确诊病例 、无症状感染者有密切接触史 ,医院可能依据防控要求对其采取隔离观察措施。这是为了阻断潜在传播链,保护其他患者和医护人员安全 。
疫情期间发烧去医院不一定会被直接隔离,是否隔离需结合流行病学史及检查结果综合判断。具体如下:若患者存在明确流行病学风险 ,例如近期到过疫区、与确诊或疑似新冠肺炎患者有过密切接触史,或属于聚集性发病群体中的一员,此时因发烧前往医院发热门诊就诊 ,通常会被要求隔离观察。
普通感冒发烧去医院一般不会被隔离,但具体情况需结合医院规定和当地疫情防控政策判断。首先,普通感冒和发烧多由病毒引起 ,属于自限性疾病 。大多数情况下,患者可通过居家护理(如休息、补水 、对症用药)缓解症状,无需住院或隔离。

疫情期间出现咳嗽怎么办
止咳药物:在医生指导下使用止咳药 ,如连花清咳片。其可宣肺泄热、化痰止咳,通过阻断气道炎症、减少痰液分泌和黏度 、促进痰液清除,改善肺功能 。抗炎药物:若咳嗽伴明显炎症反应(如呼吸道黏膜充血水肿),可使用糖皮质激素类吸入剂减轻症状。抗生素:明确存在细菌感染时 ,需在医生指导下使用抗生素。
疫情期间出现感冒咳嗽,可采取以下措施处理:自我隔离与观察出现症状后应立即自我隔离,避免与他人密切接触 ,减少病毒传播风险 。同时需密切观察病情变化,若咳嗽加重、出现持续高热(体温≥35℃)、呼吸困难或胸痛等症状,需及时就医 ,并主动告知医生近期旅居史和接触史,以便快速排查感染风险。
保持空气湿润:使用加湿器维持室内湿度50%-60%,避免干燥空气刺激呼吸道。冬季使用暖气时需加强湿度调节 ,儿童房间加湿器需每天清洁,防止细菌滋生 。哮喘患者适宜湿度可减少气道痉挛。多饮温水:成年人每天饮水1500-2000毫升,儿童按体重调整(如婴幼儿每天每公斤体重100-150毫升)。
在疫情期间出现感冒咳嗽症状 ,可采取以下措施:基础防护与自我管理立即自我隔离:避免与他人接触,尤其是前往人员密集场所,减少病毒传播风险 。佩戴口罩:与他人接触时需全程佩戴口罩,防止飞沫传播。保持手部清洁:勤洗手 ,尤其在咳嗽、打喷嚏或接触公共物品后,使用肥皂或含酒精的免洗洗手液。
感染相关性咳嗽(如新冠病毒感染):可能伴发热 、乏力,无基础疾病的成年人可居家休息 ,增加水分摄入,半卧位减少夜间刺激。婴儿需避免误吸,保持正确喂养姿势;孕妇用药需谨慎 ,优先增加空气湿度;老年人需警惕肺炎等并发症,密切观察体温、咳痰及胸痛、呼吸困难等症状 。
疫情期间感冒咳嗽怎么办
疫情期间出现感冒咳嗽,可采取以下措施处理:自我隔离与观察出现症状后应立即自我隔离 ,避免与他人密切接触,减少病毒传播风险。同时需密切观察病情变化,若咳嗽加重 、出现持续高热(体温≥35℃)、呼吸困难或胸痛等症状 ,需及时就医,并主动告知医生近期旅居史和接触史,以便快速排查感染风险。
在疫情期间出现感冒咳嗽症状,可采取以下措施:基础防护与自我管理立即自我隔离:避免与他人接触 ,尤其是前往人员密集场所,减少病毒传播风险 。佩戴口罩:与他人接触时需全程佩戴口罩,防止飞沫传播。保持手部清洁:勤洗手 ,尤其在咳嗽、打喷嚏或接触公共物品后,使用肥皂或含酒精的免洗洗手液。
儿童咳嗽超过2周需及时就医,成年人持续咳嗽伴体重下降 、盗汗等需排查结核等 。采取非药物缓解措施 保持空气湿润:使用加湿器维持室内湿度50%-60% ,避免干燥空气刺激呼吸道。冬季使用暖气时需加强湿度调节,儿童房间加湿器需每天清洁,防止细菌滋生。哮喘患者适宜湿度可减少气道痉挛 。
发表评论