宁波市疫情敏感地区吗/宁波受疫情严重吗
宁波疫情属于什么风险地区
〖壹〗、高风险地区:具体地区名单会随疫情形势动态调整 ,可通过权威渠道实时查询。高风险地区通常意味着当地疫情较为严重,传播风险高,会采取更为严格的防控措施 ,如封控管理 、全员核酸检测等 。中风险地区:同样处于动态变化中。

〖贰〗、属于低风险地区。宁波宁波市辖区地区近来没有中、高风险区域,都是低风险地区 。自宁波出发,一般都会允许去外地 ,外地也不会不让宁波的人进去,不用核酸检测和隔离。

〖叁〗 、现在浙江的宁波等一些地区是中高风险区。浙江其他地方绝大部分地区疫情平稳,是低风险地区 。浙江控制疫情的力度很大 ,自前年疫情爆发以来浙江的疫情一直比较平稳,只有近段时间个别地区出现疫情反复,到现在为止,浙江的疫情已经逐渐消退 ,相信不久的将来,浙江的疫情将会消失。
〖肆〗、中风险区:无症状感染者和病例停留或是活动一段时间,且可能有一定疫情传播风险的活动地、工作地等区域 ,划分为中风险区。风险区域范围根据流调研判结果划定 。低风险区域:中 、高风险区所在县(市、区、旗)的其他区域为低风险区。
〖伍〗 、不严重。通过查询相关资料显示:截止到2022年8月22日,浙江宁波属于我国低风险地区,确诊人数为7人 ,没有新增病例,疫情并不严重,还是需要注意戴好口罩 ,做好个人防护。
〖陆〗、近来不建议前往宁波旅游 。以下是具体分析:疫情风险 根据最新消息,宁波部分地区被认定为高、中风险区。这意味着当前宁波存在一定的疫情传播风险。为防止疫情扩散,宁波已经暂停了跨省团队旅游和“机票+酒店 ”业务 。这一措施旨在减少人员流动 ,降低疫情传播的可能性。

现在去宁波需要隔离吗?外来宁波防疫最新政策
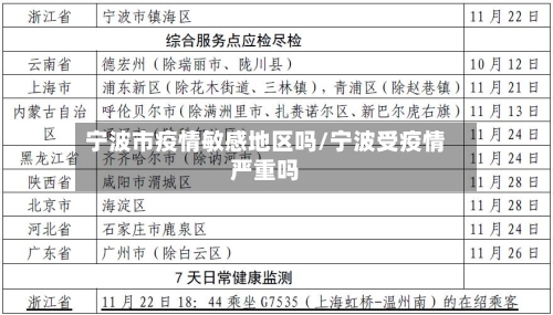
低风险地区:低风险地区外来人员到宁波不需要隔离。中高风险地区所在县:对于国内疫情中高风险地区所在县的其他人员,实施“2+14”健康管理措施,即需要核验2天内的核酸检测阴性证明 。若无证明,则需在就近的综合服务点等指定场所接受核酸检测 ,结果为阴性者需纳入14天日常健康监测。
低风险地区:如果出发地是上海的低风险地区,去浙江宁波不需要隔离。但需要在出发前天做好核酸检测,并在到达宁波后 ,根据当地要求,可能需要在火车站进入专用通道,出示健康码 ,进行场所码登记,并接受管理人员的身份信息登记和再次核酸检测 。完成这些步骤后,即可自由行走。
需要隔离。 根据最新的防控政策规定 ,若来自中高风险地区,来宁人员持有效防疫证明材料实行集中隔离14天, 上海属于中高风险地区 ,因此去浙江宁波需要隔离 。另外,具体情况还需根据相关政策和防疫要求做出相应的决策。需要隔离。
从西安到宁波不需要隔离。但需要注意的是:申请健康码:来宁波后需要申请健康码,并确保其为绿色 。遵守当地防疫政策:虽然不需要隔离,但仍需遵守宁波当地的防疫政策和规定 ,如佩戴口罩、保持社交距离等。请务必关注当地最新的防疫政策和要求,以确保行程顺利。
对于来自低风险地区的外来人员,到宁波后无需进行隔离 。然而 ,对于来自国内疫情中高风险地区所在县(市 、区)的其他人员,则需实施“2+14”的健康管理措施。这意味着,他们需要提供2天(48小时)内的核酸检测阴性证明 ,若无证明则需前往指定的综合服务点等场所接受核酸检测。
宁波现在属于什么风险级别?
〖壹〗、宁波银行理财整体可靠,但所有理财均有风险,需根据自身风险承受能力谨慎选取 。从银行资质与风控能力来看 ,宁波银行是全国20家系统重要性银行之一,不良率长期维持在较低水平,最新数据为0.76% ,这表明其资产质量较高,经营稳健性突出。
〖贰〗、宁波现在属于低风险级别。具体来说:疫情控制情况:宁波市政府采取了一系列有效的疫情防控措施,包括加强社区管理 、提高检测能力、加强医疗资源配置等,疫情得到了有效的控制 。核酸检测与监测:宁波市已经实现了多轮全员核酸检测 ,并加强了对重点人群的监测和管理,确保了疫情的及时发现和处置。
〖叁〗、属于低风险地区。宁波宁波市辖区地区近来没有中 、高风险区域,都是低风险地区 。自宁波出发 ,一般都会允许去外地,外地也不会不让宁波的人进去,不用核酸检测和隔离。
〖肆〗、宁波中风险地区:镇海区蛟川街道的临江小区、宁波阿尔卑斯电子有限公司宁波低风险地区:近来宁波市其他地区均为低风险地区。上面就是关于宁波现在属于什么风险等级的相关介绍 ,近来宁波疫情还在持续中,当地也在组织民众进行核酸检测。
浙江宁波是什么风险地区
〖壹〗 、返慈健康管理:高风险地区:所在县(市、区)或设区市来浙返浙人员实行“14+7 ”健康管理(14天集中隔离+7天居家健康观察) 。中风险地区:所在县(市、区)或乡镇(街道)来浙返浙人员实行“7+7”健康管理(7天居家健康观察+7天日常健康监测)。
〖贰〗 、宁波属于低风险地区,到贵阳不需要做核酸检测 ,只需要做好健康码和行程码就可以了。
〖叁〗、浙江省:作为经济发达、人员流动频繁的省份,在疫情防控中也面临着一定压力 。杭州、宁波等城市在出现疫情后,会根据病例的活动轨迹和疫情传播风险 ,将部分区域划定为中风险地区,实施如公共场所限流 、加强健康监测等防控举措。
〖肆〗、中风险区:无症状感染者和病例停留或是活动一段时间,且可能有一定疫情传播风险的活动地、工作地等区域,划分为中风险区。风险区域范围根据流调研判结果划定 。低风险区域:中 、高风险区所在县(市、区、旗)的其他区域为低风险区。
〖伍〗 、根据最新消息 ,宁波部分地区被认定为高、中风险区。这意味着当前宁波存在一定的疫情传播风险 。为防止疫情扩散,宁波已经暂停了跨省团队旅游和“机票+酒店”业务。这一措施旨在减少人员流动,降低疫情传播的可能性。
宁波是什么风险地区
宁波来返杭州滨江的通行政策为:宁波作为省内低风险地区 ,来返杭州滨江需出示浙江健康码绿码 。具体说明如下:基本通行要求:宁波属于省内低风险地区,按照规定,省内低风险地区返滨人员 ,凭借浙江健康码绿码即可通行。
宁波北仑来杭州钱塘区的人员,若来自中风险地区,会被实行“14+7 ”健康管理措施 ,即14天集中隔离医学观察+7天居家健康观察;若来自非中风险地区,则一般不会被隔离,但需遵循相关防控要求。
宁波来杭州行程码会带星号 ,但前提是宁波存在中高风险地区且行程卡数据更新及时。 具体说明如下:行程码带星号的含义:行程码到访地右上角的星号标记,表示当前该城市存在中风险或高风险地区,并不表示用户实际到访过这些中高风险地区 。
发表评论