在哪能查到重点地区疫情/怎么查重点管控地区
如何证明自己14天内没有去过重点疫情地区和国家
〖壹〗、可以通过查询疫情防控行程卡来证明自己14天内没有去过重点疫情地区和国家。具体操作步骤如下:准备工具:确保手机可以正常使用微信功能 。疫情防控行程卡是证明行程的关键工具 ,通过它可获取个人14天内的行程信息。打开微信并扫码:打开手机微信应用,点击界面右上角的“扫一扫 ”功能。

〖贰〗 、可通过吉祥码验证14天内是否去过疫区,具体操作步骤如下:准备工具:使用华为畅享9 Plus手机(Android9系统,Version 0.7版本) ,通过微信小程序操作。进入微信小程序:打开手机微信,点击底部“发现”选项,进入新页面后点击“小程序” 。

〖叁〗、天内到访地可通过手机短信向运营商查询 ,具体方法如下:中国移动用户查询步骤 步骤1:打开短信应用点击手机桌面“短信”图标,进入短信编辑界面。步骤2:编辑短信点击右上角“编辑 ”图标,输入收件人“10086”。步骤3:发送查询指令在短信内容框输入“CXMYD” ,点击“发送 ”图标 。

〖肆〗、证明自己没去过的地方可以通过电信、移动 、联通三家基础电信运营商进行查询即可证明。根据疫情防控的需要,在得到用户授权的情况下,基于大数据分析 ,向用户提供 本人“疫情防控行程查询”服务。随着企业复工和返程高峰的到来,此服务可用来辅助证明是否离开城市或者由异地返回 。
〖伍〗、天无外出证明可以通过通信大数据行程卡服务办理。为帮助大家便捷地证明自己的行程,提高企业、社区 、交通部门等机构的行程查验工作效率 ,加速复工复产进程,国务院客户端小程序上线工信部信息通信管理局推出的疫情防控通信大数据行程卡。
〖陆〗、自动更新:通过通信网络数据生成信息,实时更新行程记录 。境外查询:自3月6日起支持查询前14天到访的境外国家或地区。如何通过“皖事通”APP查询?操作步骤:下载注册:扫描二维码下载并注册“皖事通 ”APP。进入服务:登录后选取“安徽省”,进入“我的服务”→“交通出行 ”→“通信大数据行程卡” 。

国内重点区域返安一览表在哪可以查到
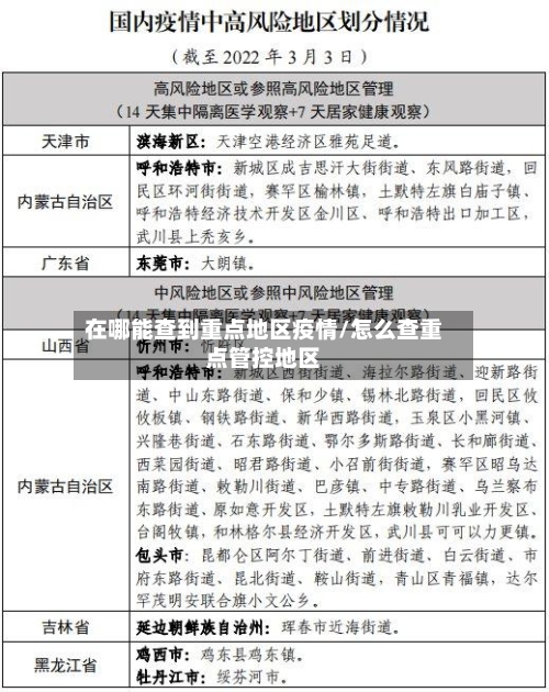
〖壹〗、可以在人民政府网上查到。例如:根据《关于进一步加强全省近期重点人群新冠病毒核酸检测的通知》(鄂防指办发【2022】6号)和 《关于进一步强化近期外防输入工作的紧急通知》(鄂防指办发〔2022〕14号) ,在省疫情防控指挥部确定管控地区的来鄂返鄂人员,实施“14天集中隔离医学观察”。
〖贰〗 、北京市通州区(3个):新华街道盛业家园社区,如意社区;中仓街道新华园社区。
〖叁〗、潍坊市安丘市景芝镇和威海市文登区有以上旅居史的来鄂人员 ,集中隔离医学观察至离开当地满14天 。管控区域调整后,相关健康管理措施和时间随之调整。所有外省来返鄂人员需提供48小时内核酸检测阴性证明并在24小时内做一次核酸检测,行程码带*号需在核酸检测落地查的基础上 ,第3天再做一次核酸检测。
〖肆〗、管控区域调整后,相关健康管理措施和时间随之调整 。对我省划定管控区域以外的北京市来鄂返鄂人员,查验48小时核酸阴性证明 ,纳入7天社区健康监测。所有外省来返鄂人员需提供48小时内核酸检测阴性证明并在24小时内做一次核酸检测,在核酸检测落地查的基础上,第3天再做一次核酸检测。
〖伍〗 、中高风险地区返渭的人员请第一时间到辖区集中隔离场所报到 ,严格落实14天集中隔离+核酸检测等措施,食宿、医疗及核酸检测等费用自理 。此外,湖北宜昌也明确,境外及国内中、高风险地区来(返)宜人员 ,应主动向所在社区(村)报告,并配合落实隔离医学观察 、社区健康监测和核酸抗体检测等管控措施。
重点管控地区怎么查
可以通过“i深圳 ”APP查询重点管控地区,具体方法如下:准备工具:使用华为P50手机(系统版本为HarmonyOS0.0 ) ,并确保已安装“i深圳”APP(版本0 )。进入防疫重点区域页面:打开手机上的“i深圳”APP,在首页中选取【防疫重点区域】,点击进入该页面 。查询重点管控地区:在“防疫重点区域”页面上 ,选取【管控、防范区域查询】,点击进入后即可查到重点管控地区。
可以通过“i深圳 ”APP查询重点管控地区,具体方法如下:准备工具:使用iPhone12手机 ,系统版本为iOS14,并下载安装“i深圳”APP,版本为0。进入疫情防控专区:打开“i深圳”APP ,在主页点击“疫情防控 ”选项,进入相关功能界面 。
快速查询渠道 微信查询:搜索“北京本地宝”公众号,关注后回复【限制进京】,可获取以下信息:北京市中高风险管控地区一览表;全国各地中高风险名单;最新进京政策解读。
发表评论