疫情重点管控地区表最新/疫情重点地区最新查询
重点管控地区和重点关注地区的区别
〖壹〗 、重点管控地区是指通常所说的中高风险地区所在的行政区域 。重点关注地区是指重点管控区所在的地市除重点管控区以外的行政区域。重点关注地区指的是需要增加注意力的区域也就是说需要重点跟进和关心的区域,重点关注地区意味着该地区成为了重点关注的对象 ,同时也需要对其予以重点关注。

〖贰〗、重点管控地区和重点关注地区区别是什么?重点管控地区是指:通常所说的中高风险地区所在的行政区域 。
〖叁〗、重点管控地区和重点关注地区区别是什么? 重点管控地区是指:通常所说的中高风险地区所在的行政区域。
〖肆〗 、重点管控地区是已经出现疫情,重点关注地区是还没证实有病例出现,但是有在验证中的。重点管控地区:我们通常所说的中高风险地区所在的行政区域 ,例如江苏省南京市江宁区 。截至8月3日,国内高风险地区4个、中风险地区119个。
〖伍〗、疫情重点关注地区是指重点管控区所在的地市除重点管控区以外的行政区域。针对疫情重点关注地区来(返)人员,各地有相应的管理措施。比如沈阳规定 ,从重点关注地区来(返)人员需提供7日内或48小时新冠病毒核酸检测阴性证明,无法提供核酸检测阴性信息的,需第一时间接受核酸检测 。
〖陆〗 、重点管控地区和重点关注地区区别。重点管控地区是指:通常所说的中高风险地区所在的行政区域。

全国疫情重点地区名单
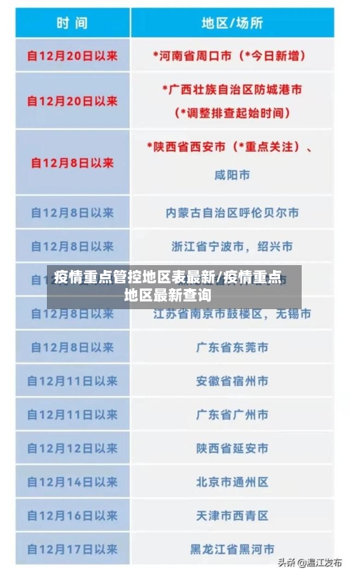
浦东新区祝桥镇被列为中风险地区上海市卫生健康委主任邬惊雷表示,该病例并未接触冷冻食品 ,跟进博会并无关联 。经上海市疫情防控指挥部研究决定,将浦东新区祝桥镇列为中风险地区,上海市其他区域的风险等级不变 ,要求中风险区域的相关人员原则上不能离沪,确需离沪的需持7天内核酸检测阴性的证明。
湖北省作为重点疫区:作为疫情的发源地,湖北省尤其是武汉市在疫情期间面临着极大的挑战。随着疫情的扩散 ,湖北省其他地区也受到了严重影响,因此整个省份被视为重点疫区 。 广东、黑龙江等省份的疫情情况:广东等地由于人口流动大、密度高,疫情传播速度快 ,一度成为重要的防控区域。
截至近来,国内共有2个高风险地区,76个中风险地区 ,主要分布在陕西省、河南省 、浙江省等地,以下为详细信息(数据不包括港澳台地区):高风险地区:具体地区名单会随疫情形势动态调整,可通过权威渠道实时查询。
河西区(1个):天塔街清海湾大众浴池 。滨海新区(1个):天津临港经济区东方星城。山东省 青岛市(2个):莱西市第七中学(龙口东路25号),龙口东路18号安居小区。威海市(2个):威海经济技术开发区华夏路51号鼎信大厦 ,威海火炬高技术产业开发区古寨东路145号渊源澡塘 。
模板功能:接龙管家的中高风险旅居史排查模板,相对于传统统计方式更快速方便。线上排查没有人数限制,避免了挨家挨户排查的线下接触 ,降低了风险,且收集内容互不可见,极大程度保护了隐私。
全国中高风险地区名单可通过以下方式实时查询:国务院官方微信小程序:查询方式:直接点击进入该小程序 ,即可获取最新的全国风险等级信息。信息来源:数据来源于各地政府和卫健委的官方发布,确保信息的权威性和准确性 。
如何查询自己是否被限制进京?
查城市名单:若近期有边境口岸城市旅居史,需确认所在城市是否在限制进京名单中。可通过“北京本地宝 ”公众号回复【限制进京】获取最新名单 ,或查询北京市疾控中心发布的管控地区一览表。进返京通用要求 必备条件:持48小时内核酸检测阴性证明;“北京健康宝”显示绿码(无弹窗) 。
查询自己有没有被限制进京可以通过点击微信城市服务的出现政策查询即可进行查询,具体操作如下:点击微信城市服务查询点击城市服务 在微信中点击我,点击服务 ,点击城市服务。点击进入专区 在城市服务中点击进入专区。点击出现政策 在疫情专区点击出行政策查询,查询北京的政策即可进行查询 。
可以通过微信的城市服务功能来查询自己是否被限制进京,具体操作如下:打开软件并进入城市服务专区:打开微信软件,在城市服务页面 ,点击专区。点击出行政策查询:在专区页面,找到并点击出行政策查询选项。点击各地疫情防控政策:在出行政策查询页面,点击各地疫情防控政策 。
可以通过微信的城市服务查询自己是否被限制进京 ,具体步骤如下:进入微信:首先进入手机的微信应用,点击底部菜单栏的“我”选项。选取服务:在“我 ”的页面中,选取“服务”选项。进入城市服务:在服务页面中 ,选取“城市服务” 。
可以通过微信的城市服务功能来查询自己是否被限制进京,具体操作如下:打开微信并进入“我 ”的页面:打开手机的微信应用,点击界面下方“我的”选项。进入服务页面:在“我”的页面中 ,点击上方的“服务”。进入城市服务页面:在服务页面中,点击上方的“城市服务 ”。
关注限制进京名单 微信搜索公众号北京本地宝,关注后对话框回复【限制进京】可获限制进京名单(北京市按照中高风险管控地区一览表)、全国各地中高风险名单 。通过查看这些名单 ,可以明确自己所在地区是否在限制进京范围内。
濮阳发布排查管控紧急通知
濮阳市新冠肺炎疫情防控指挥部办公室于2021年12月22日发布了《关于对有西安等中高风险地区旅居史人员开展排查管控工作的紧急通知》,具体内容如下:开展重点人员排查管理 排查范围:各县(区)需立即对12月9日以来有西安市等中高风险地区旅居史的人员开展全面排查。管理措施:对排查出的人员登记造册,严格落实核酸检测和隔离医学观察 。
濮阳市发布了最新疫情防控通告,具体内容如下:入(返)濮人员管理 提前报备要求:14天内有中高风险地区及本土疫情城市旅居史的人员非必要不入(返)濮。确需入(返)濮的 ,须提前3天向社区(村)、单位报备,确保信息真实准确。
月1日,长春教育局发布紧急通知 ,师生员工严格坚持“非必要不离省”,尽量避免前往人群密集的公共场所,切实降低疫情感染风险;有疫情排查管控城市旅居史的相关人员返长后 ,要第一时间向所在社区(乡镇)和单位登记 、报告;外出师生员工应提前返回学校所在地,自觉做好健康监测,为正常返校做准备 。
实施时间秋冬季攻坚期:2021年10月1日至2022年3月31日 ,各城市需完成PM5平均浓度和重度及以上污染天数控制目标。核心管控措施扬尘污染管控:各城市平均降尘量不得高于7吨/月·平方公里,鼓励逐月监测排名。
现就做好我区新冠肺炎疫情防控工作通告如下:自本通告发布之日起,所有从重点疫情地区返周的人员 ,必须在到达周村后4小时内主动向所在社区、村委员会进行登记备案或拨打110向公安机关报告,以便接受相关检测及服务,并到指定的核酸检测点进行核酸检测 。
全国中高风险地区名单一览表最新(截至12月21日)
截至12月19日,全国共有16个县(镇、街道 、区)被划分为中风险地区。具体包括北京市朝阳区的汉庭酒店大山子店及其底商 ,辽宁大连金普新区的先进街道金润小区B区,新疆吐鲁番市高昌区的红盾小区,黑龙江牡丹江市的多个小区和社区 ,内蒙古呼伦贝尔市的多个街道办事处,以及四川成都市的多个社区和村庄。
调高地区:12月19日,北京市朝阳区汉庭酒店大山子店(包括底商)划定为中风险地区 。
截至近来 ,国内共有2个高风险地区,76个中风险地区,主要分布在陕西省、河南省、浙江省等地 ,以下为详细信息(数据不包括港澳台地区):高风险地区:具体地区名单会随疫情形势动态调整,可通过权威渠道实时查询。
截至12月15日16时)全国现有1243个高风险地区,涉及21个省(自治区 、直辖市)和新疆生产建设兵团、69个设区市(区);161个低风险地区 ,涉及21个省(自治区、直辖市)和新疆生产建设兵团 、68个设区市(区)。
进行核酸测试。隔离规定高危地区14天集中隔离医学观察 。根据情况在中等风险地区进行14天集中隔离医学观察(特殊情况按国家和广东省有关政策执行)。从低风险地区来广州:从国内疫情低风险地区返回广州的人员,应自觉配合体温检测,提前办理粤康码或穗康码。
2022全国中高风险地区一览表最新(实时更新)
截至近来,国内共有2个高风险地区 ,76个中风险地区,主要分布在陕西省、河南省、浙江省等地,以下为详细信息(数据不包括港澳台地区):高风险地区:具体地区名单会随疫情形势动态调整 ,可通过权威渠道实时查询 。高风险地区通常意味着当地疫情较为严重,传播风险高,会采取更为严格的防控措施 ,如封控管理、全员核酸检测等。
全国中高风险地区名单持续更新如下:截至2022年6月21日,全国有高风险地区11个,中风险地区38个如下。
查询流程:进入查询页面后 ,系统默认展示全国中高风险地区总数及分布地图,点击具体省份可查看详细名单,支持按地区筛选和关键词搜索 。功能特点:数据细化:除风险等级外 ,还提供各地区防控政策 、隔离要求等延伸信息。实时更新:名单与国家卫健委同步,每24小时至少更新一次,紧急情况加更。
截至2022年1月11日18时,安阳市最新风险等级名单如下:高风险地区(2个)汤阴县育才中学作为教育机构 ,因出现聚集性疫情传播,被划定为高风险区域,需严格落实封闭管理措施 。汤阴县古贤镇大朱庄村该村因确诊病例集中且存在社区传播风险 ,被列为高风险地区,实施全员居家隔离及全面消杀。
提醒:所有平台均支持动态更新,查询时需确保网络连接正常 ,并注意选取最新日期数据。疫情风险等级划分标准根据国家卫生健康委员会指南,风险等级按以下标准划分:高风险地区:累计确诊病例超过50例;14天内有聚集性疫情(如学校、工厂等集体单位出现多例感染) 。
新增高风险地区(1个)朝阳区双井街道广和南里二条 调整原因:截至2022年4月30日24时,该区域近14天累计报告6例本土确诊病例。调整依据:根据《北京市新冠肺炎疫情风险分级标准》 ,由中风险地区升级为高风险地区。
发表评论