【深圳是否属于疫情区地区,深圳是否疫情风险地区】
深圳桂园街道红村社区疫情封控区和管控区在哪里
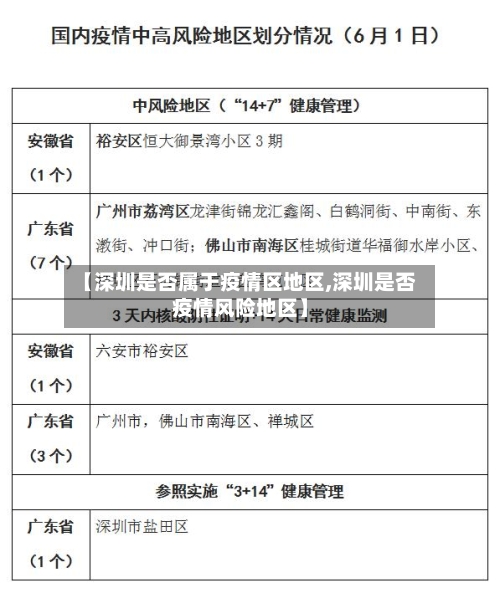
〖壹〗 、根据疫情防控工作需要 ,自2022年3月29日起,福田区在南园街道划定封控区、管控区、防范区: 封控区 埔尾新村第45栋 。 实行“区域封闭、足不出户 、服务上门 ”的管控措施。 管控区 埔尾新村(封控区除外)。 严格实施围合管理和人员名单化管理,人员“只进不出”,区域内“商业暂停” ,实行“定格管理,足不出楼,错时取物”。

〖贰〗、近来深圳市辖6个市辖区 ,51个街道办事处: 福田区: 南园街道:辖 巴登、滨江 、沙埔头、南园、园西 、锦龙、南华、赤尾 、滨河9个社区 。 园岭街道:辖 红荔、园东、通新岭 、福强、荔村、长城、上林 、南天、鹏盛9个社区。

〖叁〗、华强北在深圳市福田区,且本身就是一个街道,不属于福田区下的其他街道。具体来说:地理位置:华强北街道位于福田区东部 ,东起红岭路,西至华富路,南临深南路 ,北止红荔路 、华富路 。相邻街道:与罗湖区桂园街道、福田区的华富街道、南园街道以及园岭街道相邻。

〖肆〗 、银行背景与实力华侨银行是新加坡历史最悠久的本土银行,也是东南亚第二大金融服务集团,拥有穆迪Aa1级评级 ,并被《彭博市场》杂志评为全球最强银行,品牌信誉和世界地位较高。
〖伍〗、桂园街道:辖 大塘龙、桂木园 、人民桥、红岭、红南 、红村、滨苑、鹿丹村、老围 、松园、洪围、新围12个社区 。黄贝街道:辖 新湖 、黄贝岭、新秀、水库 、新谊、曦龙、湖滨 、罗芳、新兴、文华 、碧波、怡景、凤凰13个社区。
〖陆〗、属于桂园街道办事处。现辖12个社区 。有桂木园 、人民桥、红村、鹿丹村 、松园、大塘龙、新围 、老围等8个社区工作站。桂园街道辖区地处深圳市金融、商贸中心区。
深圳龙华区民治街道疫情封控区 、管控区和防范区
但封控区、管控区、防范区仍严格执行疫情防控相关措施 。深圳各区域解封情况罗湖区:自2022年3月18日零时起,解封东门街道方海商苑A 、B座4至8楼住宅,解封一周内继续围合管理 ,设置卡口和“电子哨兵 ”,实施居民白名单管理。东门街道方海商苑C座(含A、B、C座底商)、解放路1051号宝生大厦1018-1商铺解除管控。
解封了。截止到2022年9月28日,深圳龙华区处于低风险区 ,原封控 、管控区解除后一周内继续围合管理,设置卡口和“电子哨兵”,实施居民“白名单”管理 。防范区解除后一周内 ,实施略高于社会面管理,避免各类人群聚集活动,严格做好自我健康监测 ,强化医疗机构、药店等哨点监测。
022深圳龙华区疫情严重。通过查询相关信息显示截止2022年10月22日,深圳市龙华区新型冠状病毒肺炎疫情防控指挥部办公室通告(第145号)经专家组研判龙华区调整民治街道、大浪街道相关风险区范围和防控措施,现通告如下:将民治街道民强社区塘水围三区第17栋由高风险区调整为中风险区 。
要。民治街道 ,隶属于广东省深圳市龙华区,位于深圳中轴线,东接龙岗区坂田街道,南邻罗湖区清水河街道与福田区梅林街道。根据当地疫情防控中心显示截止到2022年9月20日民治街道区域没有疫情 ,属于常态化管理区域,但是还没接到官方解封的通知,所以一定要民治街道整个封闭 ,才能确保人民的安全 。
有。由高风险调整为中风险区将民治街道白石龙社区逸秀新村第1栋至3栋由高风险区调整为中风险区。调整后的中风险区实行“人不出区 、错峰取物 ” 。将民治街道白石龙社区逸秀新村第4至12栋、第5A栋、第3栋旁花店由中风险区调整为低风险区。调整后的低风险区加强个人防护 、避免聚集。
现在深圳属于低风险地区 。将民治街道大岭社区莱蒙水榭春天6B区第2栋由中风险区调整为低风险区。调整后的低风险区加强个人防护、避免聚集,区域内人员离开深圳市持48小时核酸检测阴性证明。以上调整自222年9月12日12时起执行,后续将根据疫情防控形势变化适时调整。
深圳南山区粤海街道疫情管控区域范围调整为防范区
粤海街道范围包括 ,东起沙河西路,西接南海大道,南至东滨路 ,北到北环大道 。粤海街道属于深圳市南山区,辖区面积1847平方千米,海岸线长47千米。南山区常住人口1446万人 ,其中,户籍人口844万人,非户籍人口502万人。
沙河街道:铭子星辰汽车服务(白石洲店) 。龙华区:民治街道:深圳市汇成洋汽车服务有限公司龙华分公司。龙岗区:吉华街道:钱大妈(怡翠山庄店)、永中盛药房 、网球王子の蛋糕店。
核心区域定位 南山区粤海街道是深圳科技企业最密集的区域,涵盖深圳科技园、深圳湾科技生态园、留仙洞总部基地等园区 。这里聚集了腾讯 、大疆、中兴等头部企业总部 ,以及超过112家上市公司,密度堪比美国硅谷。
深圳是低风险地区吗
〖壹〗、深圳近来全市为疫情低风险等级。以下是相关拓展信息:交通出行防控措施:机场、公路 、铁路、港口码头等交通站场需落实体温检测、亮码 、戴口罩等防控要求,严禁红黄码人员搭乘 ,并加强人流引导,避免人员集聚 。城市公共交通、出租车、网约车需严格落实戴口罩 、通风消毒等防控措施,乘客和司机均需做好个人防护。
〖贰〗、坐高铁离开深圳不需要7两小时核酸证明。具体说明如下:政策调整情况:自2022年1月26日零时起 ,深圳市全域调整为低风险地区,原执行的“持48小时核酸阴性证明离深”管控措施同步取消,同时明确无需出示7两小时核酸证明 。该政策调整基于疫情风险等级变化 ,旨在优化人员流动管理。
〖叁〗、是的,深圳龙岗近来是疫情低风险地区。以下是与深圳龙岗疫情风险及防控措施相关的详细信息:中高风险区来深人员落地核酸检测:深圳已暂停往来中高风险地区道路客运服务。对所有返深人员严格落实3个100%(体温检测 、亮码、戴口罩)防控措施 。
〖肆〗、截至近来,深圳龙华区整体属于疫情低风险区 ,但部分街道划分有封控区和管控区。以下是详细说明:龙华区整体风险等级:根据疫情风险等级划分标准,低风险地区需满足“无确诊病例或连续14天无新增确诊病例”。近来龙华区整体符合这一条件,因此被认定为低风险区 。

深圳龙华区是低风险区吗
〖壹〗 、截至近来,深圳龙华区整体属于疫情低风险区 ,但部分街道划分有封控区和管控区。以下是详细说明:龙华区整体风险等级:根据疫情风险等级划分标准,低风险地区需满足“无确诊病例或连续14天无新增确诊病例 ”。近来龙华区整体符合这一条件,因此被认定为低风险区 。
〖贰〗、龙华有5个低风险区 ,10个中风险区和9个高风险区。
〖叁〗、截至2022年8月31日,属于低风险区,随着疫情变化而变化。
〖肆〗、可以 。截止4月8日深圳龙华区近来是属于低风险区域 ,属于安全的。但还是要做好防护措施非必要不外出。龙华隶属于广东省深圳市龙华区,位于深圳市中轴线,龙华区中心 ,东与龙岗区坂田街道接壤,西接大浪街道,南邻民治街道 ,北与观湖街道 、福城街道相连,辖区总面积118平方千米 。
〖伍〗、低风险。通过查询深圳龙华区疫情防控官方网站显示:截止于2022年11月9日深圳龙华区为低风险地区,实施常态化管理。龙华区,隶属于广东省深圳市 ,位于深圳地理中心和城市发展中轴,毗邻“六区一市”,北邻东莞市和光明区 ,东连龙岗,南接福田、罗湖 、南山,西靠宝安。
〖陆〗、近来罗湖区是中等风险区 ,去的话健康码会变黄 。所以没必要不去罗湖区,这才是正确的选取。
发表评论