【灵武疫情低风险地区,灵武属于中风险地区吗?】
银川市哪个区是低风险
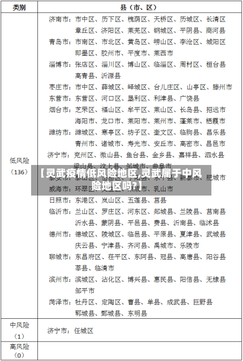
具体如下:低风险地区银川市3个:金凤区、西夏区 、贺兰县;石嘴山市3个:大武口区、惠农区、平罗县;吴忠市4个:利通区 、盐池县、青铜峡市、红寺堡区;固原市5个:原州区 、西吉县、泾源县、彭阳县 、隆德县;中卫市2个:中宁县、海原县;宁东地区1个:宁东能源化工基地。

截止2022年12月13日根据宁夏回族自治区新冠肺炎县市、区疫情风险评估分级标准金凤区 、西夏区、兴庆区,灵武市是属于低风险区 。

低风险区金凤区其他区域为低风险区 ,实行“个人防护、避免聚集”防范措施。以上区域范围及管控要求将根据疫情防控形势变化适时调整。

近来,全区22个县(市、区)和宁东地区中,低风险县(市 、区)为18个(含宁东地区) ,中风险县(市、区)降至5个,无高风险县(市、区) 。
银川市灵武市近来为低风险等级地区。根据国内的疫情防控政策,疫情低风险地区将对人员不采取隔离措施 ,所以一般情况下,银川低风险地区去外地不需要做核酸检测。
银川兴庆区满春康居是低风险地区 。根据国内疫情防控最新通报,截止至2022年11月5日 ,银川市的高风险地区有:银川市金凤区红宝锦绣河畔小区。银川市永宁县鲜果路34号。银川市永宁县鲜果路22号 。银川市永宁县望远人家A区49号楼。银川市永宁县双庆东路北侧(58号至120号)沿路店铺。
宁夏属于低风险还是高风险
宁夏银川属于低风险地区 。以下是判断依据及风险等级划分标准的详细说明:判断依据:宁夏银川近期没有确诊病例,符合低风险地区的定义。风险等级划分标准:低风险:无确诊病例或连续14天无新增确诊病例。宁夏银川符合这一标准。
青海西宁:低风险区且未经过中 、高风险区的入宁人员,需要出示绿色健康码;中、高风险区入宁人员及经过中、高风险区的入宁人员需要提供绿色健康码 、7天内有效核酸检测阴性报告 ,抵达西宁后需要主动向社区或酒店报备并配合隔离14天 。
法律分析:根据宁夏回族自治区新冠肺炎县(市、区)疫情风险评估分级标准,截至2020年3月1日,全区22个县(市、区)和宁东地区,低风险县(市 、区)为18个(含宁东地区) ,中风险县(市、区)为5个,无高风险县(市、区)。
银川灵武区风险等级
〖壹〗 、银川市灵武市近来为低风险等级地区。根据国内的疫情防控政策,疫情低风险地区将对人员不采取隔离措施 ,所以一般情况下,银川低风险地区去外地不需要做核酸检测 。
〖贰〗、截止2022年12月13日根据宁夏回族自治区新冠肺炎县市、区疫情风险评估分级标准金凤区、西夏区 、兴庆区,灵武市是属于低风险区。
〖叁〗、具体如下:低风险地区银川市3个:金凤区、西夏区 、贺兰县;石嘴山市3个:大武口区、惠农区、平罗县;吴忠市4个:利通区 、盐池县、青铜峡市、红寺堡区;固原市5个:原州区 、西吉县、泾源县、彭阳县 、隆德县;中卫市2个:中宁县、海原县;宁东地区1个:宁东能源化工基地。
〖肆〗、银川_贺兰_灵武.因震中汶川8级地震影响..银川明显有感..4-5级 呵呵.宁夏地震局说:宁夏近期没有破坏性地震.请放心! 银川地震情况怎么样? 给据地震局公布的数据据中国地震台网测定 ,2010年06月22日16时46分(北京时间),在宁夏回族自治区银川市永宁县(东经102度,北纬33 度)发生5级地震 。
〖伍〗、在中国的一些地区 ,人们可能会遇到高原反应的情况,这通常发生在海拔较高的地方。以下是部分可能存在高原反应风险的地区的列表: 新疆:乌鲁木齐的天山区 、沙依巴克区、新市区、水磨沟区 、头屯河区、东山区和石河子市。
〖陆〗、灵武市是宁夏回族自治区下辖的县级市,总面积达4010平方千米 。2021年 ,灵武市人口为26万人。该市下辖1个街道 、6个镇、2个乡和1个农场。能源优势:灵武市依托宁东工业区的开发建设,凭借煤、电 、石油等能源优势发展迅速 。

发表评论