省外疫情风险地区/省外疫情风险地区怎么查
枣庄市风险等级
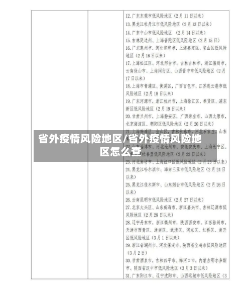
〖壹〗、均为低风险地区。具体枣庄疫情风险等级地区名单如下:(一)高风险地区:无(二)中风险地区:无(三)低风险地区:枣庄地区为低风险地区 枣庄防疫政策:所有省外入鲁返鲁人员需持48小时内核酸检测阴性证明;抵达后第1天和第3天各进行1次核酸检测 。

〖贰〗 、截止近来 ,枣庄无中高风险。均为低风险地区。具体枣庄疫情风险等级地区名单如下:(一)高风险地区:无 (二)中风险地区:无 (三)低风险地区:枣庄地区为低风险地区 枣庄防疫政策:所有省外入鲁返鲁人员...山东枣庄封城了吗最新 —— 没有。

〖叁〗、将以下区域疫情风险等级进行调整:将桑村镇桑村村、桑村镇辛庄村、桑村镇白庄村 、桑村镇苗庄村、桑村镇斗城村、桑村镇西罗山村 、城头镇西城头村、城头镇冷泉村、城头镇石沟村 、城头镇德洪庄村、城头镇夏庄村、山城街道中水峪村 、山城街道欧亚城小区由高风险区调整为中风险区 。
〖肆〗、山东以县域为单位进行新冠肺炎风险等级评估调整,全省137个县(市、区)均为低风险区。

疫情风险区怎么划分的
〖壹〗 、疫情风险区的划分主要依据病例数量、传播风险、区域特征及防控需求,通常分为高、中 、低风险区,具体标准及查看方式如下:划分标准高风险区:病例数较多 ,且存在明显社区传播风险(如聚集性疫情)。通常以小区、村组或楼栋为单位划定,实行“足不出户、上门服务 ”的封控措施 。
〖贰〗 、高风险地区的定义:这类地区通常是指在一定时间内(通常是14天)累积新冠病例数超过50例,并且这段时间内发生过聚集性疫情。 中风险区域的特征:14天内出现过新增新冠确诊病例 ,但累计确诊病例数未超过50例;或者累计确诊病例超过50例,但在14天内没有发生聚集性疫情。
〖叁〗、法律分析:高风险地区:一般是指累计新冠病例超过了50例,同时〖Fourteen〗、天内是有聚集性疫情发生 。中风险区域:14天以内有新增新冠确诊病例 ,合计新冠肺炎确诊病例未超过50病例;共合计确诊的病例超过50例,14天之内未未发生聚集性疫情。
春节返乡是否需要隔离?31个省市最新情况汇总
春节返乡是否需要隔离取决于出发地疫情风险等级和目的地具体防控政策,31个省市政策差异较大 ,中高风险地区返乡普遍需隔离,低风险地区多持绿码通行但部分地区需核酸检测报告。
春节回家是否需要隔离取决于出发地和目的地的风险等级及当地具体防疫政策,低风险地区返乡一般无需隔离 ,中高风险地区则可能面临集中隔离或居家健康监测要求 。 以下为详细说明:春节回家是否需要隔离汇总信息:各地最新的管控措施政策已汇总,可滑动查看相关表格了解31个省市截止到1月15日的情况。
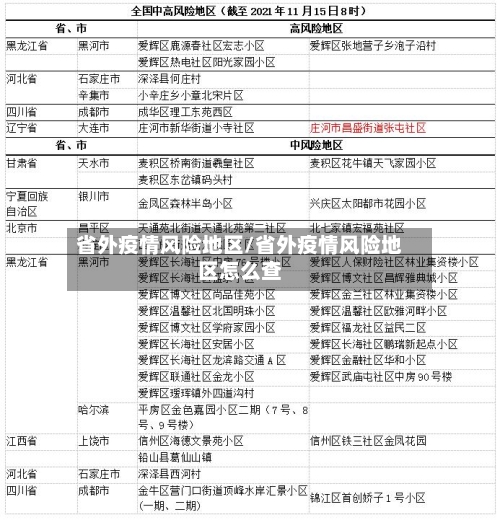
辽宁沈阳:对于北京市除重点区域外的地区,需要携带7日内的核酸检测阴性报告,但无需隔离(具体以沈阳当地要求为准)。吉林长春:从低风险地区前往长春 ,需要向社区报备,但无需隔离 。黑龙江哈尔滨:低风险地区人员到哈尔滨人员需持健康码绿码,以及向社区报备 ,无需隔离。
春节返乡是否需要隔离?31个省市最新情况汇总:北京:中高风险地区前往需集中隔离14天并核酸检测,低风险地区需登记个人信息并与社区和单位联系。天津:低风险地区持绿码并报备社区,中风险地区需绿码 、7日内核酸检测阴性报告并居家隔离14天。
发表评论