长治各地区累计疫情/长治地区疫情风险级别
山西哪里有疫情呢?
运城市临猗县 。2022年4月11日0-24时,山西新增本土确诊病例1例 ,在运城市临猗县(为无症状感染转确诊病例);无新增境外输入确诊病例。山西疫情特点 2022年4月6日0—24时,山西省新增无症状感染者1例(太原市迎泽区1例)。当日解除医学观察2例(境外输入2例) 。

山西省有疫情的城市有吕梁 、忻州、太原、晋城 、阳泉、临汾、晋中 、运城。截止2022年11月11日吕梁、忻州、太原 、晋城、阳泉、临汾、晋中和运城,均有疫情。
个 。根据山西省疫情防控中心显示:截止至2022年11月4日 ,山西省一共有4个地方地区出现疫情,分别是大同 、吕梁、晋中和阳泉,疫情期间应积极主动参与并配合做好区域核酸检测 ,参加采样期间,请做好个人防护,全程佩戴口罩 ,保持一米以上安全距离,防止发生交叉感染。
太原、长治等。通过查询山西省防疫部门显示,截止2022年10月14日,省内的太原 、长治等地区还存有疫情 ,在这里的居民要做好疫情防控工作 。
山西太原小店区与运城市垣曲县有疫情最新情况。2022年8月28日0-24时,山西省新增本土新冠肺炎确诊病例2例(太原市小店区1例、运城市垣曲县1例)。
山西快递需要等待山西省境内整体的疫情动态清零的情况下才可以恢复到正常的工作状态,不同的快递公司恢复的时间也是不一样的 ,正常情况下顺丰和京东恢复的时间是最快的。

长治疫情严重吗
〖壹〗、月13日,长治市上党区区委常委 、副区长张勤到振兴新区检查疫情防控工作,强调要杜绝侥幸心理 ,落实落细防控措施 。检查工作落实情况张勤详细了解了振兴新区疫情防控措施、值班值守、物资储备等工作的落实情况。指出当前防控形势与要求张勤指出,当前疫情防控形势严峻,必须坚决杜绝侥幸心理和麻痹思想 ,时刻绷紧疫情防控这根弦,确保各项防控措施落实落细。
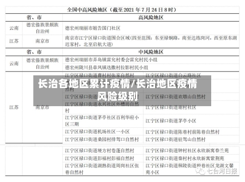
〖贰〗 、长治部分地区属于中高风险地区截止2022年12月10日13时,长治共有高风险地区26处 。
〖叁〗、需要。截止2022年11月18日 ,长治疫情工作报告,经核实,长治属于中风险地区,中高风险地区人员来返西安需要落实相应隔离管控措施。西安 ,简称“镐 ”,古称长安、镐京,是陕西省省会 、副省级市、特大城市、关中平原城市群核心城市 ,国务院批复确定的中国西部地区重要的中心城市 。
〖肆〗、不是。截止至2022年6月11日,市防疫要求规定,长治仍处于疫情防控的严峻严重时期 ,任何人出入都需要隔离,隔离由政府出钱,如果不参与隔离将被判处2年有期徒刑并被没收全部个人财产。
山西快递什么时候恢复正常?
月28日(除夕)至1月30日(初二)暂停大部分常规业务;1月31日(初三)起逐步恢复 ,2月2日基本全国范围恢复正常运营;春节期间部分非标准时效产品可能加收小额附加服务费 。
截至5月6日,太原市16个省级分拨中心除清徐外,全部恢复运营。全市智能投递设施1509处 ,正常运行1447处,使用率达到96%。各级邮政快递网点除个别因区域管控外,其余均已恢复正常运营 。全行业恢复运营率已达到92%以上。截至近来,太原市前期积压邮件 、快件已累计投递260.94万件。
山西省快递近来已经正常运行。记者从山西省邮政管理局了解到 ,近来,山西省403个邮政快递分拨中心恢复常态化运行,正常运行率达到98%;11231个邮政快递营业网点恢复常态化营业 ,正常营业率达到92%;累计发放邮政快递车辆通行证2302张 。山西省邮政快递业基本恢复常态化正常运行。
山西快递没有恢复运营。近来,邮政、顺丰、京东等26个寄递物流企业已恢复运营,其他寄递物流企业正在有序恢复运营 。各寄递物流企业要周密组织从业人员做好健康监测 、疫苗接种、核酸和抗原检测等工作。
开了。2022年4月25日起山西快递正逐步恢复正常 。4月13日至20日期间 ,全省邮政系统累计解封分拨中心35个、网点1637个,协调办理快递物流车辆通行证1070张。
月25日逐步恢复正常。由属地交通运输部门牵头,联合公安 、卫健、邮政管理、市场监督等部门和社区 ,对邮政快递业保通保畅工作进行联合调研督导,帮助邮政快递企业解决困难和问题,支持企业全力恢复生产运行 ,彻底打通运行不畅的“堵点”“断点” 。严格核酸检测。
长治上党区有没有疫情
〖壹〗 、有,2022年11月24日,上党区疫 情防控办接到壶关县疫 情防控办推送,我区有一人是壶关县初筛阳性病例密切接触人员。我区立即对其(在集中隔离点核酸检测呈阳性)进行流调 。
〖贰〗、022年11月13日13:00时 ,上党区疾控中心收到长治市疾控中心协查函,河南郑州市阳性病例姚某某(货车司机)11月11日-12日在我区有活动轨迹,近来姚某某在郑州隔离。
〖叁〗、长治市上党区因为疫情静默。通过查询相关公开信息显示截止于2022年11月11日长治市上党地区防疫防控情况属于中高风险区 ,防疫管控措施要求是实施静默管理,有效防控疫情,力求清零。
〖肆〗 、月13日 ,长治市上党区区委常委、副区长张勤到振兴新区检查疫情防控工作,强调要杜绝侥幸心理,落实落细防控措施 。检查工作落实情况张勤详细了解了振兴新区疫情防控措施、值班值守、物资储备等工作的落实情况。
〖伍〗 、通过查询11月26日先关公开信息。山西省长治市上党区的部分区域调整为疫情中高风险区 。按照文化和旅游部《关于加强疫情防控科学精准实施跨省旅游熔断机制的通知》有关要求 ,即日起,暂停旅行社及在线旅游企业经营进出上党区行政区域的跨省团队旅游及机票和酒店业务。
〖陆〗、长治上党区什么时候解封 从2022年11月1日上午10时起,在全区范围内实行为期5天的临时静默管理。后续管理措施将根据疫情防控形势适时调整 。
山西地市疫情公开号码
山西省各地市疫情公开号码如下:山西省本级:0351-12345。该号码为省级统一服务热线 ,可询问全省范围内疫情防控政策、健康码管理 、跨区域流动要求等通用问题,服务范围覆盖全省11个地市。太原市:0351-12340351-5625133 。
山西省其他地市疫情防控电话:『1』0351-12320 山西省疫情防控。『2』0351-5612320 太原市疫情防控。『3』0355-2022501 长治市疫情防控 。『4』0352-5193114 大同市疫情防控。『5』0349-5990166 朔州市疫情防控。『6』0356-2066565 晋城市疫情防控。
山西省疫情防控办电话0351-12320 。山西省疾病预防控制中心前身为山西省卫生防疫站,始建于1953年。2001年6月由省编办批准在原山西省卫生防疫站、山西省职业病防治研究所、山西省结核病防治研究所的基础上,通过调整和优化组合组建成立了综合性的疾病预防控制机构。
山西运城市夏县:0359-2799688;山西运城市平陆县:0359-3931811;山西运城市芮城县:0359-3022549;山西运城市永济市:0359-8028619;山西运城市河津市:0359-5101516 。2022年12月 ,山西省有关疫情防控措施优化调整为:(一)取消第一落点管控。(二)精准划分风险区域。(三)优化核酸检测措施 。
长治是否属于中高风险地区
长治部分地区属于中高风险地区截止2022年12月10日13时,长治共有高风险地区26处。
需要。截止2022年11月18日,长治疫情工作报告 ,经核实,长治属于中风险地区,中高风险地区人员来返西安需要落实相应隔离管控措施 。西安 ,简称“镐 ”,古称长安 、镐京,是陕西省省会、副省级市、特大城市 、关中平原城市群核心城市 ,国务院批复确定的中国西部地区重要的中心城市。
能。长治属于中高风险地区,需要出示健康码即可下高速,但需要进行7天隔离 。吕梁市位于山西省中部西侧 ,因吕梁山脉由北向南纵贯全境而得名。
发表评论