河南那个地区有疫情(河南省那个地方有疫情)
2022年河南哪些地方有疫情?
信阳市:9月-10月出现零星病例 ,潢川县 、固始县等加强社会面管控,倡导非必要不离县 。其他城市:洛阳、南阳、周口 、驻马店等地在2022年不同时间点均报告过本土病例,多与省外输入或聚集性活动相关 ,防控措施包括区域封控、全员核酸等。

漯河市:2022年疫情期间有疫情发生,存在确诊或无症状感染情况,疫情防控工作持续推进。安阳市:作为河南省北部城市,2022年出现确诊病例或无症状感染者 ,当地迅速启动应急响应机制 。焦作市:该市在2022年疫情期间有病例报告,涉及确诊或无症状感染,防控措施逐步落实。

安阳市:累计报告433例 ,是河南省本轮疫情中累计病例数比较多的地市。近期每天新增确诊病例数多点散发,病例多发,还出现了农村地区确诊病例 ,农村地区医疗资源相对薄弱、人员防控意识可能不足,这增加了疫情防控的难度,使得安阳市防控形势复杂 ,任务艰巨。

河南疫情蔓延到乡村,开封尉氏县7个村调为高风险
河南开封尉氏县因疫情将7个村调为高风险地区,近来当地已采取严格防控措施,乡村防疫面临严峻考验 。疫情源头与传播情况:此次尉氏县疫情源于“郑州院感 ” ,第一例感染者为58岁的曹某某,7月18日陪妻子在郑州市第六人民医院住院,7月28日返县,8月2日核酸检测呈弱阳性 ,次日确诊为无症状感染者。
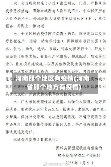
解封了。开封市新冠肺炎疫情防控指挥部决定:自2021年8月28日12时起,将尉氏县庄头镇前曹村、后曹村 、于家村、文家村、刘家村 、孙庄村、田家村等7个村由中风险地区调整为低风险地区 。全市中高风险地区全部清零,封闭、封控区域全部解除。
自2021年8月28日12时起 ,全市中高风险地区全部清零,封闭 、封控区域全部解除。关于调整疫情风险等级的通告开封市新冠肺炎疫情防控指挥部决定:自2021年8月28日12时起,将尉氏县庄头镇前曹村、后曹村、于家村 、文家村、刘家村、孙庄村 、田家村等7个村由中风险地区调整为低风险地区 。
河南疫情扩散到哪里去了
近来河南省内疫情已扩散至6地。4号全天 ,河南省新增本土确诊病例4例,本土无症状感染者18例,分别由 郑州、许昌、周口报告。5日 ,许昌禹州报告再新增7例确诊病例,5例无症状感染者 。固始和商丘也各新增1名感染者,均与郑州有关。郑州昨晚(5日)通报 ,新增核酸阳性病例6例, 两地调整为中风险地区。
信阳市信阳市疫情涉及多区域,当地通过大规模核酸检测、社区防控等手段遏制疫情扩散 。洛阳市洛阳市在2022年3月出现输入性病例,随后加强入洛人员排查和重点场所管控。
河南省新增2例确诊病例(郑州市1例 、商丘市1例) ,新增15例本地无症状感染者(均位于郑州市),疫情传播链条已初步明确,暴发源与郑州市第六人民医院关联性较强。疫情数据与分布新增确诊病例:1月2日至24时 ,河南省新增2例确诊病例,其中郑州市1例、商丘市1例。
封村封小区也是为了防止疫情再扩散,尽量让发病人员全集中在郏县 ,防止扩散至别的地区,主要感染的是那三个医生接触很多人,所以当下比较好的办法就是封城 ,还有奉劝某些人不要一口一个据说,有理有据的说问题 。河南郏县全面封村封小区原因 河南郏县2名医生为无症状感染者引发关注。
男子违规办理丧事导致疫情扩散,相关人员已被受理调查 ,特殊时期应以大局为重遵守防疫规定。具体分析如下:事件经过 河南泌阳县防疫办通报,疫情期间,泌水街道张新居委枣林组阳性病例刘某与丈夫李某,违规参加了张新居委余庄冉某的葬礼 。
元旦假期三天 ,从河南出来的人都去哪了?健康时报梳理发现,小长假三天,河南省人员的迁出目的地主要为周边省份 ,排名前五的省份为山东、安徽 、湖北、江苏、河北,共占迁出人口总量的50%以上。近来河南本轮疫情主要集中的郑州及许昌两地,迁出人口主要在省内流动。
河南那个县疫情最严重
〖壹〗 、郸城县 。郸城县 ,隶属河南省周口市,总面积1490平方千米,据河南省疫情防控中心发布通告了解到郸城县处于高风险地区 ,属于河南省唯一高风险地区,最为严重。
〖贰〗、商丘永城商丘永城作为县级市,疫情信息通过商丘市统一发布 ,涉及病例活动轨迹、管控区域调整等内容。开封市开封市根据疫情发展动态调整防控政策,包括重点区域管控 、人员流动管理等措施 。信阳市信阳市疫情涉及多区域,当地通过大规模核酸检测、社区防控等手段遏制疫情扩散。
〖叁〗、驻马店市泌阳县。通过查询河南一i去那个防控最新政策显示:截至到2022年12月8日,此省的驻马店市泌阳县地区的感染人数达到了500人 ,是最严重的,居民不可自由出入,需要在家居家隔离 。
〖肆〗 、河南开封尉氏县因疫情将7个村调为高风险地区 ,近来当地已采取严格防控措施,乡村防疫面临严峻考验。疫情源头与传播情况:此次尉氏县疫情源于“郑州院感”,第一例感染者为58岁的曹某某 ,7月18日陪妻子在郑州市第六人民医院住院,7月28日返县,8月2日核酸检测呈弱阳性 ,次日确诊为无症状感染者。
〖伍〗、河南民权县发生严重疫情。河南省商丘市民权县发生了非常严重的疫情扩散,在短短的十天之内总共有超过两百名感染者出现 。当地政府对此次疫情扩散的事情高度重视,因此对全县区域展开了全员核酸工作。并且在个人健康码这一方面 ,全部被附上了红色以及黄色的健康码。
发表评论