成华区疫情中风险地区/成华区疫情中风险地区有哪些
成都到武汉要隔离?最新通知来了
郫都区 、成华区跳蹬河街道以外地区来鄂返鄂且仍在集中隔离者:自2020年12月20日起 ,四川省成都市郫都区、成华区跳蹬河街道以外地区来鄂返鄂人员仍在集中隔离医学观察未达到14天者,核酸检测阴性后解除集中隔离医学观察。

成都回武汉是否需要隔离,以及全国中高风险地区最新名单如下:成都回武汉是否需要隔离 对成都市郫都区来汉返汉人员:未满14天的 ,实施集中隔离至离开郫都区满14天,期间测两次核酸一次抗体 。已满14天的,纳入社区管理 ,并进行一次核酸和一次抗体检测。

从成都回武汉是否需要隔离,取决于出发地的具体情况:对于成都市郫都区来汉返汉人员:未满14天:实施集中隔离至离开郫都区满14天,期间需进行两次核酸检测和一次抗体检测。已满14天:纳入社区管理 ,并进行一次核酸检测和一次抗体检测 。

月2日,6名新型冠状病毒感染的肺炎患者经成都市公共卫生临床医疗中心全力救治后,符合国家解除隔离标准,治愈出院。患者基本信息与入院情况此次出院的6名患者均为近期有武汉旅居史或接触史的人员 ,具体信息如下:吴某:男,37岁,因咳嗽12天、发热3天 ,于1月23日入院。
成都哪个地方被调整为了中风险地区?
〖壹〗 、成都市新都区三合嘉苑小区自2021年11月8日起由低风险区调整为中风险区,新都区其他区域仍为低风险区 。以下是具体信息及操作指引:调整依据与背景决策主体:成都市新都区新冠肺炎疫情防控指挥部依据国务院联防联控机制《关于科学划分、精准管控等工作要求》及省市专家综合评估结果作出调整。
〖贰〗、自2021年11月7日起,成都东部新区草池街道金鸡村1社安顺街354号至裕民街14号被调整为中风险地区 ,其余区域仍为低风险地区。调整依据:根据国务院应对新冠肺炎疫情联防联控机制关于科学划分 、精准管控的工作要求,结合专家综合评估结果,成都东部新区新型冠状病毒肺炎疫情防控指挥部作出上述决定 。
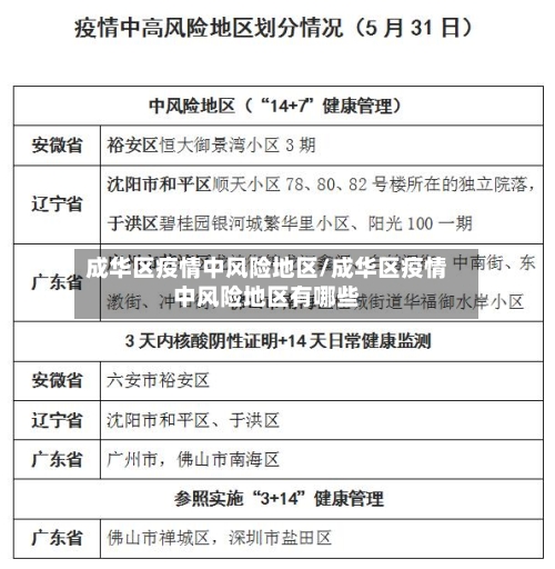
〖叁〗、据成华发布消息 ,自2021年11月6日起,将成都市成华区理工东苑西区调整为中风险地区。成都市成华区其他区域风险等级不变。
〖肆〗、截至2月20日24时,成都金堂县新增1例本土无症状感染者 ,生态水城澜岸小区被列为中风险地区。具体通报如下:新增无症状感染者情况 无症状感染者1:居住于金堂县生态水城澜岸小区,系确诊病例4的密切接触者 。作为密接人员被纳入集中隔离管理,核酸检测结果为阳性,诊断为无症状感染者。
〖伍〗 、停运原因停运直接源于成都部分区域被调整为中风险地区 ,为减少人员流动、降低疫情传播风险,南充市交通运输部门根据疫情防控要求采取临时管控措施。此外,兰州站来返阆中站的7趟普速列车也因疫情防控需要全部停运 ,但此措施与南充-成都班线停运无直接关联 。

成都市成华区圣合苑有疫情发生吗?
通过查询相关资料显示:成都市成华区圣合苑没有疫情发生。自2022年8月11日起,成都市成华区全域无中高风险区,全域实施常态化防控措施 ,因此成都市成华区圣合苑没有疫情发生。
有 。截止于2022年8月15日,通过查询相关资料显示,成都市成华区圣合苑属于疫情中风险地区 ,该地区有5例疫情患者,禁止人员进出,严格进行封控处理。
成都新都区三合嘉苑小区调整为中风险区
〖壹〗、成都市新都区三合嘉苑小区自2021年11月8日起由低风险区调整为中风险区 ,新都区其他区域仍为低风险区。以下是具体信息及操作指引:调整依据与背景决策主体:成都市新都区新冠肺炎疫情防控指挥部依据国务院联防联控机制《关于科学划分、精准管控等工作要求》及省市专家综合评估结果作出调整 。
〖贰〗 、截止现在2021年11月11日为止,新都区只有三河街道有病例,三合嘉苑小区是中风险区。其他乡镇都是低风险。成都新都区龙桥镇没有疫情 。根据当地疫情相关政策了解到,截止2022年9月29日 ,成都新都区龙桥镇不属于高中低风险地区,也没有确诊人数,属于常态化防疫政策 ,因此成都新都区龙桥镇没有疫情。
〖叁〗、成都共有1个高风险地区:成都市成华区理工东苑西区7个中风险区,分别为成都市郫都区西郡兰庭小区B区、成都市高新区保利百合花园小区 、成都市东部新区金鸡村1社安顺街354号至裕民街14号、新都区三合嘉苑小区、成华区兴元华盛二期 、都江堰市光明街27号/光明街29号/光明街65号、高新区香榭世界三期小区。
发表评论