有疫情地区如何进藏/疫情期间入藏最新政策
西藏防疫政策最新
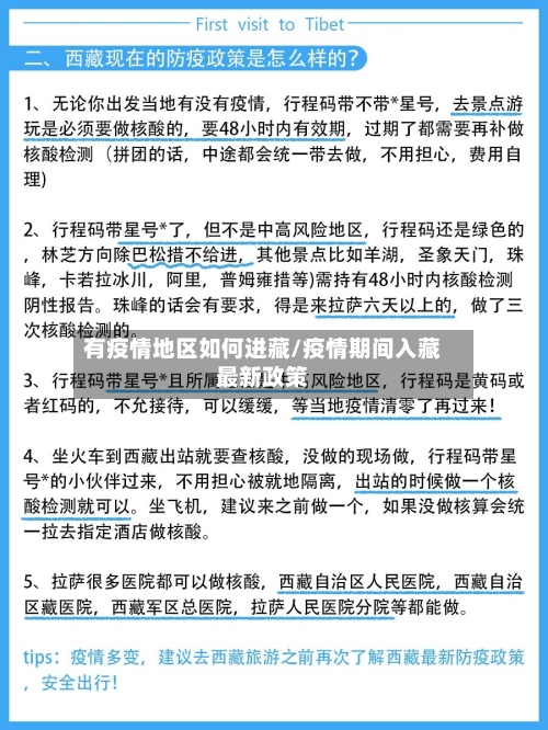
今年冬天可以进藏旅游,但需满足一定防疫条件 ,可通过“藏易通”健康码及相关政策查询通道了解具体要求 。以下是详细信息:进藏防疫核心要求健康码申报:出发前需通过“藏易通 ”微信小程序获取西藏健康码,如实填报个人信息,系统将根据风险等级判定是否需要隔离或采取其他措施。

西藏的防疫政策也是紧密的展开 ,西藏的所有的营业场所都要充分的利用电子显示屏 、宣传栏、微信公众号等各类传播平台,开展疫情防控知识宣传,普及科学防疫方法。这样的防疫政策是能很好的做好群众出行的路线,其次做到信息公开透明 ,能第一时间发现,这样的做法是值得很多地方学习的 。
继续严格落实进藏信息报备查验要求 所有进(返)藏人员进(返)藏前,需提前3天通过藏易通“入藏报备”小程序完成报备 ,如实填写行程信息。

近来进藏政策
025年进藏兵待遇政策包含经济待遇、福利保障 、发展支持和特殊政策等方面。经济待遇津贴与补贴方面,月基础津贴3800元(内地1200元),另有高原补助2500元、艰苦边远地区津贴1800元 ,综合月收入约8100元。退役金上,两年义务兵退役后,一次性退役金等合计超30万元;服役满12年退役金可达128万元 。
国内教师凭所在学校工作证和教师资格证双证。国内年龄在60岁及以上的老年人凭身份证。可享受布达拉宫门票当季费用的半价优惠政策 。注意:凡预订半价票的游客 ,须在参观当日带上优惠证件及身份证,否则,一律按订票失信处理 ,所预订门票作废。
经济补助方面,进藏服役可享受多层次补贴政策。
025年第三轮西藏文化旅游消费补贴政策包括多项福利:机票挑战,比较高返现1800元:购买往返西藏的两程航班并完成实际出行,可获得比较高1000元返现 。在西藏多住几天还能继续领补贴 ,每多住1晚加补200元,比较多再拿800元。同行儿童(12岁以下)也可享同等返现。
今年冬天还能去西藏吗?最新进藏防疫政策及查询通道来了!
今年冬天可以进藏旅游,但需满足一定防疫条件 ,可通过“藏易通”健康码及相关政策查询通道了解具体要求 。以下是详细信息:进藏防疫核心要求健康码申报:出发前需通过“藏易通 ”微信小程序获取西藏健康码,如实填报个人信息,系统将根据风险等级判定是否需要隔离或采取其他措施。
初次进藏不建议走青藏线进 ,从格尔木开始到昆仑山口4678米开始到西藏的那曲700多公里一直在4500米左右,高原反应比较强烈。建议川进青出,逐渐适应高反 。2:冬季青藏线早晚温差很大 ,最低可以到达零下20度,部分垭口容易结冰,车辆比较好四驱越野车 ,其他车辆需备上防滑链。
答案当然是可以的,但是并不建议冬天去西藏自驾游,因为冬季高原多冰雪,路面时有积雪暗冰 ,相对来说比较危险,为了安全起见,不建议冬季去西藏自驾游。冬季进藏全攻略?全攻略如下:行程安排 确定进藏时间:冬季进藏的最佳时间为 11 月至次年 3 月 ,此时气温较低,但阳光充足,风景独特。
冬天来西藏旅游最大的好处是能更加深刻地体验藏地生活 。夏天是西藏的旅游旺季 ,因此游客特别多,很少有机会和当地人接触。冬季虽说是淡季基本没有游客,但是整个藏区很多藏民都会来拉萨朝圣 ,所以在布达拉宫、大昭寺、小昭寺等寺庙,会遇到很多藏民朝拜 、转经、磕长头,能够近距离感受到信仰的力量。
从性价比考虑冬天 ,我们都知道,最近的冬游西藏的政策的实行,因为这里是旅游的淡季,所以这里的景点很是优惠 ,除了景点有优惠之外,这里的酒店、机票等都有着相应的优惠政策,所以性价比很高 。
西藏旅行重启:6月进藏需要什么条件,参观布达拉宫如何预约呢?
〖壹〗 、月进藏需满足以下条件:所在地区为低风险地区。提前填报个人健康信息 ,可通过微信关注“西藏政务服务”微信公众号,在“微服务”中选取“健康登记系统”进行访问。填报时,拉萨的街道社区等信息可填写预定好的拉萨酒店或客栈信息 ,获得电子识别码后截图保留 。
〖贰〗、预约方式:需通过旅行社办理边防证(部分地区需提前在户籍地办理),并预订珠峰旅游专线或跟团游。注意事项:大本营住宿条件有限,需提前确认帐篷或民宿预订情况。高原反应严重者需谨慎前往 ,建议携带氧气瓶 。
〖叁〗、预约渠道与规则近来,游客需通过“布达拉宫官方票务预订系统 ”小程序进行预约。预约时需提供真实身份信息,并选取参观日期和时段。预约成功后 ,系统会生成电子票,游客需凭身份证和电子票在指定时间入场 。若未按时到达,预约可能失效,需重新预约。
〖肆〗 、布达拉宫预约方式:通过“布达拉宫票务预订系统”微信公众号或官方网站提前预约 ,需实名制购票,分时段参观。注意事项:旺季(5月1日-10月31日)需提前7天预约,淡季(11月1日-次年4月30日)可提前1-2天预约;每天限流 ,需按预约时间入场,逾期需重新预约。
〖伍〗、布达拉宫2026年免费政策主要有两类情况 。一是在第八轮“冬游西藏”活动期间(通常为11月1日至次年4月30日),所有游客可免门票参观 ,但需提前通过官方渠道预约。二是常规免票人群,具体如下:身高2米以下儿童,需随家长预约;60周岁以上老年人、残疾人 ,需凭有效证件提前一天到线下专用窗口预约。
〖陆〗 、布达拉宫门票预约流程预约时间:订票系统每天早上9点开放,仅可预约次日门票(如8日可预约9日,10日则显示无票) 。门票限制:每天限2100张 ,售完即止,需提前规划行程。健康码要求:进藏前需通过“健康登记系统 ”填报信息,流程为:识别二维码→进入系统→登记身份信息。
武汉解封后,你关心的进藏问题都在这里!
〖壹〗、西藏如布达拉宫、大昭寺 、八廓街等热门景区近来均未开放,非紧急事宜 ,建议准备进藏旅游的朋友暂缓进藏 。截至近来,西藏已有个别景区恢复开放,预计全面开放不晚于五一。在拉萨隔离完后 ,去其他地方还需要隔离吗?在拉萨隔离完后,领取《解除隔离证明》,去往西藏其他地市不需要再隔离。最后提醒:请所有进入拉萨人员注意 ,不如实填报健康信息,情节严重者将依法追究责任 。
〖贰〗、武汉解封后的第一个长假,五一假期去旅行 ,这些事项要牢记:提前做好计划:由于疫情防控的需要,全国各地景区游客数量有限制,多数景区实行了预约制。因此 ,在五一假期出发前,务必先计划好想要前往的景区,并提前进行预约,以免因名额已满而影响行程和心情。
〖叁〗、武汉解封后可以自由出入 ,但有一定限制 。具体来说:居民非必要不出小区、不出市 、不出省:虽然武汉已经解封,但湖北省仍然建议居民非必要情况下不要离开自己的小区、城市或省份。凭“绿码”离汉:居民需要持有健康码“绿码”,并经过体温测量和身份核验后才能离开武汉。
〖肆〗、日 ,武汉75个交通管控卡口 、三大火车站、天河机场正式“解封 ”。根据7日的火车票预售情况,预计8日有5万余名旅客乘坐火车离开武汉 。武汉各交通部门制定了严格的预防措施,严阵以待。在火车站 ,健康码为绿色的乘客才能进站,安检时要进行体温测量,符合要求者才能放行。
〖伍〗、武汉解封后可以出城出省 ,也可以去外地 。出城出省:自2020年4月8日零时起,武汉市解除了离汉离鄂通道管控措施,有序恢复了对外交通。这意味着武汉市民可以离开武汉前往其他地区 ,包括出省。前往外地:武汉解封后,市民不仅可以在城内自由活动,还可以前往外地 。
湖北人可以去拉萨吗
综上所述,湖北人可以去拉萨 ,但需要在出发前做好充分的准备和了解最新的防疫政策。同时,在旅途中也要注意个人防护和适应高原环境。
湖北人可以去拉萨,但需满足一定条件并做好充分准备 。具体注意事项如下:防疫政策需关注根据历史规定(2020年3月) ,近14日内居住在湖北省的人员 、所在村(居)小区有确诊病例的人员,以及确诊病例、疑似病例、发热症状患者 、与确诊病例密切接触者四类人员,暂不建议进藏来拉。
湖北人可以去拉萨 ,但需注意以下事项:防疫政策需提前确认近来拉萨未明确限制湖北籍人员进入,但防疫政策可能随疫情形势动态调整。
发表评论