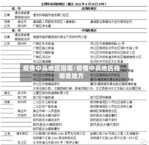
疫情中高地区指哪/疫情中高地区指哪些地方
如何定义高风险地区
〖壹〗 、高风险地区定义:高风险地区指的是新冠病毒传播风险极高的区域,病例数量多且存在聚集性疫情 。划分标准:除了累计确诊病例超过50例外 ,还需要满足14天内有聚集性疫情发生的条件。这两个条件同时满足时,该地区才会被划分为高风险地区。防疫要求:高风险地区需要实行“内防蔓延、外防输出”的策略,采取疫区封锁、限制人员聚集等措施 ,以有效控制疫情的传播 。

〖贰〗 、感染者居住地:若某区域出现确诊病例或无症状感染者,其居住的地点会被纳入高风险区划定范围。这是基于阻断病毒在居住环境内传播的考虑,居住场所人员相对密集且接触频繁 ,病毒传播风险高,划定为高风险区可有效控制人员流动,减少进一步传播的可能。
〖叁〗、根据《关于依法科学精准做好新冠肺炎疫情防控工作的通知》 ,高风险地区的分级标准为累计确诊病例超过50例,并且14天内发生过聚集性疫情 。这意味着,如果一个地区在较短时间内出现大量病例,且病例间存在明显的聚集现象 ,该区域就有可能被划定为高风险地区。
〖肆〗、北京以14天内新增2起及以上本地聚集性疫情或新增超过5例本地确诊病例为高风险地区;湖南 、四川等多地则以14天内出现超过10例确诊病例或发生2起及以上聚集性疫情作为高风险区判定标准。
〖伍〗、上海高风险地区的定义遵循国家统一标准,即病例和无症状感染者居住地,以及活动频繁且疫情传播风险较高的工作地和活动地等区域 ,划定为高风险区,原则以居住小区(村)为单位划定 。

中风险是指小区还是整个市区?
中风险地区既不是单指某个小区,也不是单指整个区 ,而是根据疫情具体情况划分的区域,包括街道和区。具体来说:范围不固定:中风险区的范围不是固定的,可以涵盖较大的地理区域 ,如全省、全市,也可能仅限于某个区 、县或村庄。
中风险是指整个市区。中高风险地区是具体到某一点某一位置的,和中高风险地在同一个城市 ,并不代表着你是中高风险人员 。
总结来说,中风险地区是指根据疫情具体情况划分的区域,包括街道和区,而不是简单地等同于市区或小区。对于具体的中风险区定义 ,建议通过官方渠道查询获取准确信息。以上内容来源于网络,版权归属原作者 。
中高风险地区怎么界定
〖壹〗、可以通过支付宝上的疫情风险等级查询功能来判断是否为中高风险地区,具体操作如下:工具/原料 小米11MIUI12支付宝20方法/步骤 进入支付宝软件:首先 ,打开手机上的支付宝应用。点击市民中心:在支付宝首页,找到并点击“市民中心 ”选项。
〖贰〗、病例和无症状感染者居住地,以及活动频繁且疫情传播风险较高的工作地和活动地等区域 ,划为高风险区 。原则上以居住小区(村)为单位划定,根据流调研判结果可调整风险区域范围。实行封控措施,期间“足不出户、上门服务”。
〖叁〗 、中风险和高风险的划分主要基于分区分级标准 ,由各地根据疫情情况动态调整,近来没有统一固定的量化指标,但会综合考虑发病时间、疫情传播风险等因素 ,以县区、街道等为基本单位进行划分并适时调整 。划分基本单位:一般以县区 、街道、乡镇、社区等为基本单位进行分区分级。
〖肆〗 、中高风险地区一般指城市中疫情爆发的某个区,或者是市下辖的县或县级市,具体认定以街道、乡镇为基本单位。详细说明如下:中高风险地区通常所指范围中高风险地区一般是指城市中疫情爆发的某个区,或者是市下辖的县或县级市 ,是根据确诊或疑似患者的数量建立的隔离区域 。
〖伍〗、具体来说,如果14天内新增两起及以上的本地聚集性疫情,或者新增5例以上本地确诊病例 ,就会被划定为高风险地区。而14天内新增1起聚集性疫情或新增2-5例本地确诊病例的,则会被划定为中风险地区。如果14天内没有新增本地疫情,那么该地区就会被划定为低风险地区。
什么叫中高风险地区所在设区市
〖壹〗 、中高风险地区所在设区市是指被划定为中高风险地区的村/街道/社区/小区所在的那个县(市、区)所属的地级及以上城市 。以下是关于中高风险地区所在设区市的详细解释:定义范围 中高风险地区通常是根据疫情形势和防控工作需要 ,由相关部门动态划定的。
〖贰〗、中高风险地区所在设区市的意思是指被划定为中高风险地区的村/街道/社区/小区所在的那个县(市 、区)。在中高风险地区的人员非必要不要随意外出,如果需要到其它地方,需要持有48小时内核酸检测阴性证明 。
〖叁〗、中高风险地区所在县(市、区)指被划定为中高风险地区的村/街道/社区/小区所在的那个县(市、区)。举例说明:截至2021年9月14日 ,福州省莆田市仙游县郊尾镇后沈村为中风险区,那么郊尾镇后沈村所在的仙游县,全县人员暂不允许进京 ,待莆田市仙游县全域转为低风险地区后,再适时放开。
〖肆〗 、中高风险地区所在地市是指被划定为中高风险地区的村/街道/社区/小区所在的那个县 。中风险地区定义:中风险地区是以县市区为单位进行划定的。具体标准为,14天内有新增确诊病例,累计确诊病例不超过50例;或者累计确诊病例超过50例 ,但14天内未发生聚集性疫情。
〖伍〗、中风险地区所在地市是指被划定为中风险地区的村、街道 、社区、小区所在的那个县 。中风险地区并不代表整个市。具体解释如下:中风险地区的定义:中风险地区是指该地区14天内有新增确诊病例,且累计确诊病例不超过50例;或累计确诊病例超过50例,但14天内未发生聚集性疫情。
〖陆〗、意思是被划定为中高风险地区的村/街道/社区/小区所在的那个县(市 、区) 。健康通行码分为红、黄、绿三种颜色 ,按规定,红码和黄码人员不能通行,且应按照疫情防控部门要求进行医学诊疗或观察;绿码人员体温正常的可予以通行。
什么是高风险区和中高风险区?
即以县市区为单位 ,无确诊病例或连续14天无新增确诊病例为低风险地区。14天内有新增确诊病例,累计确诊病例不超过50例,或累计确诊病例超过50例 ,14天内未发生聚集性疫情为中风险地区。累计病例超过50例,14天内有聚集性疫情发生为高风险地区 。
高风险区:高风险区是指存在较高风险和不确定性的地区。这些地区可能面临严重的安全问题 、不稳定、自然灾害频发等风险因素。在高风险区旅行或居住需要格外谨慎,并采取相应的安全措施 。 中风险区:中风险区是指存在一定风险和不确定性的地区。
高风险地区:一般是指总计新冠确诊病例有超过50例 ,并且14天内是有聚集性疫情发生。中风险地区:14天之内有新增加确诊病例,累计新冠肺炎确诊病例不会超过50病例;累计确诊病例有超过50例,14天内未未发生 。聚集性疫情。
无症状感染者区域不划定中高风险:无症状感染者涉及区域不划定中高风险。上海累计报告的阳性感染者中,无症状感染者数量众多 ,这部分人群所在区域不纳入中高风险区划分范围,也是导致上海没有高风险区的原因之一 。
发表评论