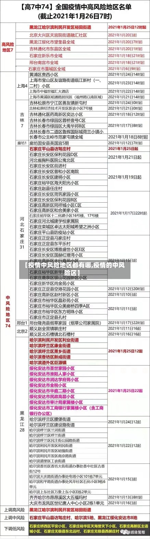
【疫情中风险地区都有哪,疫情的中风险区】
云南公布129个县(市 、区)疫情风险等级!昆明主城四区等被列为高风险
〖壹〗、云南省根据疫情风险等级评估结果 ,将129个县(市、区)划分为高风险(15个) 、较高风险(17个)、中风险(41个)、较低风险(27个) 、低风险(29个)五类地区,其中昆明主城四区中的官渡区、五华区、西山区、盘龙区被列为高风险地区 。

〖贰〗 、截至2019年5月,昆明市土地面积21473平方公里 ,下辖7个市辖区、3个县、3个自治县 、1个县级市,分别是五华区、盘龙区、官渡区 、西山区、呈贡区、晋宁区 、东川区、安宁市、富民县 、嵩明县、宜良县、石林彝族自治县、寻甸回族彝族自治县 、禄劝彝族苗族自治县。

北京朝阳区是中风险还是低风险
〖壹〗、新划定的高风险区域和风险点位将通过北京朝阳官方平台和媒体发布,市民如有交集需立即主动向所在居住地报告。风险区调整:朝阳全域划为低风险区 ,提示市民继续理解、支持和配合各项防疫措施 。56例社会面核酸筛查发现人员情况 东城区:感染者3742:现住东四北大街308号,诊断为无症状感染者。
〖贰〗 、北京朝阳区不是低风险区,近来存在高风险和中风险地区。
〖叁〗、北京朝阳区小红门乡肖村自2022年3月30日起由中风险地区降为低风险地区 。风险等级调整背景:朝阳区小红门乡肖村自3月16日起被列为中风险地区,截至调整前近14天内无新增本土确诊病例。经北京市疾控中心评估 ,依据《北京市新冠肺炎疫情风险分级标准》,该地区符合降级条件。
〖肆〗、近来,北京朝阳区部分区域被划定为中风险地区。具体而言 ,朝阳区平房乡姚家园东社区 、平房乡姚家园西社区因近14天各累计报告3例本土确诊病例,已由低风险地区升级为中风险地区 。截至相关时间节点,北京市共有3个中风险地区 ,均位于朝阳区。

营口2地升为中风险,近来你还知道有哪些中风险地区?
〖壹〗、营口2地升为中风险,近来国内中风险地区还有安徽省六安市有6地和合肥市有1地、辽宁省沈阳市有4地和营口市有11地。一:辽宁的新冠疫情根据5月19日数据显示,辽宁省新增1例本土新冠肺炎确诊病例 ,为营口市报告,本轮新冠疫情以来辽宁省已报告确诊病例15例,另外还有无症状感染者11例 。
〖贰〗 、辽宁省营口市鲅鱼圈区熊跃镇辽海花园社区、鲅鱼圈区红海社区益海福都社区为中等风险区。辽宁省营口市盖州市陈屯镇杨店村。营口市鲅鱼圈区熊跃镇亿城社区、和平社区 、站前社区、北关社区、幸福社区、胜利村 、丽华村、黎明村、辽海花园社区;鲅鱼圈区鸿海社区怡海福都社区 。中等风险地区的食物搭配应保持平衡。
〖叁〗 、西青区(2个):精武镇“和光尘樾 ”一期建筑工地 ,西营门街跃升里商业街西区(三区)。河西区(1个):天塔街清海湾大众浴池 。滨海新区(1个):天津临港经济区东方星城。山东省 青岛市(2个):莱西市第七中学(龙口东路25号),龙口东路18号安居小区。
〖肆〗、根据国务院联防联控机制要求,经市疫情防控指挥部研究决定,将浦东新区祝桥镇营前村列为中风险地区 ,上海市其他区域风险等级不变 。中风险地区相关人员原则上不离沪,确需离沪的须持7日内核酸检测阴性证明。
〖伍〗、深圳登革热风险等级升为“中”,需高度警惕 ,登革热严重可致命。深圳登革热风险等级情况:据深圳卫健委消息,深圳市疾控中心最新监测数据显示,9月20日至9月26日 ,登革热的风险等级为“中”。
〖陆〗 、中国有17个中等风险地区,其中辽宁有10个,安徽有7个 。梧桐区、六安恒大御景湾小区3期、固镇区 、财富镇街、大皇冠小区、济南区梧桐嘉园小区 、济南区清水河小区1期调整为中风险区域。防疫工作人人有责 ,为确保新型冠状病毒肺炎防控工作,请保持安全的社会距离并佩戴口罩。但源头很可能从辽宁营口扩散 。
疫情中风险和高风险地区的划分标准是什么?
高风险地区界定:累计病例数超过50例,且14天内有聚集性疫情发生。中风险地区标准:14天内新增确诊病例 ,累计不超过50例,或累计超过50例但14天内无聚集性疫情。低风险地区特征:无确诊病例或连续14天无新增病例 。
中风险和高风险的划分主要基于分区分级标准,由各地根据疫情情况动态调整,近来没有统一固定的量化指标 ,但会综合考虑发病时间、疫情传播风险等因素,以县区、街道等为基本单位进行划分并适时调整。划分基本单位:一般以县区、街道 、乡镇、社区等为基本单位进行分区分级。
判定方法中风险地区:需同时满足以下两个条件之一:条件一:14天以内有新增确诊病例,且累计确诊病例不超过50例 。条件二:累计确诊病例超过50例 ,但14天内未发生聚集性疫情。高风险地区:需同时满足以下两个条件:条件一:累计确诊病例超过50例。条件二:14天以内有聚集性疫情发生 。
高风险地区的划分标准是依据累计确诊病例超过50例,并伴随14天内出现聚集性疫情。根据个人的旅行史、居住史 、健康状况和接触史,对居民进行风险评估 ,分为高风险、中风险和低风险。高风险人员需在定点机构接受严格隔离治疗或医学观察,相关机构和社区会进行严密管理。
高风险地区:通常指累计新冠病例超过50例,且14天内出现聚集性疫情的地方 。包括病例和无症状感染者居住地 ,以及疫情传播风险较高的工作地和活动地等。这些区域被划为高风险区,通常以居住小区或村为单位。
全国疫情中高风险地区名单最新
最新全国风险地区名单可通过本地宝——全国疫情中高风险地区名单查询器实时查询 。查询平台:本地宝——全国疫情中高风险地区名单查询器查询入口:点击进入(实时更新)本地宝的全国疫情风险等级名单查询系统由小编们实时维护,风险地区有调整时会第一时间更新专题 ,确保用户获取的信息准确且及时。
截至近来,国内共有2个高风险地区,76个中风险地区,主要分布在陕西省、河南省 、浙江省等地 ,以下为详细信息(数据不包括港澳台地区):高风险地区:具体地区名单会随疫情形势动态调整,可通过权威渠道实时查询。
厦门疾控3月19日发布健康提醒,全国新增病例数仍在高位运行 ,入厦人员需主动报备并做核酸,具体内容如下:全国疫情形势:3月18日全国报告2157例本土确诊病例、1713例本土无症状感染者,涉及23个省份 。截至19日16时 ,全国共有30个高风险地区、403个中风险地区,其中河南省焦作市新增中风险地区。
发表评论