徐州市疫情什么风险地区/徐州疫情风险评估
徐州属于疫情什么风险地区
〖壹〗、疫情原因。徐州,简称“徐” ,古称彭城,是江苏省辖地级市、省域副中心城市,国务院批复确定的国家历史文化名城 、全国性综合交通枢纽、淮海经济区中心城市 。通过查询当地疫情防控中心了解到截止2022年10月6日该地区有感染病例 ,属于中高风险地区,因疫情原因所以826路不开了。当地居民需要做好疫情防控,出门佩戴口罩。

〖贰〗、江苏多地政策调整概况:6月25日及26日 ,江苏南京 、徐州、常州、苏州 、连云港等多地调整防疫政策,对低风险地区或全域低风险地区来(返)人员实行自由流动措施 。

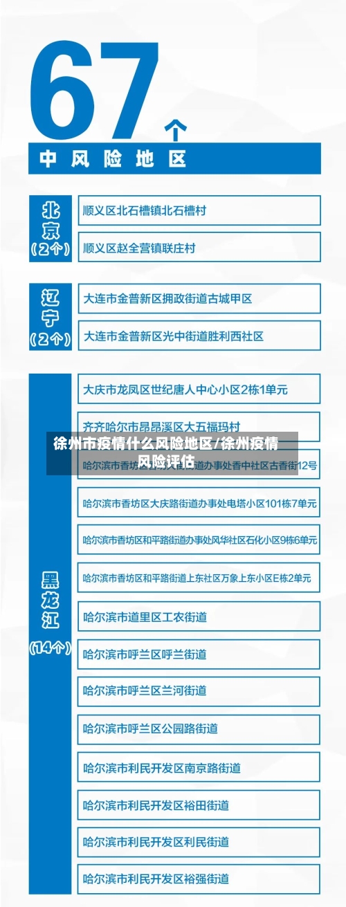
〖叁〗、不是,截至2022年4月26日 ,徐州有两个中等风险区。
〖肆〗、是。根据徐州云龙区疫情防控中心显示,截止2022年11月12日徐州云龙区是低风险地区,属于常态化防控 ,是低风险 。云龙区,隶属于江苏省徐州市,位于徐州南部,因风景秀丽的云龙山而得名。
〖伍〗 、能。通过查询相关资料显示:截止到2022年8月27日 ,哈密、徐州和邳州属于我国低风险地区,从哈密人回徐州是不需要隔离的,也可以前往邳州 ,两地的疫情已经控制住了,只要体温正常,并且持有当地的绿码就可以正常通行 ,游客需要做好个人防护,戴好口罩 。
徐州酒店在4月16日可以入住吗
〖壹〗、可以。据徐州市新冠肺炎疫情防控指挥部5月7日消息,根据国务院联防联控机制有关规定 ,经市指挥部研究决定,自发布之日起,对徐州市部分区域疫情风险等级进行调整:睢宁县景湖小区一期4号楼 、李岳小区18号楼由中风险地区调整为低风险地区。调整后 ,江苏全域现均为低风险地区 。
〖贰〗、宜尚酒店(苏宁广场富国街店)定位舒适型商务酒店,距富国街直线距离约350米,步行可达。酒店评分7(1210条点评),以“适合差旅”著称 ,配套健身中心、影音房及干衣机等设施,且邻近地铁站与回龙窝历史文化街区,便于游客兼顾商务与休闲需求。
〖叁〗、徐州酒店4人住一间一晚的费用因酒店类型和设施差异较大 ,费用范围在60元至200元不等,具体需根据酒店类型和实际需求确认。 民宿类:费用较高但设施灵活徐州部分loft民宿提供4人间,费用约为200元/晚 。这类民宿通常空间较大 ,可能包含独立客厅 、厨房等设施,适合家庭或朋友结伴入住。
〖肆〗、拎包就能入住,还有可以做饭的房型可选取 ,适合朋友聚会、生日party等。地址:徐州市泉山区湖北路1号9栋馨乐庭公寓酒店 。
〖伍〗 、徐州喜来登酒店:该酒店位于徐州铜山区大学路35号。环境上,大堂开阔通透,园区景色优美 ,出片率高,适合喜欢拍照打卡的住客。客房空间宽敞,装修简约且富有质感,床品舒适 ,智能设施使用起来十分顺手,能为住客带来便捷的入住体验 。
〖陆〗、徐州开元名都大酒店老牌五星级,服务稳定 ,中餐厅的“地锅鸡 ”值得一试。选取建议预算充足:优先凯悦或万豪,兼顾位置与品质。亲子出行:考虑云泉山庄(温泉)或万豪(泳池) 。文化体验:回龙窝民宿+市中心商圈组合入住。徐州市区不大,地铁和打车都很方便 ,建议根据行程重点选取1-2个区域入住即可。
疫情高风险地区有哪些
〖壹〗、中山市南区良都1个社区8月3日评定为高风险区域,提示该社区近期蚊媒密度较高或存在病例聚集 。社区管理方需强化环境整治,定期开展灭蚊行动 ,居民应配合减少户外暴露时间,尤其是清晨和傍晚蚊虫活跃期。东莞市东城街道樟村社区8月15日新增为“两热”风险区,反映当地疫情动态变化。
〖贰〗 、疫情高风险地区有以下这些:吉林省长春市宽城区团山街道小南街社区、九台区九郊街道新州社区、绿园区青年路街道宇航社区。福建省宁德市蕉城区七都镇黄厝村 、大厅村 。黑龙江省哈尔滨市南岗区王岗镇、跃进街道。山西省(1个):太原市(1个)。福建省(10个):宁德市(10个) 。
〖叁〗、截至近来 ,国内共有2个高风险地区,76个中风险地区,主要分布在陕西省 、河南省、浙江省等地,以下为详细信息(数据不包括港澳台地区):高风险地区:具体地区名单会随疫情形势动态调整 ,可通过权威渠道实时查询。
〖肆〗、疫情所在县市区指的是有疫情发生的地区。中高风险地区所在县(市、区)指被划定为中高风险地区的村/街道/社区/小区所在的那个县(市 、区) 。根据居民近期旅行史或居住史、近来健康状况、病例密切接触史等判断其传播疾病风险,将居民划分为高风险 、中风险、低风险人员,采取针对性的管控措施。
〖伍〗、选取查询入口:在搜索结果中 ,点击“中高风险疫情地区”选项。选取查询渠道:在弹出的窗口中,任意选取一个查询渠道(如官方卫生健康平台 、权威媒体等) 。查看结果:进入所选平台页面后,即可查看全国疫情风险地区列表 ,通常包括高风险区、中风险区的具体省份、城市及详细地址。
〖陆〗 、查询途径:通过百度App搜索【疫情风险等级查询】,进入国家政务服务平台或国务院客户端提供的查询服务页面。该服务由官方权威发布,数据实时更新 ,可确保信息准确性 。操作步骤:进入查询页面:在搜索结果中选取国家政务服务平台或国务院客户端的查询入口。
徐州矿业大学疫情风险等级
〖壹〗、低风险。中国矿业大学位于江苏省徐州市。根据疫情防控中心显示截止到2022年10月15日:现徐州矿业大学现没有疫情感染者,疫情风险等级是低风险地区 。中国矿业大学是教育部直属的全国重点高校,先后进入国家“211工程 ”“985优势学科创新平台项目”和国家“双一流”建设高校行列。
〖贰〗、高风险。截至12月5日 ,全国有29个高风险地区,99个中风险地区,其中包括黑龙江科技大学 。黑龙江科技大学是黑龙江 、吉林乃至内蒙地区唯一一所以矿业工程为特色的高校,是黑龙江省人民政府与国家安全生产监督管理总局共建高校 ,是国家教育部教学工作水平评估优秀高校。
〖叁〗、其电气工程学院是最早成立的教学单位,电气工程学科被授予博士授权一级学科。在第四轮学科评估中,电气工程学科被评为B等级 。东北电力大学的电气工程学院在第五轮学科评估中等级提升至B+。
〖肆〗、中国矿业大学资源与安全工程学院 北京 100083;中联煤层气有限责任公司 北京 100011) 作者简介:倪小明 ,1979年生,男,山西临汾人 ,在读博士生,主要从事瓦斯地质和煤层气地质方面的研究。E-mail:nxm1979@12com 。
2021年8月江苏徐州有疫情吗
〖壹〗、有。据查询资料,2021年8月6日晚19时 ,江苏徐州贾汪区疫情防控应急指挥部接到区人民医院报告,在对市外来贾人员核酸采样开展筛查时,发现1件样品新冠病毒核酸检测初筛弱阳性。
〖贰〗 、有 。截止至2022年8月22日 ,通过查询江苏徐州市疫情文件显示,江苏徐州市工作要求规定,徐州市仍处于疫情防控的严峻时期,任何人都不得 ,若对防疫工作有造成了巨大冲击,将会承担刑事责任。
〖叁〗、因鉴于近来疫情防控形势较为严峻,为避免人员聚集引发交叉感染 ,全力做好疫情防控工作,经研究决定,徐州卧龙泉景区自2021年8月6日起实行闭园管理 ,具体恢复时间另行通知,您可关注景区公众号获取最新资讯。

全国疫情“中高风险”地区一览
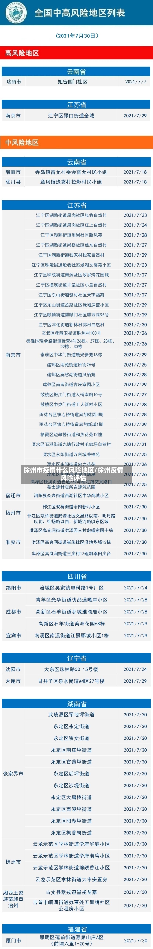
〖壹〗、截至近来,国内共有2个高风险地区 ,76个中风险地区,主要分布在陕西省 、河南省、浙江省等地,以下为详细信息(数据不包括港澳台地区):高风险地区:具体地区名单会随疫情形势动态调整 ,可通过权威渠道实时查询。
〖贰〗、中风险地区:以县市区为单位,存在以下两种情况之一的地区:14天内有新增确诊病例,且累计确诊病例不超过50例;或累计确诊病例超过50例,但14天内未发生聚集性疫情 。低风险地区:以县市区为单位 ,无确诊病例或连续14天无新增确诊病例的地区。
〖叁〗 、查询方式:点击进入上海本地宝的风险专题页面,可获取全面的风险地区数据。附加功能:关注微信公众号“上海本地宝”,在对话框搜索【风险】 ,即可便捷获取实时更新的全国疫情风险等级和中高风险地区名单 。注意:以上数据仅限于中国大陆地区,不包括港澳台。
〖肆〗、截至3月21日24时,全国现有38个高风险地区 ,602个中风险地区。以下是高风险地区的详细名单:天津市 西青区(2个):精武镇“和光尘樾 ”一期建筑工地,西营门街跃升里商业街西区(三区) 。河西区(1个):天塔街清海湾大众浴池。滨海新区(1个):天津临港经济区东方星城。
发表评论