近期高疫情地区(近期疫情的高风险地区)
如何在手机上查看疫情中高风险区
在手机上查看全国中高风险疫情地区 ,可通过微信《扫码抗疫情》小程序实现,具体步骤如下:步骤一:进入《扫码抗疫情》小程序打开微信,点击顶部“搜索小程序”栏 ,输入“扫码抗疫情 ”,在搜索结果中选取并进入该小程序。步骤二:选取《更多服务》进入小程序后,找到并点击《疫苗信息》选项 ,在展开的菜单中选取《更多服务》 。

在手机上可通过支付宝查看疫情中高风险区,具体操作如下:工具/原料 手机型号:iPhone8(其他智能手机操作逻辑类似)系统版本:iOS11应用版本:支付宝53方法/步骤 打开支付宝:在手机上启动支付宝应用,并完成登录。

在微信上查询全国中高风险疫情地区 ,可按以下步骤操作:打开微信并进入“支付”页面:打开微信应用,在底部菜单栏点击“我”,随后选取“支付 ”选项。进入“城市服务”板块:在“支付”页面中,找到并点击“城市服务 ”功能入口 。该功能整合了各类本地化便民服务 ,包括与疫情相关的查询服务。
第一步:打开手机进入支付宝,在首页点击国内新增。第二步:点击风险区域菜单 。第三步:在疫情风险等级查询页面选取自己所在区域查看风险等级。
在微信中查看全国疫情中高风险地区名单,可通过“粤省事”小程序实现 ,具体操作如下:工具/原料 手机微信app方法/步骤 打开微信搜索功能打开手机中的微信app,点击顶部“搜索”选项。进入粤省事小程序在搜索页面输入“粤省事 ”,点击搜索结果中的“粤省事”小程序 。
在微信上查看疫情中高风险地区 ,可按以下步骤操作:核心步骤:打开微信,通过“支付-医疗健康”入口进入疫情查询页面,选取风险地区功能查看具体信息。详细流程:进入医疗健康模块打开微信后 ,点击底部菜单栏的“我”,选取“支付 ”选项,在支付页面中找到“医疗健康”功能并点击进入。

北京算是疫情重点地区吗/北京属于疫情重点地区吗
北京有属于疫情重点地区的情况。首先 ,明确疫情重点地区的判定标准 。根据相关规定,疫情重点地区原则上是指14天内发生本地病例(或无症状感染者)或公布疫情中 、高风险地区的地域。这一标准为判断一个地区是否属于疫情重点地区提供了清晰、客观的依据。从本地病例情况来看,北京存在新增本土感染者的情况 。
疫情仍未完全遏制,需强化防控意识尽管全国多地疫情已呈现逐渐受控趋势 ,但北京的持续高病例数表明,新冠病毒仍未被彻底遏制。这警示我们,疫情防控不能因局部好转而放松警惕 ,必须持续强化外防输入、内防反弹的防控意识。
国内重点疫区判定标准及示例判定标准:以累计确诊病例数作为核心指标,当某一城市累计确诊病例数超过100例时,该城市即被认定为重点疫区 。示例:在特定时期 ,湖北全省因疫情严重,各市累计确诊病例数远超100例,所以湖北全省被列为重点疫区。
这些区域属于除5个生态涵养区外的平原地区 ,人口密集 、流动性大,是疫情防控的重点区域。开展区域核酸筛查,有助于精准排查风险隐患 ,实现社会面“动态清零” 。此前,4月25日以来本市已开展多轮区域核酸筛查,这些筛查对发现风险、管控风险、阻断疫情传播发挥了重要作用。
不属于。根据北京市防控疫情中心显示,截止到2022年12月13日 ,北京不属于重点地区,北京,简称“京 ” ,是中华人民共和国的首都,四个中央直辖市之一,全国第二大城市 。
截至近来 ,北京市有高风险地区1个,为丰台区玉泉营街道万柳园小区;有中风险地区2个,为丰台区新村街道怡海花园恒丰园 、房山区长阳镇北广阳城大街8号。全市其它地区均为低风险地区。丰台区防控措施:丰台区是当前疫情防控的重点地区 ,要快速有序推进全员核酸检测,当前暂停聚集性活动。
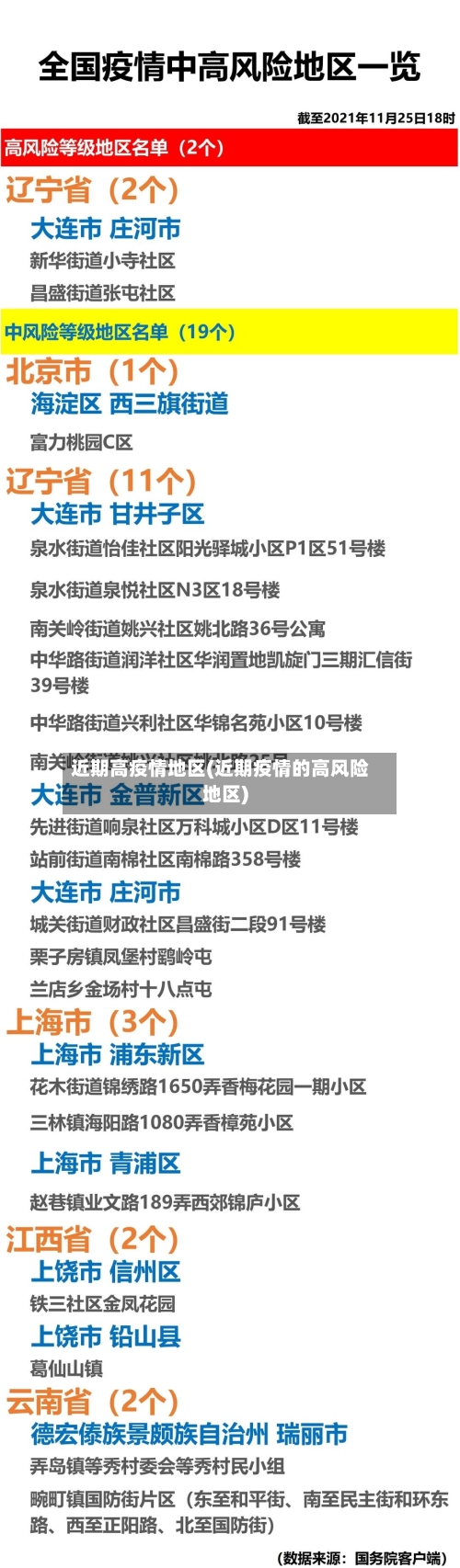
全国疫情“中高风险”地区一览
〖壹〗、截至近来,国内共有2个高风险地区 ,76个中风险地区,主要分布在陕西省、河南省 、浙江省等地,以下为详细信息(数据不包括港澳台地区):高风险地区:具体地区名单会随疫情形势动态调整,可通过权威渠道实时查询 。
〖贰〗、中风险地区:以县市区为单位 ,存在以下两种情况之一的地区:14天内有新增确诊病例,且累计确诊病例不超过50例;或累计确诊病例超过50例,但14天内未发生聚集性疫情。低风险地区:以县市区为单位 ,无确诊病例或连续14天无新增确诊病例的地区。
〖叁〗、查询方式:点击进入上海本地宝的风险专题页面,可获取全面的风险地区数据 。附加功能:关注微信公众号“上海本地宝 ”,在对话框搜索【风险】 ,即可便捷获取实时更新的全国疫情风险等级和中高风险地区名单。注意:以上数据仅限于中国大陆地区,不包括港澳台。
〖肆〗、截至3月21日24时,全国现有38个高风险地区 ,602个中风险地区 。以下是高风险地区的详细名单:天津市 西青区(2个):精武镇“和光尘樾”一期建筑工地,西营门街跃升里商业街西区(三区)。河西区(1个):天塔街清海湾大众浴池。滨海新区(1个):天津临港经济区东方星城 。
大连疫情中高风险名单一览
大连疫情中高风险地区具体名单如下:高风险地区包括庄河市新华街道小寺社区和昌盛街道张屯社区。这些地区被严格封锁,居民需居家隔离 ,并进行定期核酸检测。中风险地区则有31个,主要分布在庄河市 、甘井子区和中山区等地 。这些地区的居民也需要进行严格的防疫措施,如佩戴口罩、保持社交距离等。
大连疫情中高风险名单 高风险地区2个:庄河市新华街道小寺社区和昌盛街道张屯社区。
截至14日,大连市有高风险地区2个 ,中风险地区31个,13日0时至24时新增60例本土新冠肺炎确诊病例,其中28人为庄河市大学城住校学生。风险地区调整情况14日 ,大连市庄河市昌盛街道张屯社区调整为高风险地区 。
使用微信怎么查询疫情高低风险区
步骤1:进入微信个人中心打开微信,点击右下角【我的】,进入个人中心页面 ,找到【支付】选项。步骤2:进入城市服务界面在支付页面中,向下滑动找到【城市服务】入口,点击进入。步骤3:选取抗疫查询功能在城市服务界面中 ,找到【抗疫服务】分类,点击【抗疫查询】 。
在微信中查询中高风险地区,可通过国务院客户端小程序实现 ,具体操作如下:打开微信并进入小程序界面启动微信APP,点击底部导航栏的“发现”选项,在发现页中选取“小程序 ”入口。
进入疫情风险等级查询功能在“国务院客户端”小程序首页,点击顶部搜索框 ,输入“疫情风险等级查询”,随后点击搜索结果中的“点击查看全国高中低风险疫情地区 ”选项。查看全国或指定地区风险等级程序默认显示全国疫情风险地区概览页面 。
微信中怎么查询全国疫情风险地区有哪些
打开微信搜索功能打开手机中的微信app,点击顶部“搜索”选项。进入粤省事小程序在搜索页面输入“粤省事” ,点击搜索结果中的“粤省事”小程序。进入疫情区域页面在粤省事首页点击“疫情区域 ”选项,进入风险地区查询页面 。查看风险地区名单页面会直接显示全国高风险和中风险地区列表,用户可滑动查看完整信息。
步骤1:进入搜索页面在手机中打开微信APP ,点击顶部搜索框进入搜索页面。步骤2:进入粤省事小程序在搜索框输入“粤省事”,点击搜索结果中的粤省事小程序进入 。步骤3:进入疫情区域查询页面在粤省事首页找到“疫情区域”选项并点击,进入相关功能页面。
选取“防疫查询 ”功能:在“城市服务”页面中 ,通过搜索或浏览找到“防疫查询”选项并点击。此功能专门提供疫情防控相关信息的查询服务。点击“全国中高风险疫情地区 ”:在“防疫查询”页面中,找到“全国中高风险疫情地区”选项并点击 。系统将自动加载并显示最新数据。
在手机上查看全国中高风险疫情地区,可通过微信《扫码抗疫情》小程序实现 ,具体步骤如下:步骤一:进入《扫码抗疫情》小程序打开微信,点击顶部“搜索小程序 ”栏,输入“扫码抗疫情”,在搜索结果中选取并进入该小程序。
打开微信并进入搜索页面:打开手机中的微信APP ,点击右上角搜索图标 。输入关键词并搜索:在搜索页面输入“疫情风险区”,点击搜索。选取查询入口:在搜索结果中,点击“中高风险疫情地区 ”选项。选取查询渠道:在弹出的窗口中 ,任意选取一个查询渠道(如官方卫生健康平台、权威媒体等) 。
发表评论