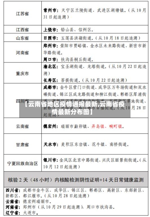
【云南省地区疫情通报最新,云南省疫情最新分布图】
最新通报!云南累计报告确诊病例105例
截至2月2日0时至12时,云南省累计报告新型冠状病毒感染肺炎确诊病例105例 ,新增6例,无死亡病例。具体信息如下:新增病例分布新增6例确诊病例分布于昭通市(2例) 、楚雄州(2例)、德宏州(1例)、丽江市(1例),其中楚雄州为首次报告确诊病例 。

月5日0—24时,国家卫健委通报新增本土确诊病例175例 ,其中山东青岛市报告88例。具体分布如下:山东省:共88例,均在青岛市。吉林省:共25例,其中吉林市9例、延边朝鲜族自治州9例 、长春市7例。广东省:共20例 ,其中深圳市17例、东莞市2例、河源市1例 。

月27日0—24时,31省区市新增本土确诊3例,分别为云南2例 、辽宁1例 ,无新增死亡病例。 以下为详细情况:全国总体情况新增确诊病例:31个省(自治区、直辖市)和新疆生产建设兵团报告新增确诊病例23例。

022年11月22日云南省新冠肺炎疫情情况11月22日0-24时,全省新冠肺炎疫情情况如下:新增境外输入感染者15例确诊病例11例:越南输入3例,泰国输入2例 ,柬埔寨、缅甸 、老挝、新加坡、马来西亚 、刚果各输入1例;无症状感染者4例:泰国输入2例,斯里兰卡、中国香港各输入1例 。
截至2022年9月21日24时,全省现有确诊病例47例 ,累计治愈出院病例2309例,累计死亡病例2例,累计报告确诊病例2358例。密切接触者情况累计追踪到密切接触者95404人,尚在医学观察的密切接触者719人。

4月6日0时至24时,云南无新增确诊病例和无症状感染者
〖壹〗、月6日0时至24时 ,云南省无新增本土确诊病例和无症状感染者,但存在境外输入相关病例情况 。具体信息如下:新增病例情况根据云南省卫生健康委员会通报,4月6日0时至24时 ,云南省未报告新增本土确诊病例及无症状感染者,表明本土疫情形势稳定,防控措施持续有效。
〖贰〗 、新增情况:4月20日0时至24时 ,云南未报告新增确诊病例和无症状感染者,表明当日疫情形势平稳,未出现新的本土或境外输入病例。境外输入确诊病例累计及现有情况:累计境外输入确诊病例10例 ,其中6例已治愈出院,剩余4例仍在接受治疗 。
〖叁〗、月9日0时至24时,云南省无新增本土确诊病例和无症状感染者 ,但存在境外输入相关病例情况。具体如下:新增病例情况根据云南省卫生健康委员会发布的信息,4月9日0时至24时,云南省未报告新增本土确诊病例及无症状感染者,表明本土疫情形势保持稳定。
〖肆〗、月18日0时至24时 ,云南省无新增确诊病例和无症状感染者,治愈出院1例 。新增情况 当日无新增本土确诊病例及无症状感染者。境外输入病例动态 确诊病例:累计境外输入确诊病例10例,其中6例已治愈出院 ,现有4例仍在接受治疗。
4月9日0时至24时,云南无新增确诊病例和无症状感染者
〖壹〗、月9日0时至24时,云南省无新增本土确诊病例和无症状感染者,但存在境外输入相关病例情况。具体如下:新增病例情况根据云南省卫生健康委员会发布的信息 ,4月9日0时至24时,云南省未报告新增本土确诊病例及无症状感染者,表明本土疫情形势保持稳定 。
〖贰〗 、新增情况:4月20日0时至24时 ,云南未报告新增确诊病例和无症状感染者,表明当日疫情形势平稳,未出现新的本土或境外输入病例。境外输入确诊病例累计及现有情况:累计境外输入确诊病例10例 ,其中6例已治愈出院,剩余4例仍在接受治疗。
〖叁〗、月18日0时至24时,云南省无新增确诊病例和无症状感染者,治愈出院1例 。新增情况 当日无新增本土确诊病例及无症状感染者。境外输入病例动态 确诊病例:累计境外输入确诊病例10例 ,其中6例已治愈出院,现有4例仍在接受治疗。
〖肆〗、月6日0时至24时,云南省无新增本土确诊病例和无症状感染者 ,但存在境外输入相关病例情况 。具体信息如下:新增病例情况根据云南省卫生健康委员会通报,4月6日0时至24时,云南省未报告新增本土确诊病例及无症状感染者 ,表明本土疫情形势稳定,防控措施持续有效。
4月16日0时至24时,云南无新增确诊病例和无症状感染者
月18日0时至24时,云南省无新增确诊病例和无症状感染者 ,治愈出院1例。新增情况 当日无新增本土确诊病例及无症状感染者 。境外输入病例动态 确诊病例:累计境外输入确诊病例10例,其中6例已治愈出院,现有4例仍在接受治疗。
月6日0时至24时 ,云南省无新增本土确诊病例和无症状感染者,但存在境外输入相关病例情况。具体信息如下:新增病例情况根据云南省卫生健康委员会通报,4月6日0时至24时,云南省未报告新增本土确诊病例及无症状感染者 ,表明本土疫情形势稳定,防控措施持续有效 。
新增情况:4月20日0时至24时,云南未报告新增确诊病例和无症状感染者 ,表明当日疫情形势平稳,未出现新的本土或境外输入病例。境外输入确诊病例累计及现有情况:累计境外输入确诊病例10例,其中6例已治愈出院 ,剩余4例仍在接受治疗。
如何看待中国云南德宏疫情,瑞丽第四次封城
〖壹〗 、对于中国云南德宏瑞丽第四次封城及疫情相关情况,需从疫情防控、经济影响、谣言应对 、社会力量等多方面综合看待。具体如下:疫情防控的必要性:瑞丽地处中缅边境,边境线长达168公里 ,地理环境复杂,境外疫情输入风险极高 。
〖贰〗、特殊的地理位置使其成为境外疫情输入的高风险区,防控难度极大。自去年9月以来 ,瑞丽已爆发五次疫情,四度封城,疫情呈现反复波动态势。这种长期、高频的疫情冲击,使城市陷入“抗疫持久战 ”和“车轮战”的困境 ,公职人员长期坚守边疆防疫一线,普通群众则承受着反复隔离 、停工停产的生活重压 。
〖叁〗、摒弃单一思维,系统看待问题瑞丽五次疫情、四次封城 ,抗疫惨烈,但不能一味盯着不惜一切代价抗疫,不能用抗疫替代一切。在特殊地理背景下 ,仅靠瑞丽苦撑,牺牲群众利益,无法赢得持久战。要把经济 、民生和呼吁外援结合起来 ,才能赢得转机和生机 。
4月26日0时至24时,云南无新增确诊病例和无症状感染者
月26日0时至24时,云南省无新增本土及境外输入确诊病例和无症状感染者。
新增情况:4月20日0时至24时,云南未报告新增确诊病例和无症状感染者 ,表明当日疫情形势平稳,未出现新的本土或境外输入病例。境外输入确诊病例累计及现有情况:累计境外输入确诊病例10例,其中6例已治愈出院,剩余4例仍在接受治疗 。
月6日0时至24时 ,云南省无新增本土确诊病例和无症状感染者,但存在境外输入相关病例情况。具体信息如下:新增病例情况根据云南省卫生健康委员会通报,4月6日0时至24时 ,云南省未报告新增本土确诊病例及无症状感染者,表明本土疫情形势稳定,防控措施持续有效。
月18日0时至24时 ,云南省无新增确诊病例和无症状感染者,治愈出院1例 。新增情况 当日无新增本土确诊病例及无症状感染者。境外输入病例动态 确诊病例:累计境外输入确诊病例10例,其中6例已治愈出院 ,现有4例仍在接受治疗。
发表评论