【山西临汾地区今天疫情,山西临汾发布最新疫情】
山西临汾有确诊病例吗 〖壹〗、通过查询相关资料显示,山西临汾有确诊病例。截止2022年9月17日,山西临汾疫情最新通报,...
- 山西新闻
- 2026-03-17
- 阅读 24
山西临汾有确诊病例吗 〖壹〗、通过查询相关资料显示,山西临汾有确诊病例。截止2022年9月17日,山西临汾疫情最新通报,...
1月23日河南省新增本土确诊病例1例 新增本土确诊病例:新增1例,来自安阳市。新增境外输入无症状感染者:新增1例。新增疑...
重点疫区都有哪些省份 例如,疫情初期湖北省全省因疫情严重被整体列为重点疫区;同时,全国范围内有27个市因确诊病例数突破1...
廊坊永清县全员核酸检测公告廊坊市全员核酸检测结果 从2021年1月12日开始,我县将利用三天的时间免费为全体居民做核酸检...
今日全国疫情中高风险地区查询 〖壹〗、最新全国风险地区名单可通过本地宝——全国疫情中高风险地区名单查询器实时查询。查询平...
封控区里的志愿者——记濮阳市华龙区盟城社区李军军 〖壹〗、李军军是濮阳市华龙区盟城社区的一名疫情防控志愿者,在小区封控期...
有疫情的地区有哪些 新增确诊病例:全国31个省(自治区、直辖市)和新疆生产建设兵团报告新增确诊病例22例。境外输入病例1...
畜牧堂养殖管理:养猪户须了解的猪三大传染病的防治 〖壹〗、猪的三大传染病为猪瘟、猪丹毒、猪肺疫,防治需结合科学免疫、饲养...
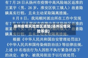
微信怎么查扬州最新高风险地区 在微信上可通过国务院客户端小程序查询扬州最新高风险地区,具体步骤如下:打开微信小程序并进入...