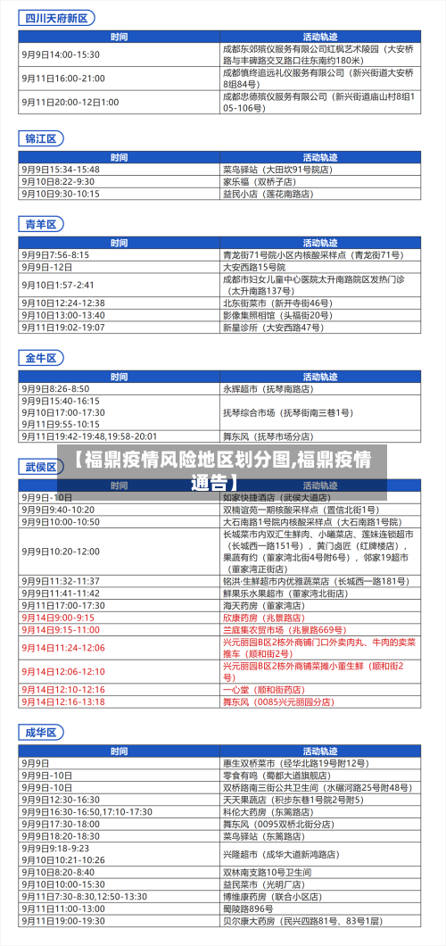
【福鼎疫情风险地区划分图,福鼎疫情通告】
福鼎到三明需要隔离吗?
你好的 现在来看肯定是不需要隔离的:国内的话基本是只要携带核酸检测报告就能通行无阻。同省的话更是不用核酸检测报告了 。低风险地区,不需要隔离 ,甚至下周起连核酸检测报告都免除了!但是如果是中高风险或者当地没有发布疫情解除的相关公告的话 去外地还是要被集中隔离或者居家隔离的。

早上7点到达。福鼎三明堂是福建省福鼎市太姥山的一处著名景点,每天的开放时间为7:00-17:00 。想在福鼎三明堂进行算命,可以在早上7点到达 ,可以避免排队等待时间过长而影响行程。

有,一般基本上都是苍南到永安的。不过现在从三明去福鼎比较好是先坐大巴到福州北站,然后走个几百米到火车站坐动车 ,又轻松又快捷 。


上海去福鼎要隔离吗
需要。上海位于中国东部,福鼎位于福建省宁德市,通过查询相关资料显示 ,上海共有低风险地区2处,中风险地区1处,高风险地区2处 ,福鼎属于常态化防控区域,因此上海去福鼎是需要隔离的,会按照疫情防控规定进行7天的集中隔离,规定是有高风险地区旅居史的居民需要进行集中隔离且每天需要医学观察 ,具体信息询问疫情防控部即可。
能 。通过查询福鼎疫情工作报告了解到,上海12月能去福鼎旅游。福鼎市,福建省辖县级市 ,行政隶属于宁德市。位于福建省东北部,东南濒东海,东北接浙江省苍南县 ,西北邻浙江省泰顺县,西接柘荣县,南连霞浦县 。
值得一提的是 ,不同地区政策是不一样的,但多数地区明确指出,无论是从上海哪个区域回来的 ,都是需要隔离14天,期间还要进行核酸检测的。所以是否需要隔离,比较好提前去询问清楚。另外,自6月1日零时起 ,进入有明确防疫要求的公共场所和搭乘公共交通工具的人员,须持7两小时内核酸检测阴性证明。
上海虹桥站到福鼎站每天有4趟动车,最短一趟用时4小时49分 ,较长一趟用时5小时25分 。可提前预订,也可窗口买票。
福鼎市人去苍南站可以座动车?
福鼎市在疫情防控上执行宁德市的疫情防控政策,近来宁德市为低风险地区。苍南市执行温州市的疫情防控政策 ,近来温州市也同样是低风险地区 。也就是说福鼎去苍南是可以的!但近来,福鼎没有直达苍南的火车!福鼎至苍南的动车计划分别于5月20日及5月11日开行,具体开行时间建议以官方网站铁路12306售票信息为准。
可以选取乘坐动车 ,从苍南站乘坐D3123次动车,晚上8点03分发车,预计在晚上8点16分到达福鼎。 到达福鼎后 ,可以选取步行或者骑行前往福鼎盲鼎,预计距离在5公里左右 。以上是从苍南到福鼎盲鼎的交通方式,希望能对您有所帮助。
福鼎动车站至苍南政府的距离约为43公里。若选取步行,则以每小时6公里的速度计算 ,大约需要7小时10分钟才能抵达目的地 。骑自行车则以20公里/小时的速度前进,大约耗时两小时8分钟。若乘坐轮船,考虑到静水速度为28公里/小时 ,那么航行时间大约为1小时32分钟。
苍南火车站每天有七对动车停靠,是温州地区温州南站之外停靠比较多动车组的火车站 。苍南火车站可以到达甬台温铁路和温福铁路所有站点的火车站。所以福鼎和平阳的朋友可以来苍南火车站乘坐。每天都有3条公交线路可抵火车站,分别是17路、28路和2路 ,共有18辆公交车往返于火车站和灵溪镇各地。
苍南站位于温州市苍南县灵溪镇广场南路,这一地理位置使得苍南站成为连接苍南县与周边地区的重要交通枢纽 。乘车便利性 由于苍南火车站和高铁站合并为同一个站,乘客无需在多个站点之间转换 ,从而大大提高了乘车的便利性。无论是乘坐高铁还是普速火车,乘客都可以在苍南站完成所有的乘车流程。
8月份到福鼎需要隔离吗
〖壹〗、你好,你是想问2022年8月份到福鼎需要隔离吗?通过查询相关资料显示 ,2022年8月份到福鼎不需要隔离 。通过查询福鼎疫情防控中心发布的公告了解到,截止2022年6月11日,福鼎降为低风险地区,返回福鼎的人员只需要进行三天两检 ,不需要隔离。所以2022年8月份到福鼎不需要隔离。
〖贰〗 、不要 。现在宁德和福鼎已经放开。不需要隔离和三天两检了。所以,可以直接去 。
〖叁〗、你好,这个说明你的行程里面经过中高风险地区 ,这个应该是需要进行隔离的。
〖肆〗、宁波到福鼎不需要隔的。截止2022-09-29最新数据显示,宁波宁波市辖区地区近来没有低 、中、高风险区域,都是常态化防控区 ,宁波到福鼎近来不需要隔离,但为了安全起见,落地后可以做个核酸检测 。
〖伍〗、您好 这需要根据具体的地区来决定。低风险的地区暂时不需要隔离 ,中,高风险地区肯定需要隔离。疫情期间各类人员隔离时间的规定对中风险地区流入的人员一律实行居家隔离14天后,再继续实行7天居家健康管理;不具备居家隔离条件的 ,应安排集中隔离。
厦门高崎是低风险地区吗?
〖壹〗 、月已经公布为低风险地区含厦门思明区、湖里区等 。高崎属于低风险地区范畴。
〖贰〗、是。截止至2022年8月18日,厦门疫情管理部门要求规定,厦门已经实现新冠肺炎病例数清零的壮举,该地方为低风险地区 。该机场位于中国福建省厦门市湖里区 ,为4E级民用世界机场,是中国东南沿海重要的区域性航空枢纽,为中国十二大干线机场之一。
〖叁〗 、属于。通过查询相关资料显示:截止到2022年8月24日 ,厦门高崎机场是我国低风险地区,属于疫情风险区,高崎机场位于厦门湖里区翔云一路 ,湖里区有2个中风险地区,除中风险区外,湖里辖区内其他地区都是低风险区 ,因此高崎机场也属于低风险区 。
发表评论