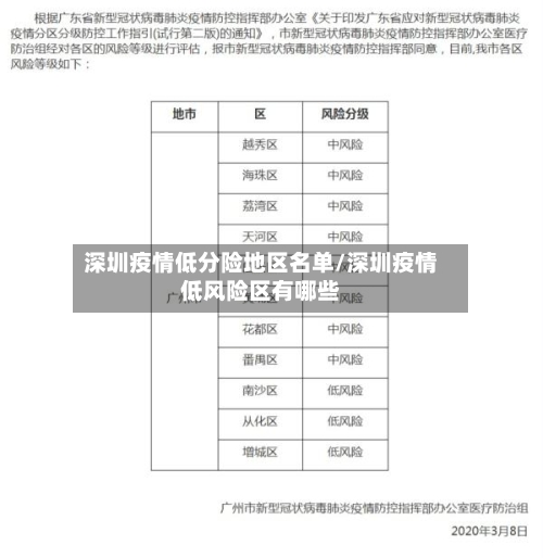
深圳疫情低分险地区名单/深圳疫情低风险区有哪些
T96火车深圳现在是什么风险地区?
t96次火车,是深圳开往汉口的火车 ,17点40分在深圳站开车,途径广州站,韶关东 ,郴州站,长沙站,赤壁站 ,咸宁站,武昌站,次日6点47分到达汉口站。

是的 ,现在只有T9Z24和从深圳西始发的K556了,估计是为今年底的高铁开通做准备了 。
T96次特快列车始发站,在罗湖区和平路南的深圳火车站。
可以的,T96 19:20到广州站 ,19:30发车,时间你不要错过了就可以,我曾经这么坐过 ,买的是北京到泰山的票,在天津杨柳青上的车。

深圳宝安机场属于什么风险地区?深圳机场防疫规定是怎样的
〖壹〗、根据深圳机场的疫情政策规定,年龄在12岁以下的儿童进入深圳机场时 ,不再需要48小时核酸检测证明,但是同行的大人一定要有48小时的核酸检测证明 。同时要了解好目的地的相关疫情防控政策,个别地区对所有年龄段的人群都需要24小时或48小时的核酸检测证明。
〖贰〗 、一)高风险区来(返)深人员。实施7天居家隔离 ,『1』闭环接转;『2』持24小时内核酸检测阴性证明来(返)深,抵深前(最迟抵深后24小时内)通过“深i您-自主申报 ”微信小程序或住所所在社区主动健 康申报;『3』第7天各开展一次核酸检测 。
〖叁〗、停飞。根据深圳防疫工作要求,截止到2022年8月11号 ,经过核实该地区属于高风险地区,同时深圳居民需要在家中自行隔离,道路已经封锁,并且深圳地区的火车、动车和飞机都将进行停运 ,使得在2022年8月11日一直属于停飞的状态。
〖肆〗 、深圳交通运输管理局发布疫情防控最新通知因疫情防控需要,所有从宝安世界机场、火车站、汽车站 、码头等交通站场来深返深人员实施三个“100%”,即100%测温、100%查验健康码及行程码、100%佩戴口罩 。
〖伍〗 、持48小时核酸阴性证明。根据深圳疫情防控出行防疫政策查询 ,截至2022年9月30日,乘坐城际铁路到宝安机场,需持48小时核酸阴性证明 ,深圳共有低风险地区15处,中风险地区36处,高风险地区35处。
〖陆〗、0月5日到深圳机场需要去宝安区明天酒店(深圳机场店)集中隔离。根据深圳市疫情防控政策显示:从中高风险地区经宝安机场进入深圳市人员 ,需集中隔离7天,并进行3次核酸检测 。
深圳市龙岗区是中高风险地区吗?
深圳龙岗全区近来为疫情低风险地区。具体说明如下:风险等级现状截至近来,龙岗区整体被划定为低风险地区 ,未出现中高风险区域。此前存在的局部中风险区域(如坂田街道马安堂社区侨联东10巷1号顺兴楼、中兴路高时石材B区A钢构厂房)已于2022年3月5日零时起调整为低风险地区 。此次调整基于疫情处置进展,经研究后决定。
自9月30日起,深圳市龙岗区在吉华街道、南湾街道划定了高 、中、低风险区。
深圳龙岗是低风险地区 。截至近来,深圳龙岗区没有疫情中、高风险区 ,为常态化防控区域。如与相关阳性感染者的行动轨迹有时空交集,要及时向所在村(社区) 、单位或入住酒店报备,并配合做好相关疫情防控措施。以官方发布信息为准 ,不道听途说,不偏听偏信 。
深圳龙岗是低风险区。截至近来,深圳市龙岗区无疫情中高风险区 ,为常态化防控区。如果与相关阳性感染者的行动轨迹有时空交叉,要及时向村(社区)、单位或宾馆报告,配合做好相关疫情防控措施 。以官方信息为准 ,不道听途说,不偏听偏信。从外地回来后,做好14天的自我健康监测。
深圳“码上 ”摘星,离深无需持48小时核酸阴性证明
在此也提醒大家 ,须合理安排出行,避免前往全国中高风险地区和封控区、管控区。特别是近来全国疫情形势还较为严峻,非必要建议不出省,特别是前往有本土疫情的地区 。如果必须出省 ,建议大家一定要做好个人防护,减少聚集,由外省返湘要持有48小时内核酸检测阴性证明 ,落地后立即进行核酸检测。
例如泉州市A级景区基本恢复运营后实行限流预约入园,每天预约容量不得超过日最大承载量的75%;鞍山市景区恢复开放后,要求严格执行预约 、错峰、限流、一米线等防疫举措 ,严格落实扫易鞍码 、验健康码、行程码、测温 、戴口罩等防控措施,严格查验48小时内核酸阴性证明,接待人数不得超过最大承载量的50%。
但是“摘星”不等于解除防控 ,低风险不等于无风险 。广大市民仍然需要实施严格落实常态化疫情防控措施,继续做好疫情的防控工作。公众需要合理安排出行,避免前往全国中高风险地区和封控区、管控区 ,尽量不出省,不离省。
022年郑州摘星后返回济源不需要集中隔离,但需进行7天居家健康监测,并满足提前报备、提供48小时内核酸阴性证明、行程码和健康码正常等条件 。具体说明如下:政策背景:2022年1月29日8时起 ,郑州全市封控区 、管控区、防范区全部解除,全域调整为低风险地区。
大力倡导“非必要不离津”。中高风险地区人员非必要不出行,所有来(返)津人员实施查验48小时内核酸阴性证明制度 ,主动向社区、工作单位等报备 。确需离津的,持“一证一码 ”,即天津健康码“绿码” ,48小时核酸阴性证明。河北省石家庄市 所有来石返石人员,须持有48小时内核酸检测阴性证明。
但是“摘星”不等于解除防控,低风险不等于无风险 。广大市民仍需严格落实常态化疫情防控措施 ,继续做好疫情防控工作。公众需合理安排出行,避免前往全国中高风险地区和封控区 、管控区,尽量不出省。若必须出省 ,做好个人防护,返湘必须持48小时内核酸检测阴性证明,落地后立即进行核酸检测。
发表评论