成都西部地区疫情(成都西部是哪些区市县)

四川成都疫情怎么样

事件背景12月7日 ,成都郫都区报告两起本土确诊病例,为一对夫妻。四川省疾病防控专家组组长祝小平称,对患者家中环境采样发现门把手 、开关、冰箱及内部食物、菜板等7处阳性 ,表明污染严重 ,且丈夫因拉三轮车活动轨迹较大 。12月8日,夫妻俩的孙女赵某(20岁,无固定职业 ,居住于成华区崔家店华都云景台小区)被确诊。

成都西部地区疫情(成都西部是哪些区市县)-第1张图片

地区分布:成都市3例,德阳市1例,遂宁市2例。具体来源:2例为3月31日自省外来蓉人员 。1例为成都市确诊病例的密切接触者 。1例为德阳市无症状感染者转确诊(既往通报病例)。1例为遂宁市确诊病例的密切接触者。1例为遂宁市管控区内核酸检测发现 。确诊时间:均于4月2日确诊。

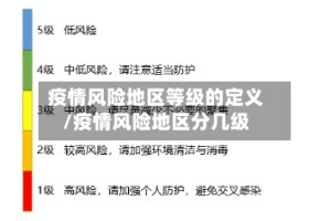
至此 ,成都市中风险地区全部清零,近来全市均为低风险地区,城市运行和生产生活全面恢复正常。8月11日15时起 ,青羊区光华街道优品道曦岸 、高新区石羊街道都城雅颂居由中风险地区调整为低风险地区 。至此,本轮疫情成都3个中风险地区已全部降为低风险地区,成都全域低风险。

从近来的情况来看 ,四川成都确实属于封控的状态。但是需要根据四川成都的实际情况进行借鉴 。疫情的出现影响了很多城市的正常秩序。因为疫情出现之后,相关城市需要进行比较严格的防疫工作。所以在这种情况下,大家都希望一起能够早日远离自己的生活 。从而能够让我们拥有比较正常的生活秩序。四川成都又封了。

成都新增2名境外无症状感染者情况整体疫情概况:9月13日0 - 24时 ,四川无新增新型冠状病毒肺炎确诊病例 、治愈出院病例、疑似病例和死亡病例 。

四川疫情怎么又严重了

〖壹〗、原因一:新型病毒传播能力更强 ,潜伏期更短 。近期国内流行毒株奥密克戎BA.2系列分支表现出了更强的传播能力和更短的潜伏期。感染者从被感染到传染人的平均时间仅为2天,最短仅需24小时。突出的特点有两个:①传播方式更隐匿,以呼吸道飞沫传播为主 ,但经物体 、气溶胶传播概率显著增加 。

〖贰〗、四川疫情又严重了的原因是因为新型病毒传播能力更强,潜伏期更短。截止到2022年新冠疫情病毒已经经过了好几轮的进化,现在的新型病毒传播能力更强 ,潜伏期更短,也是导致四川疫情严重的最主要的原因。

〖叁〗、四川疫情突然爆发的原因是病毒变异导致传燃性变强 。通过查询相关公开信息显示截止于12月5号四川病毒变异导致了四川疫情突然爆发,属于高风险地区。 ,防疫管控措施要求是每天进行消毒,按时做核酸。

〖肆〗 、新增外省来(返)川感染者67例,其中确诊病例18例 ,无症状感染者49例 。新增省内感染者75例,其中确诊病例21例(成都12例,巴中6例 ,内江1例 ,乐山1例,凉山1例),无症状感染者54例(成都17例 ,遂宁9例,资阳8例,自贡5例 ,广元5例,绵阳3例,巴中3例 ,南充1例,宜宾1例,泸州1例 ,广安1例)。

〖伍〗、事件背景12月7日,成都郫都区报告两起本土确诊病例,为一对夫妻。四川省疾病防控专家组组长祝小平称 ,对患者家中环境采样发现门把手、开关 、冰箱及内部食物、菜板等7处阳性 ,表明污染严重,且丈夫因拉三轮车活动轨迹较大 。

中国疫情严重的七个城市

〖壹〗、中国疫情严重的七个城市包括武汉 、上海、广州、深圳 、北京 、重庆和成都。这些城市在过去的一段时间内,由于各种原因 ,疫情形势较为严峻。武汉作为疫情最初爆发的城市,受到了广泛的关注 。在初期,武汉的疫情形势异常严峻 ,但随着全国上下的共同努力和有效防控措施的实施,疫情逐渐得到了控制 。

〖贰〗、北京、上海 、广州、深圳等一线城市以及三亚、厦门等旅游热点城市的酒店受世界疫情影响更严重。具体分析如下:一线城市:北京 、上海、广州、深圳等城市作为世界化大都市,商务和旅游活动频繁 ,酒店业高度依赖世界客源。

〖叁〗 、近来中国疫情较严重的有八个城市新疆乌鲁木齐、江西吉安、黑龙江大庆 、海南海口、内蒙古赤峰、广东深圳 、西藏拉萨 、四川成都 。

发表评论